Нейросеть

Современные эргономические приспособления для снижения риска травматизма позвоночника у медицинских сестер: обзор и перспективы (Доклад)

Нейросеть для создания доклада Гарантия уникальности Строго по ГОСТу Высочайшее качество Поддержка 24/7

Данный доклад посвящен обзору современных эргономических решений, направленных на снижение риска травм позвоночника у медицинских сестер, подчеркивая важность профилактики профессиональных заболеваний. В нем анализируются различные виды приспособлений, от простых до сложных, используемых в повседневной практике для облегчения труда медицинского персонала и минимизации физической нагрузки. Особое внимание уделяется влиянию этих приспособлений на снижение частоты болей в спине и улучшение общей рабочей среды. Кроме того, рассматриваются перспективы дальнейшего совершенствования эргономических решений в сестринском деле.

Идея:

Предлагается систематизировать знания о доступных технологиях и методиках профилактики травматизма, сделав акцент на практической применимости и экономической целесообразности предложенных мер. Это позволит расширить осведомленность о современных средствах защиты и улучшить рабочие условия для медицинских сестер.

Актуальность:

Актуальность темы обусловлена высокой распространенностью заболеваний позвоночника среди медицинских работников, в частности, сестринского персонала, что негативно сказывается на их здоровье и работоспособности. Необходимость снижения профессиональных рисков обуславливает важность разработки и внедрения эффективных эргономических решений для улучшения условий труда.

Оглавление:

Введение

Факторы риска развития травм позвоночника у медицинских сестер

Обзор современных приспособлений для профилактики травматизма

Эргономические принципы организации рабочего места

Оценка эффективности внедрения эргономических решений

Роль обучения и повышения осведомленности

Перспективы развития эргономических решений

Заключение

Список литературы

Наименование образовательного учреждения

Доклад

на тему

Современные эргономические приспособления для снижения риска травматизма позвоночника у медицинских сестер: обзор и перспективы

Выполнил: ФИО

Руководитель: ФИО

Содержание

  • Введение 1
  • Факторы риска развития травм позвоночника у медицинских сестер 2
  • Обзор современных приспособлений для профилактики травматизма 3
  • Эргономические принципы организации рабочего места 4
  • Оценка эффективности внедрения эргономических решений 5
  • Роль обучения и повышения осведомленности 6
  • Перспективы развития эргономических решений 7
  • Заключение 8
  • Список литературы 9

Введение

Содержимое раздела

Введение представляет собой обзор проблемы травматизма позвоночника среди медицинских сестер, подчеркивая ее медико-социальную значимость и профессиональную обусловленность. В данном разделе обосновывается актуальность исследований в области эргономики труда медицинских работников, акцентируется внимание на распространенности боли в спине и ее негативном влиянии на качество жизни и профессиональную деятельность. Рассматриваются основные факторы риска, связанные с особенностями рабочей нагрузки и условиями труда, а также предварительная статистика и необходимость разработки эффективных мер профилактики.

Факторы риска развития травм позвоночника у медицинских сестер

Содержимое раздела

В этом разделе подробно рассматриваются основные факторы, способствующие возникновению травм позвоночника у медицинских сестер, включая физические, психосоциальные и организационные аспекты. Анализируются особенности рабочей нагрузки, такие как подъем и перемещение тяжестей, длительные периоды стояния и специфические рабочие позы. Рассматриваются также влияние стресса, недостаточного отдыха и неправильной организации рабочего процесса на риск развития заболеваний позвоночника, выделяя роль эргономических проблем в развитии хронических болей в спине.

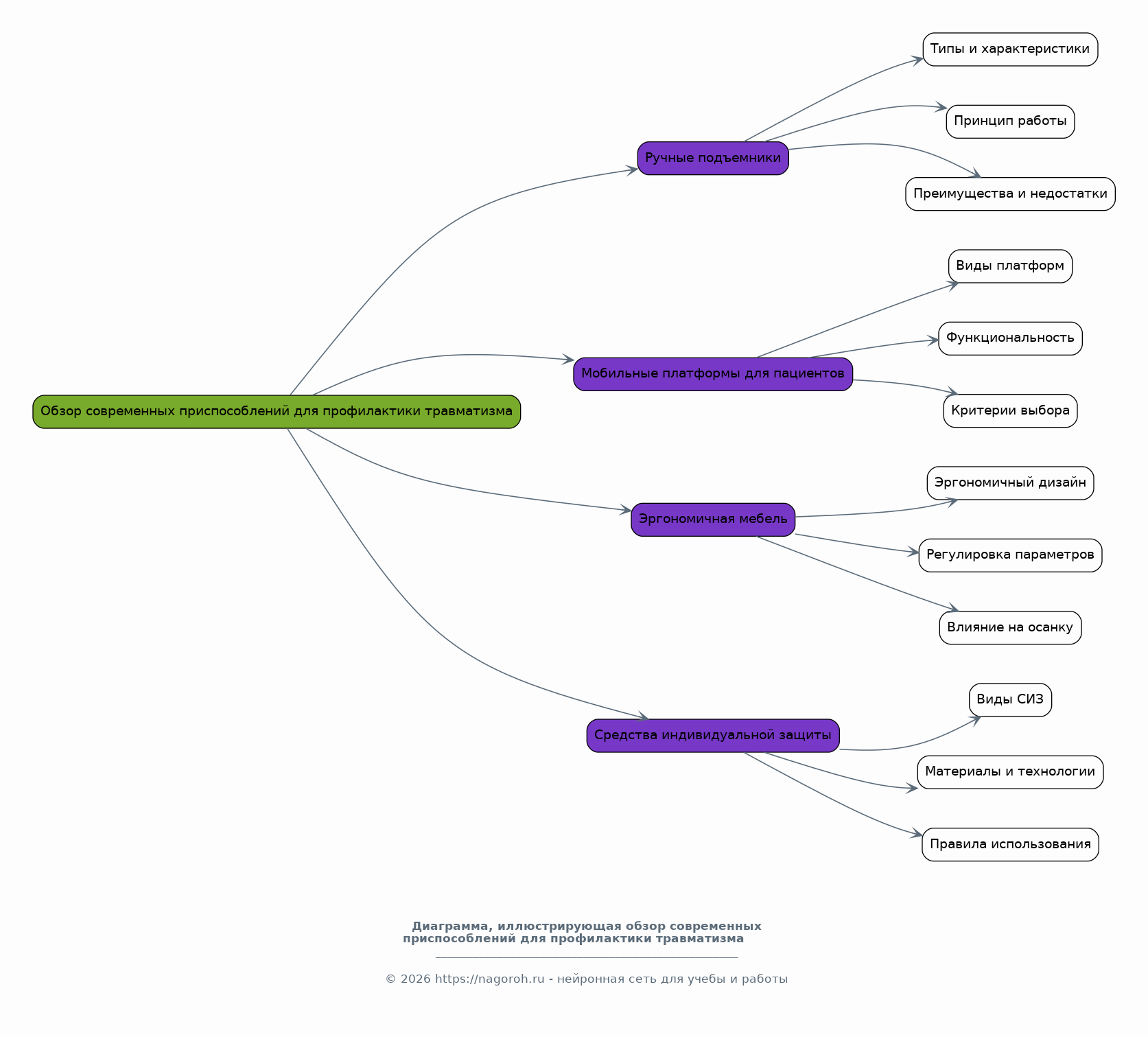
Обзор современных приспособлений для профилактики травматизма

Содержимое раздела

Производится обзор различных эргономических приспособлений, используемых для снижения нагрузки на позвоночник медицинских сестер. Рассматриваются ручные подъемники, мобильные платформы для пациентов, эргономичная мебель и средства индивидуальной защиты. Анализируется эффективность каждого вида приспособлений и их влияние на снижение риска травматизма. Особое внимание уделяется практичности использования данных средств в условиях медицинских учреждений и экономическому обоснованию их применения. Приводятся примеры внедрения этих решений в различных клиниках.

Эргономические принципы организации рабочего места

Содержимое раздела

Раздел посвящен принципам эргономичной организации рабочего места медицинских сестер, включая оптимальные рабочие позы, правильное освещение, организацию пространства и доступность необходимых инструментов и оборудования. Описываются методы оценки и улучшения эргономики рабочего места, включая использование консультаций специалистов и проведение обучающих программ. Подчеркивается важность индивидуального подхода к организации рабочего места, учитывающего специфику выполняемых задач и физические особенности медицинских сестер, что помогает снизить риск возникновения проблем со здоровьем.

Оценка эффективности внедрения эргономических решений

Содержимое раздела

Рассматриваются методы оценки эффективности внедрения эргономических решений, включая количественные и качественные показатели. Анализируются методы измерения снижения частоты болей в спине, улучшения физического состояния медицинских сестер и повышения производительности труда. Представлены примеры проведения исследований по оценке эффективности приспособлений и методов профилактики, а также способы анализа данных и интерпретации результатов. Подчеркивается необходимость мониторинга и постоянного улучшения эргономических условий труда в медицинских учреждениях.

Роль обучения и повышения осведомленности

Содержимое раздела

Подчеркивается роль обучения и повышения осведомленности медицинских сестер об эргономике и профилактике травм позвоночника. Рассматриваются эффективные методы обучения, включая семинары, тренинги, мастер-классы и информационные материалы. Анализируется важность вовлечения медицинских сестер в процесс улучшения эргономики труда, включая их участие в разработке и внедрении новых решений. Подчеркивается необходимость регулярного обновления знаний и навыков для поддержания высокого уровня осведомленности об эргономических принципах.

Перспективы развития эргономических решений

Содержимое раздела

В этом разделе представлены перспективные направления развития эргономических решений в сестринском деле, включая новые технологии, инновационные материалы и подходы к организации труда. Рассматриваются возможности использования автоматизации, искусственного интеллекта и виртуальной реальности для улучшения эргономики. Анализируются факторы, влияющие на внедрение новых решений, включая финансовые аспекты, нормативную базу и поддержку со стороны руководства медицинских учреждений. Обсуждаются потенциальные направления будущих исследований и разработок в данной области.

Заключение

Содержимое раздела

В заключении обобщаются основные выводы, сделанные в ходе исследования, подчеркивается важность комплексного подхода к профилактике травм позвоночника у медицинских сестер. Подводятся итоги обзора современных приспособлений и эргономических принципов, а также оценивается их эффективность и практическая применимость. Подчеркивается необходимость дальнейших исследований и разработок в области эргономики сестринского труда, а также важность сотрудничества между медицинскими учреждениями, специалистами по эргономике и самими медицинскими сестрами.

Список литературы

Содержимое раздела

В разделе представлен список использованной литературы, включающий научные статьи, публикации в специализированных изданиях, нормативные акты и руководства по эргономике. Список составлен в соответствии с требованиями к оформлению библиографии, обеспечивая полную и точную информацию об источниках. Включены как отечественные, так и зарубежные публикации, отражающие современные достижения в области эргономики и профилактики травм позвоночника у медицинских работников. Список служит надежной основой для дальнейшего изучения темы и позволяет читателям углубить свои знания.

Получи Такой Доклад

До 90% уникальность
Готовый файл Word
Оформление по ГОСТ
Список источников по ГОСТ
Таблицы и схемы
Презентация

Создать Доклад на любую тему за 5 минут

Создать

#6120688