Нейросеть

Современные представления о культуре безопасности: ключевые аспекты и их влияние (Доклад)

Нейросеть для создания доклада Гарантия уникальности Строго по ГОСТу Высочайшее качество Поддержка 24/7

Доклад посвящен исследованию современных представлений о культуре безопасности, анализируя ее ключевые компоненты и взаимосвязи. В рамках работы рассматриваются различные подходы к определению и формированию культуры безопасности, включая психологические, организационные и технологические аспекты. Особое внимание уделяется влиянию культуры безопасности на эффективность деятельности организаций и снижение рисков. Целью данного исследования является выявление современных тенденций и разработка рекомендаций для улучшения культуры безопасности в различных сферах деятельности.

Идея:

Основная идея доклада заключается в комплексном анализе культуры безопасности как ключевого фактора устойчивости современных организаций. Предлагается рассмотреть практические методы оценки и улучшения культуры безопасности, ориентированные на конкретные проблемные области.

Актуальность:

Актуальность исследования определяется возрастающей потребностью в эффективных механизмах обеспечения безопасности в условиях быстро меняющегося мира. Предлагаемый анализ способствует формированию актуальных стратегий и методов для повышения уровня безопасности в различных сферах.

Оглавление:

Введение

Теоретические основы культуры безопасности

Ключевые компоненты культуры безопасности

Влияние культуры безопасности на организационную эффективность

Методы оценки и улучшения культуры безопасности

Примеры успешных практик внедрения культуры безопасности

Вызовы и перспективы развития культуры безопасности

Список литературы

Наименование образовательного учреждения

Доклад

на тему

Современные представления о культуре безопасности: ключевые аспекты и их влияние

Выполнил: ФИО

Руководитель: ФИО

Содержание

  • Введение 1
  • Теоретические основы культуры безопасности 2
  • Ключевые компоненты культуры безопасности 3
  • Влияние культуры безопасности на организационную эффективность 4
  • Методы оценки и улучшения культуры безопасности 5
  • Примеры успешных практик внедрения культуры безопасности 6
  • Вызовы и перспективы развития культуры безопасности 7
  • Список литературы 8

Введение

Содержимое раздела

Введение в проблематику культуры безопасности: определение, эволюция и значение в современном мире. Этот раздел позволит понять основные термины, концепции и исторический контекст формирования культуры безопасности. Будут рассмотрены ключевые факторы, влияющие на формирование культуры безопасности, а также ее роль в предотвращении аварий и повышении общей эффективности. Будет предложен обзор основных подходов к изучению и оценке культуры безопасности.

Теоретические основы культуры безопасности

Содержимое раздела

Анализ различных теоретических подходов к определению и пониманию культуры безопасности. Будут рассмотрены концепции, представленные ведущими исследователями в области управления рисками и безопасностью, а также их вклад в формирование современных представлений о культуре безопасности. Особое внимание будет уделено различным моделям культуры безопасности, таким как модель Reason'а, модель Westrum'а и другие, поясняющим структуру и факторы влияющие на культуру безопасности. Рассмотрение этих основ необходимо для дальнейшего анализа и разработки практических рекомендаций.

Ключевые компоненты культуры безопасности

Содержимое раздела

Изучение основных элементов, формирующих культуру безопасности: лидерство, коммуникации, обучение и подготовка персонала, вовлеченность работников, системы управления рисками. Каждый компонент будет подробно рассмотрен с точки зрения его влияния на общую безопасность. Будут проанализированы примеры успешных и неудачных практик реализации этих компонентов в различных организациях и отраслях. Основной целью данного раздела является выявление взаимосвязей между различными компонентами и понимание их синергетического эффекта.

Влияние культуры безопасности на организационную эффективность

Содержимое раздела

Рассмотрение взаимосвязи между культурой безопасности и организационной эффективностью, включая производительность, качество продукции и снижение затрат. Анализ примеров, подтверждающих положительное влияние сильной культуры безопасности на финансовые показатели компании. Будут рассмотрены методы оценки эффективности культуры безопасности и ее влияния на ключевые показатели деятельности. Материалы этого раздела помогут понять экономическую целесообразность инвестиций в культуру безопасности.

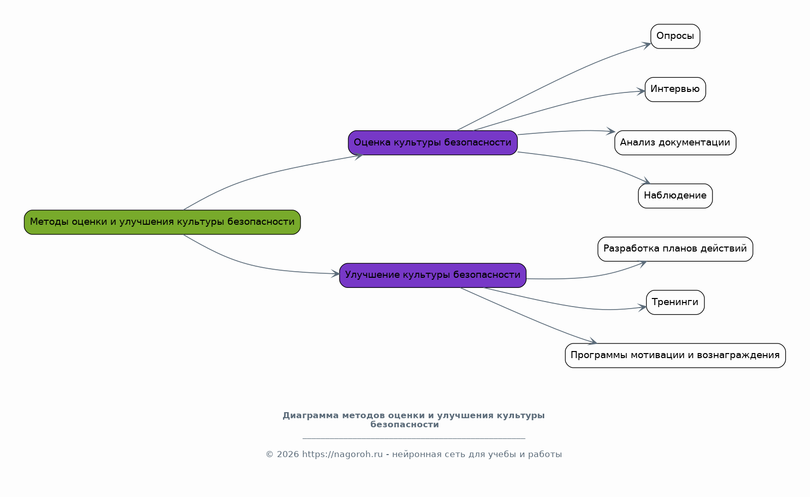
Методы оценки и улучшения культуры безопасности

Содержимое раздела

Обзор различных методов оценки культуры безопасности, включая опросы, интервью, анализ документации и наблюдение. Будут представлены конкретные инструменты и методики, используемые для измерения уровня развития культуры безопасности в организациях. Рассмотрение лучших практик по улучшению культуры безопасности, включая разработку планов действий, тренинги, программы мотивации и вознаграждения. В данном разделе будут предоставлены практические рекомендации для улучшения культуры безопасности.

Примеры успешных практик внедрения культуры безопасности

Содержимое раздела

Анализ успешных примеров внедрения культуры безопасности в различных отраслях, таких как нефтегазовая промышленность, энергетика, транспорт и здравоохранение. Изучение конкретных кейсов, демонстрирующих положительные результаты реализации различных подходов к формированию культуры безопасности. Выявление общих черт и ключевых факторов успеха, которые могут быть применены в других организациях. Этот раздел будет полезен для практиков, стремящихся улучшить культуру безопасности в своей организации.

Вызовы и перспективы развития культуры безопасности

Содержимое раздела

Обсуждение текущих вызовов и будущих перспектив развития культуры безопасности, включая новые технологии, глобализацию и изменение рабочей среды. Рассматриваются проблемы, связанные с кибербезопасностью, удаленной работой и другими современными трендами. Анализ путей адаптации культуры безопасности к меняющимся условиям и разработка новых подходов к управлению безопасностью. Этот раздел поможет понять, как обеспечить актуальность культуры безопасности в быстро меняющемся мире.

Список литературы

Содержимое раздела

В данном разделе представлен список использованной литературы, включающий научные статьи, книги, нормативные документы и другие источники, использованные при подготовке доклада. Литература будет отсортирована по алфавиту, для удобства поиска. Он будет формироваться в соответствии с требованиями к оформлению списка литературы. Список литературы является важным элементом любой научной работы, подтверждающим надежность и обоснованность представленных результатов исследования.

Получи Такой Доклад

До 90% уникальность
Готовый файл Word
Оформление по ГОСТ
Список источников по ГОСТ
Таблицы и схемы
Презентация

Создать Доклад на любую тему за 5 минут

Создать

#6147734