Нейросеть

Современные профессии в области робототехники, искусственного интеллекта и Интернета вещей: Анализ, тренды и перспективы развития (Доклад)

Нейросеть для создания доклада Гарантия уникальности Строго по ГОСТу Высочайшее качество Поддержка 24/7

Данный доклад представляет собой обзор современных профессий, связанных с робототехникой, искусственным интеллектом (ИИ) и Интернетом вещей (IoT). В нем рассматриваются ключевые направления, формирующие рынок труда в этих областях, с акцентом на необходимые навыки и компетенции. Основное внимание уделяется анализу текущих тенденций, перспектив развития и прогнозам востребованности специалистов в эпоху цифровой трансформации. Анализируются конкретные примеры профессий, эволюционирующих под влиянием технологического прогресса.

Идея:

Доклад направлен на предоставление актуальной информации о востребованных профессиях в динамично развивающихся областях робототехники, ИИ и IoT, а также на понимание динамики рынка труда. Он поможет слушателям сориентироваться в мире современных технологий и планировать свою профессиональную траекторию.

Актуальность:

Актуальность исследования обусловлена быстрым развитием технологий и их влиянием на рынок труда. Понимание текущих и будущих требований к специалистам в областях робототехники, ИИ и IoT необходимо для успешной адаптации к меняющимся условиям.

Оглавление:

Введение

Робототехника: Профессии будущего

Искусственный интеллект: Трансформация профессий

Интернет вещей (IoT): Новые возможности для специалистов

Междисциплинарные профессии и навыки будущего

Тренды рынка труда и прогнозы

Образование и подготовка кадров

Заключение

Список литературы

Наименование образовательного учреждения

Доклад

на тему

Современные профессии в области робототехники, искусственного интеллекта и Интернета вещей: Анализ, тренды и перспективы развития

Выполнил: ФИО

Руководитель: ФИО

Содержание

  • Введение 1
  • Робототехника: Профессии будущего 2
  • Искусственный интеллект: Трансформация профессий 3
  • Интернет вещей (IoT): Новые возможности для специалистов 4
  • Междисциплинарные профессии и навыки будущего 5
  • Тренды рынка труда и прогнозы 6
  • Образование и подготовка кадров 7
  • Заключение 8
  • Список литературы 9

Введение

Содержимое раздела

Введение представляет собой обзор темы доклада, в котором обосновывается актуальность анализа современных профессий в области робототехники, искусственного интеллекта (ИИ) и Интернета вещей (IoT). Определяются основные цели и задачи исследования, включающие выявление ключевых профессий, анализ текущих трендов и перспектив развития. Представляется методология исследования, включающая анализ научной литературы, обзоры рынка труда и экспертные оценки. Обозначается структура доклада и его основные разделы, а также ожидаемые результаты.

Робототехника: Профессии будущего

Содержимое раздела

В разделе рассматриваются профессии, связанные с разработкой, производством, внедрением и обслуживанием роботов. Анализируются такие специальности, как инженеры-робототехники, специалисты по компьютерному зрению, разработчики программного обеспечения для роботов и специалисты по техническому обслуживанию. Рассматриваются ключевые навыки, необходимые для успешной карьеры в этой области, такие как знание механики, электроники, программирования, искусственного интеллекта и машинного обучения. Приводятся примеры современных роботизированных систем и их применение в различных отраслях экономики.

Искусственный интеллект: Трансформация профессий

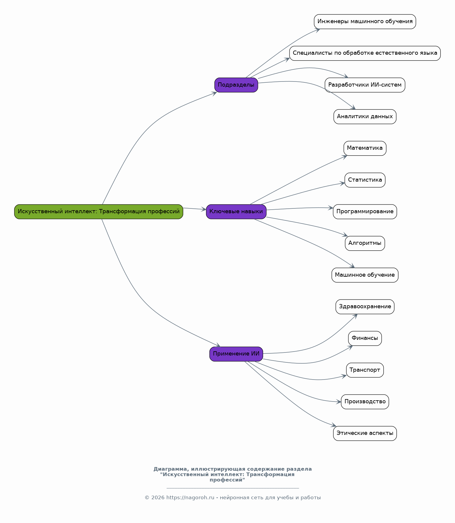
Содержимое раздела

Данный раздел посвящен профессиям, связанным с разработкой и применением искусственного интеллекта (ИИ). Рассматриваются такие специальности, как инженеры по машинному обучению, специалисты по обработке естественного языка, разработчики ИИ-систем и аналитики данных. Анализируются ключевые навыки, необходимые для работы в этой области, включая знание математики, статистики, программирования, алгоритмов и методов машинного обучения. Приводятся примеры применения ИИ в различных отраслях, таких как здравоохранение, финансы, транспорт и производство, а также обсуждаются этические аспекты ИИ.

Интернет вещей (IoT): Новые возможности для специалистов

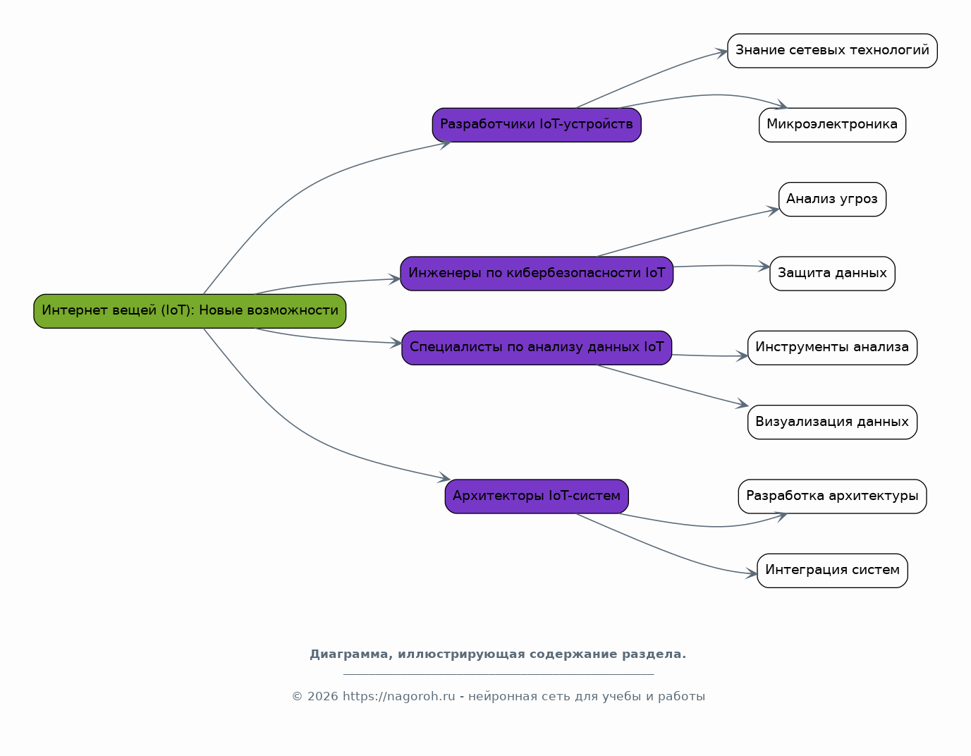
Содержимое раздела

Раздел посвящен профессиям, связанным с разработкой, внедрением и обслуживанием систем Интернета вещей (IoT). Анализируются такие специальности, как разработчики IoT-устройств, инженеры по кибербезопасности IoT, специалисты по анализу данных IoT и архитекторы IoT-систем. Рассматриваются ключевые навыки, необходимые для успешной карьеры в этой области, такие как знание сетевых технологий, микроэлектроники, программирования, анализа данных и кибербезопасности. Приводятся примеры применения IoT в различных областях, таких как умный дом, умный город, промышленный IoT и здравоохранение.

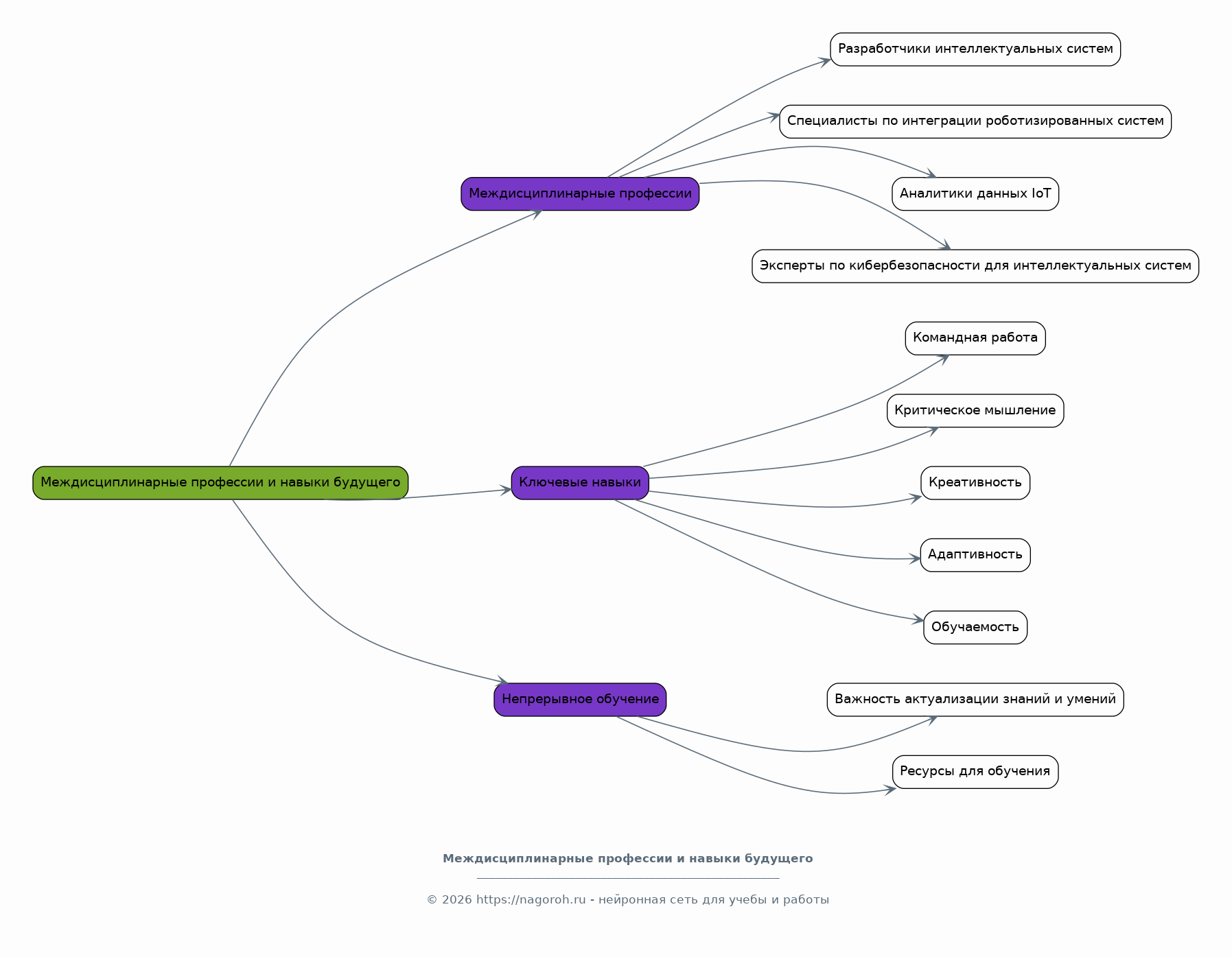
Междисциплинарные профессии и навыки будущего

Содержимое раздела

В этом разделе рассматриваются междисциплинарные профессии, объединяющие знания из разных областей, таких как робототехника, ИИ и IoT. Анализируются такие специальности, как разработчики интеллектуальных систем, специалисты по интеграции роботизированных систем, аналитики данных IoT и эксперты по кибербезопасности для интеллектуальных систем. Рассматриваются ключевые навыки, необходимые для успешной карьеры, такие как навыки командной работы, критическое мышление, креативность, адаптивность и умение учиться на протяжении всей жизни. Обсуждается важность непрерывного обучения и развития в условиях быстро меняющихся технологий.

Тренды рынка труда и прогнозы

Содержимое раздела

Раздел включает анализ текущих трендов на рынке труда в области робототехники, ИИ и IoT. Рассматриваются перспективные направления развития и востребованные навыки, а также анализируются прогнозы по росту спроса на специалистов в этих областях. Представлены данные о заработной плате, уровне занятости и географическом распределении вакансий. Обсуждаются факторы, влияющие на развитие рынка труда, такие как технологические инновации, государственное регулирование и изменение образовательных программ. Рассматриваются стратегии подготовки к будущим вызовам рынка труда.

Образование и подготовка кадров

Содержимое раздела

В этом разделе рассматриваются образовательные программы, курсы и онлайн-ресурсы, необходимые для подготовки к работе в области робототехники, ИИ и IoT. Анализируются различные типы образования, включая высшее образование, магистратуру, аспирантуру и профессиональные курсы. Обсуждаются ключевые вузы и образовательные платформы, предлагающие программы в этих областях. Рассматривается роль самообразования и онлайн-обучения в формировании необходимых навыков и компетенций. Предлагаются рекомендации по выбору образовательных программ и развитию карьеры.

Заключение

Содержимое раздела

В заключении обобщаются основные выводы, полученные в ходе исследования, и подводятся итоги анализа профессий в области робототехники, ИИ и IoT. Подчеркивается важность адаптации к быстро меняющимся технологическим трендам и необходимость непрерывного обучения. Оцениваются перспективы развития рассмотренных профессий и их влияние на различные отрасли экономики и общество в целом. Формулируются рекомендации для специалистов, студентов и всех, кто планирует строить карьеру в этих перспективных областях.

Список литературы

Содержимое раздела

В этом разделе представлен список использованной литературы, включающий научные статьи, монографии, обзоры рынка труда, экспертные оценки и другие источники. Список литературы организован в соответствии с принятыми стандартами цитирования. Ссылки на все использованные источники размещены в алфавитном порядке или в порядке их упоминания в тексте доклада. Содержится достаточное количество источников для подтверждения данных и выводов, представленных в докладе.

Получи Такой Доклад

До 90% уникальность
Готовый файл Word
Оформление по ГОСТ
Список источников по ГОСТ
Таблицы и схемы
Презентация

Создать Доклад на любую тему за 5 минут

Создать

#5692448