Нейросеть

Современные СМИ в цифровую эпоху: трансформация, вызовы и перспективы (Доклад)

Нейросеть для создания доклада Гарантия уникальности Строго по ГОСТу Высочайшее качество Поддержка 24/7

Данный доклад посвящен исследованию динамичного ландшафта современных средств массовой информации в контексте глубоких преобразований, вызванных влиянием интернета. Он анализирует ключевые изменения в структуре и функционировании СМИ, включая новые формы распространения информации, взаимодействие с аудиторией и трансформацию бизнес-моделей. В докладе обсуждаются основные вызовы, с которыми сталкиваются традиционные и новые медиа, такие как борьба с фейковыми новостями, изменение потребительских привычек и усиление конкуренции. Цель работы — предоставить комплексный анализ текущего состояния медиаиндустрии и предложить прогнозы её дальнейшего развития.

Идея:

Основная идея доклада заключается в рассмотрении интернета как катализатора трансформации медиа-ландшафта, влияющего на все аспекты медиадеятельности. Представленный анализ призван выявить ключевые тренды и факторы, определяющие будущее средств массовой информации в цифровую эпоху, и сформировать понимание их роли в современном обществе.

Актуальность:

Актуальность исследования обусловлена стремительным развитием информационных технологий и их влиянием на общественную жизнь. Изучение современных СМИ позволяет глубже понять механизмы формирования общественного мнения, распространения информации и взаимодействия между медиа и аудиторией. Результаты исследования могут быть полезны для специалистов в области медиа, журналистики, маркетинга и социологии.

Оглавление:

Введение

Исторический обзор развития СМИ до эпохи интернета

Влияние интернета на структуру и функции СМИ

Трансформация бизнес-моделей СМИ в цифровую эпоху

Проблемы и вызовы для современных СМИ

Роль социальных сетей в распространении информации

Будущее СМИ: тренды и перспективы развития

Заключение

Список литературы

Наименование образовательного учреждения

Доклад

на тему

Современные СМИ в цифровую эпоху: трансформация, вызовы и перспективы

Выполнил: ФИО

Руководитель: ФИО

Содержание

  • Введение 1
  • Исторический обзор развития СМИ до эпохи интернета 2
  • Влияние интернета на структуру и функции СМИ 3
  • Трансформация бизнес-моделей СМИ в цифровую эпоху 4
  • Проблемы и вызовы для современных СМИ 5
  • Роль социальных сетей в распространении информации 6
  • Будущее СМИ: тренды и перспективы развития 7
  • Заключение 8
  • Список литературы 9

Введение

Содержимое раздела

Введение задает контекст для дальнейшего анализа, определяя основные цели и задачи исследования, а также его методологическую базу. В данном разделе будут рассмотрены предпосылки трансформации медиаландшафта, обусловленные развитием интернета и цифровых технологий, а также обозначена актуальность исследования для понимания современных общественных процессов. Будут сформулированы ключевые вопросы, на которые доклад попытается ответить, и представлена структура работы, показывающая последовательность изложения материала.

Исторический обзор развития СМИ до эпохи интернета

Содержимое раздела

Этот раздел представляет собой экскурс в историю развития средств массовой информации, начиная с появления печатных изданий и радиовещания и заканчивая периодом развития телевидения. Анализируются основные этапы эволюции медиа, их роль в формировании общественного мнения и политической повестки дня. Рассматриваются ключевые факторы, повлиявшие на развитие СМИ до появления интернета, включая технологические инновации, политические изменения и социальные преобразования, а также их взаимодействие.

Влияние интернета на структуру и функции СМИ

Содержимое раздела

В этом пункте будет проанализировано, как интернет изменил структуру и функциональность средств массовой информации. Рассмотрены такие аспекты, как появление онлайн-изданий, социальных сетей и платформ для распространения контента, а также трансформация редакционных процессов и способов взаимодействия с аудиторией. Будут исследованы новые формы медиа, возникшие в эпоху интернета, и их влияние на традиционные СМИ, а также ключевые тенденции развития.

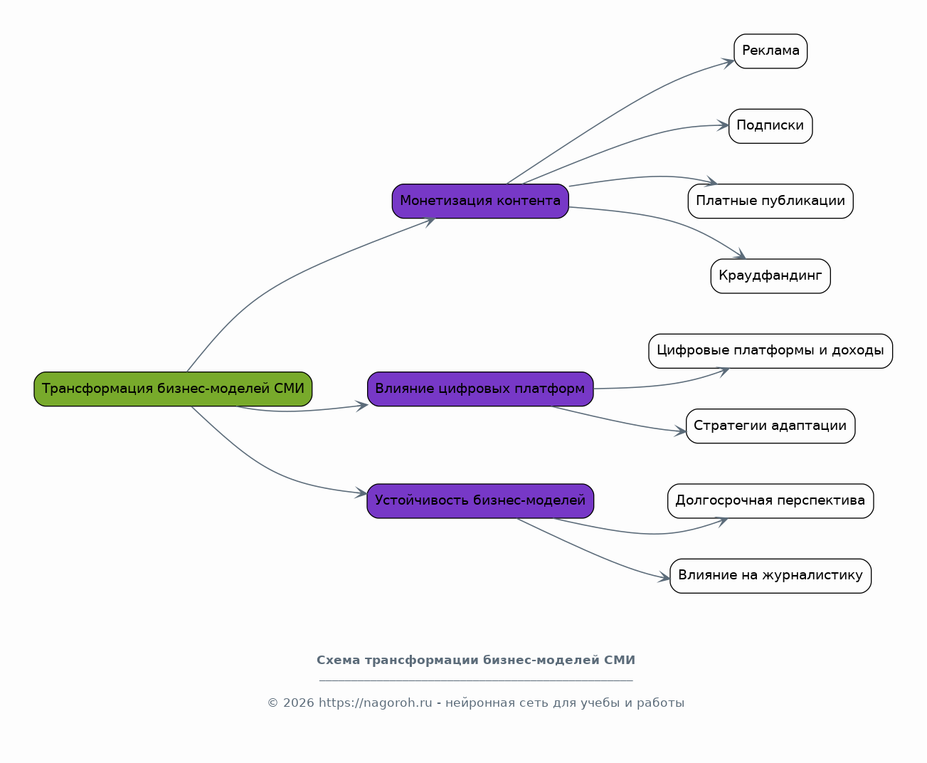
Трансформация бизнес-моделей СМИ в цифровую эпоху

Содержимое раздела

Данный пункт посвящен анализу трансформации бизнес-моделей в медиаиндустрии в условиях цифровизации. Здесь будут рассмотрены различные подходы к монетизации контента, включая рекламу, подписки, платные публикации и краудфандинг. Анализируется влияние цифровых платформ на доходы СМИ и стратегии, используемые для адаптации к изменяющимся условиям. Особое внимание уделяется устойчивости различных бизнес-моделей в долгосрочной перспективе и их влиянию на качество журналистики.

Проблемы и вызовы для современных СМИ

Содержимое раздела

В этом разделе рассматриваются основные проблемы и вызовы, с которыми сталкиваются современные СМИ. Среди них — распространение фейковых новостей и дезинформации, изменение потребительских привычек и борьба за внимание аудитории, а также вопросы этики и ответственности журналистов. Анализируются последствия этих вызовов для общества и предпринимаются попытки сформулировать решения для укрепления доверия к медиа и повышения качества информации. Также будет рассмотрена конкуренция с новыми цифровыми медиа.

Роль социальных сетей в распространении информации

Содержимое раздела

Это раздел посвящен анализу роли социальных сетей как инструментов распространения информации и их влиянию на медиаландшафт. Будут рассмотрены механизмы распространения информации в социальных сетях, а также их влияние на формирование общественного мнения и политическую повестку дня. Проанализированы преимущества и недостатки использования социальных сетей в качестве источников новостей, а также риски, связанные с распространением недостоверной информации. Также рассмотрим взаимодействие между социальными сетями и традиционными СМИ.

Будущее СМИ: тренды и перспективы развития

Содержимое раздела

В этом разделе рассматриваются основные тренды и перспективы развития средств массовой информации в будущем. Анализируются новые технологии, влияющие на медиаиндустрию, и прогнозируются изменения в структуре и функционировании СМИ. Обсуждаются возможные сценарии развития медиа в контексте цифровизации и глобализации, а также их влияние на общество и культуру. Особое внимание уделяется инновационным формам медиа, новым подходам к созданию и распространению контента.

Заключение

Содержимое раздела

В заключении обобщаются основные выводы исследования, полученные в ходе анализа различных аспектов трансформации СМИ в эпоху интернета. Подводятся итоги по влиянию цифровых технологий на медиаиндустрию, структурируются результаты анализа проблем и вызовов, с которыми сталкиваются современные СМИ. Формулируются основные тенденции и перспективы, рассматривается роль медиа в современном обществе, а также предлагаются рекомендации для различных участников медиапроцесса.

Список литературы

Содержимое раздела

В этом разделе представлен список использованной литературы, включающий научные статьи, книги, аналитические обзоры и другие источники, послужившие основой для исследования. Список литературы структурирован в соответствии со стандартами библиографического описания, что обеспечивает прозрачность и позволяет читателям ознакомиться с использованными источниками информации. В список включены только те источники, которые непосредственно цитируются или упоминаются в тексте доклада.

Получи Такой Доклад

До 90% уникальность
Готовый файл Word
Оформление по ГОСТ
Список источников по ГОСТ
Таблицы и схемы
Презентация

Создать Доклад на любую тему за 5 минут

Создать

#5707798