Нейросеть

Современные теории идентичности в России: Анализ и перспективы развития в 2023 году (Доклад)

Нейросеть для создания доклада Гарантия уникальности Строго по ГОСТу Высочайшее качество Поддержка 24/7

Данный доклад представляет собой обзор актуальных теоретических подходов к изучению идентичности в современной России. В нем рассматриваются основные концепции, такие как социальная идентичность, культурная идентичность и политическая идентичность, анализируя их применение в контексте российских реалий. Особое внимание уделяется влиянию социальных, политических и экономических факторов на формирование идентичности в российском обществе, а также последствиям этих процессов. Исследование включает анализ последних научных публикаций и эмпирических данных, позволяя оценить текущее состояние и выявить перспективные направления дальнейших исследований.

Идея:

Доклад направлен на систематизацию и анализ существующих теоретических подходов к изучению идентичности в России, а также на выявление ключевых тенденций и вызовов в этой области. Цель состоит в предоставлении целостного представления о современных исследованиях идентичности и их значимости для понимания российского общества.

Актуальность:

Изучение идентичности является актуальной задачей в условиях глобализации и усиления социокультурных трансформаций. Доклад вносит вклад в понимание сложных процессов формирования идентичности в России, что необходимо для анализа социальных изменений и выработки эффективных стратегий взаимодействия. Анализ позволяет лучше понять динамику общественных настроений и вызовы, стоящие перед российским обществом.

Оглавление:

Введение

Теоретические подходы к изучению идентичности: обзор основных концепций

Социальная идентичность в российском контексте: формирование и факторы влияния

Культурная идентичность и ее роль в формировании национальной идентичности

Политическая идентичность и ее влияние на общественные процессы

Эмпирические исследования идентичности в России: обзор данных и результаты

Перспективы развития исследований идентичности в России

Заключение

Список литературы

Наименование образовательного учреждения

Доклад

на тему

Современные теории идентичности в России: Анализ и перспективы развития в 2023 году

Выполнил: ФИО

Руководитель: ФИО

Содержание

  • Введение 1
  • Теоретические подходы к изучению идентичности: обзор основных концепций 2
  • Социальная идентичность в российском контексте: формирование и факторы влияния 3
  • Культурная идентичность и ее роль в формировании национальной идентичности 4
  • Политическая идентичность и ее влияние на общественные процессы 5
  • Эмпирические исследования идентичности в России: обзор данных и результаты 6
  • Перспективы развития исследований идентичности в России 7
  • Заключение 8
  • Список литературы 9

Введение

Содержимое раздела

Введение раскрывает актуальность темы исследования, обосновывая ее значимость для понимания современного российского общества. В нем акцентируется внимание на стремительных изменениях в социокультурной сфере и влиянии этих изменений на формирование идентичности. Также будет представлена структура доклада, обозначены основные цели и задачи исследования, а также методология, использованная для анализа теоретических подходов и эмпирических данных. Введение служит основой для дальнейшего рассмотрения ключевых концепций и перспектив развития исследований.

Теоретические подходы к изучению идентичности: обзор основных концепций

Содержимое раздела

Этот раздел посвящен анализу основных теоретических подходов к изучению идентичности. Рассматриваются ключевые концепции, такие как социальная идентичность (теории Тэшфела и Тернера), культурная идентичность (работы Бенедикта Андерсона и других исследователей), а также политическая идентичность. Проводится критический анализ сильных и слабых сторон каждой концепции, а также их применимости к контексту России. Осуществляется сравнительный анализ различных подходов, выявляются взаимосвязи между ними и их вклад в понимание многогранного феномена идентичности.

Социальная идентичность в российском контексте: формирование и факторы влияния

Содержимое раздела

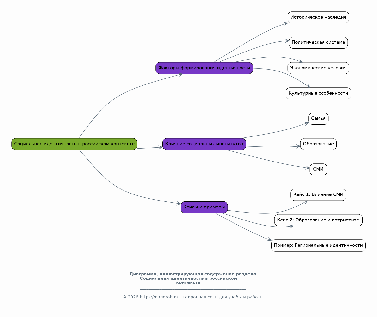
Данный раздел посвящен анализу формирования социальной идентичности в российском обществе. Рассматриваются различные факторы, оказывающие влияние на этот процесс: историческое наследие, политическая система, экономические условия и культурные особенности. Особое внимание уделяется влиянию социальных институтов, таких как семья, образование и СМИ, на формирование идентичности. Анализируются конкретные примеры и кейсы, иллюстрирующие сложные взаимосвязи между этими факторами и процессами идентификации в современном российском обществе.

Культурная идентичность и ее роль в формировании национальной идентичности

Содержимое раздела

Этот раздел рассматривает роль культурной идентичности в формировании национальной идентичности в России. Анализируются различные аспекты культуры, такие как язык, религия, искусство и традиции, и их влияние на процессы идентификации. Рассматривается взаимодействие между культурными группами и их вклад в формирование общей идентичности. Обсуждаются вызовы и возможности, связанные с сохранением и развитием культурного многообразия в контексте глобализации и современных социокультурных изменений.

Политическая идентичность и ее влияние на общественные процессы

Содержимое раздела

В данном разделе рассматривается роль политической идентичности в формировании общественных процессов в России. Анализируются различные политические идеологии, их влияние на формирование идентичности, а также взаимосвязь между политическими взглядами и социальной принадлежностью. Исследуется роль политических институтов и лидеров в формировании политической идентичности. Рассматриваются последствия политической поляризации, а также стратегии формирования гражданской идентичности и консолидации общества.

Эмпирические исследования идентичности в России: обзор данных и результаты

Содержимое раздела

Этот раздел посвящен обзору эмпирических исследований идентичности в России, включая анализ количественных и качественных данных. Рассматриваются результаты опросов общественного мнения, социологических исследований и контент-анализа. Проводится анализ тенденций и изменений в представлениях об идентичности среди различных социальных групп. Обсуждаются методологические подходы, используемые в этих исследованиях, их сильные и слабые стороны, а также вклад в понимание динамики идентичности в российском обществе.

Перспективы развития исследований идентичности в России

Содержимое раздела

Данный раздел посвящен обсуждению перспектив развития исследований идентичности в России. Рассматриваются новые направления и подходы, а также актуальные вопросы, требующие дальнейшего изучения. Анализируются возможности использования современных методов исследования, таких как Big Data и искусственный интеллект, для анализа идентичности. Обсуждаются вызовы и возможности, связанные с междисциплинарным подходом к изучению идентичности, а также необходимость учета глобального контекста и культурного многообразия.

Заключение

Содержимое раздела

Заключение содержит основные выводы исследования, обобщая результаты анализа теоретических подходов и эмпирических данных. Подчеркивается значимость изучения идентичности для понимания современного российского общества и выявления тенденций его развития. Обозначаются ограничения исследования и возможные направления дальнейших исследований. Формулируются рекомендации для будущих исследователей и практиков, работающих в области социологии, политологии и других смежных областях.

Список литературы

Содержимое раздела

В данном разделе представлен список использованной литературы, включающий научные статьи, монографии и другие источники, использованные в процессе исследования. Список организован в соответствии с принятыми академическими стандартами, обеспечивая прозрачность и удобство для читателей. Включены работы как российских, так и зарубежных авторов, что отражает разносторонний подход к изучаемой теме. Список включает последние публикации, что позволяет быть в курсе самых актуальных исследований.

Получи Такой Доклад

До 90% уникальность
Готовый файл Word
Оформление по ГОСТ
Список источников по ГОСТ
Таблицы и схемы
Презентация

Создать Доклад на любую тему за 5 минут

Создать

#6093124