Нейросеть

Современные технологии декорирования металлов: Обзор методов и перспективы (Доклад)

Нейросеть для создания доклада Гарантия уникальности Строго по ГОСТу Высочайшее качество Поддержка 24/7

Данный доклад представляет собой детальный анализ современных технологий декорирования металлов. В работе рассматриваются различные методы обработки поверхности, включая гальваническое покрытие, порошковое напыление и лазерную гравировку. Особое внимание уделяется влиянию этих технологий на физические свойства и эстетические характеристики изделий. В заключении представлен обзор перспективных направлений развития в области декорирования металлов.

Идея:

Целью данного доклада является предоставление систематизированного обзора современных методов декорирования металлов и анализ их влияния на конечные свойства изделий. Работа основана на актуальных научных исследованиях и практическом опыте, что делает ее полезной для широкого круга специалистов.

Актуальность:

Актуальность данного исследования обусловлена растущим спросом на металлические изделия с улучшенными декоративными свойствами в различных отраслях промышленности. Обзор современных технологий декорирования металлов позволяет оценить эффективность различных методов и выбрать наиболее подходящие для конкретных задач.

Оглавление:

Введение

Методы гальванического покрытия и их применение

Порошковое напыление: технология и возможности

Лазерная гравировка и резка: прецизионное декорирование

Вакуумное напыление и его разновидности

Влияние декорирования на физико-механические свойства металлов

Экологические аспекты и безопасность применяемых технологий

Список литературы

Наименование образовательного учреждения

Доклад

на тему

Современные технологии декорирования металлов: Обзор методов и перспективы

Выполнил: ФИО

Руководитель: ФИО

Содержание

  • Введение 1
  • Методы гальванического покрытия и их применение 2
  • Порошковое напыление: технология и возможности 3
  • Лазерная гравировка и резка: прецизионное декорирование 4
  • Вакуумное напыление и его разновидности 5
  • Влияние декорирования на физико-механические свойства металлов 6
  • Экологические аспекты и безопасность применяемых технологий 7
  • Список литературы 8

Введение

Содержимое раздела

В этом разделе представлен общий обзор проблематики декорирования металлов, обосновывается актуальность темы и формулируются основные цели исследования. Будут рассмотрены исторические аспекты развития технологий декорирования, от ранних методов до современных достижений. Определяются ключевые термины и понятия, необходимые для понимания дальнейшего материала. Введение призвано сформировать у читателя общее представление и заинтересованность в рассматриваемой теме, а также подготовить к углубленному изучению конкретных методов.

Методы гальванического покрытия и их применение

Содержимое раздела

Данный пункт посвящен детальному рассмотрению методов гальванического покрытия, одного из наиболее распространенных способов декорирования металлов. Будут подробно описаны различные типы гальванических покрытий, включая никелирование, хромирование, цинкование и нанесение драгоценных металлов. Рассмотрены технологические процессы, параметры и особенности каждого метода, а также их влияние на свойства и внешний вид изделий. Приведены примеры практического применения в различных отраслях, таких как автомобилестроение, электроника и ювелирное дело.

Порошковое напыление: технология и возможности

Содержимое раздела

В этом разделе рассматривается технология порошкового напыления как альтернативный метод декорирования металлов. Будет описан процесс подготовки поверхности, нанесения порошковой краски и последующего спекания. Особое внимание уделено преимуществам порошкового напыления, таким как экологичность, долговечность и широкий выбор цветов и текстур. Обсуждаются области применения и современные тенденции в развитии этой технологии, включая новые типы порошковых красок и способы нанесения.

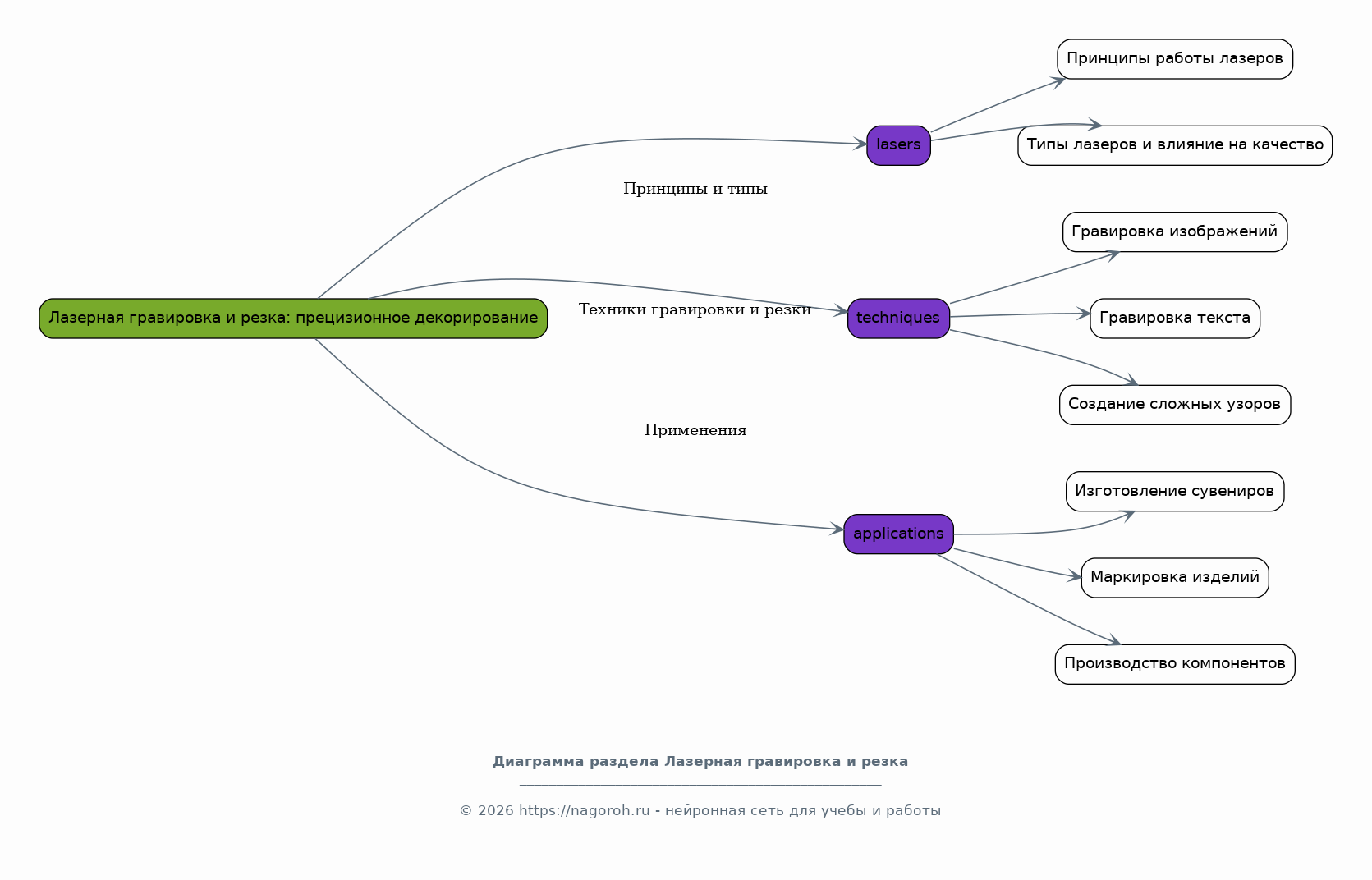
Лазерная гравировка и резка: прецизионное декорирование

Содержимое раздела

Данный пункт посвящен лазерной гравировке и резке как методам прецизионного декорирования металлов. Будут рассмотрены принципы работы лазерных станков, типы лазеров и их влияние на качество обработки. Описываются различные техники лазерной гравировки и резки, включая гравировку изображений, текстов и создание сложных узоров. Анализируются возможности применения лазерных технологий в различных областях, таких как изготовление сувениров, маркировка изделий и производство компонентов.

Вакуумное напыление и его разновидности

Содержимое раздела

В данном разделе рассматривается технология вакуумного напыления, представляющая собой передовой метод декорирования металлов. Будут рассмотрены различные виды вакуумного напыления, такие как физическое осаждение из пара (PVD) и химическое осаждение из пара (CVD). Описываются процессы получения тонких пленок на поверхности металлов, их свойства и области применения. Анализируются преимущества и недостатки данного метода, а также его роль в создании высокотехнологичных изделий.

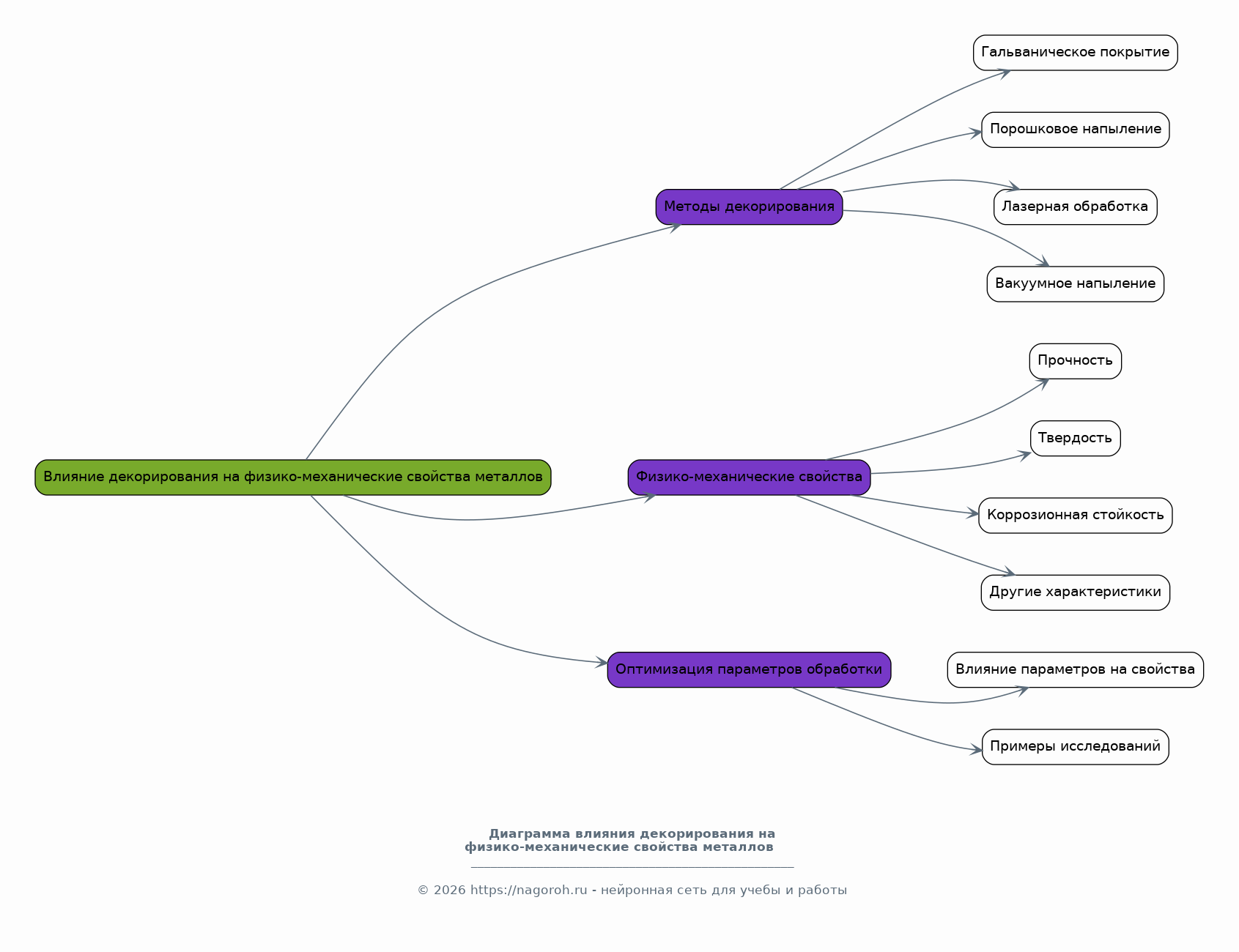
Влияние декорирования на физико-механические свойства металлов

Содержимое раздела

В этом пункте будет проанализировано влияние различных методов декорирования на физико-механические свойства металлических изделий. Рассмотрено, как гальваническое покрытие, порошковое напыление, лазерная обработка и вакуумное напыление изменяют прочность, твердость, коррозионную стойкость и другие характеристики. Особое внимание будет уделено оптимизации параметров обработки для достижения желаемых свойств. Приведены примеры практических исследований и экспериментов, подтверждающих влияние декорирования на свойства металлов.

Экологические аспекты и безопасность применяемых технологий

Содержимое раздела

Раздел посвящен экологическим аспектам и вопросам безопасности, связанным с технологиями декорирования металлов. Рассмотрены экологические проблемы, возникающие при использовании различных методов декорирования, такие как загрязнение окружающей среды и утилизация отходов. Обсуждаются современные подходы к снижению негативного воздействия, включая использование экологически чистых материалов и технологий. Представлены рекомендации по обеспечению безопасности труда и охране окружающей среды при проведении работ по декорированию металлов.

Список литературы

Содержимое раздела

В данном разделе представлен перечень использованных в докладе источников, включая научные статьи, книги, патенты и другие публикации. Список литературы составлен в соответствии с требованиями к оформлению научных работ, с указанием авторов, названий, издательств и годов публикации. Этот раздел обеспечивает возможность для дальнейшего изучения темы и подтверждает научную основу представленного материала. Список литературы является важной частью любой научной работы, демонстрируя глубину анализа и подтверждая достоверность представленных результатов.

Получи Такой Доклад

До 90% уникальность
Готовый файл Word
Оформление по ГОСТ
Список источников по ГОСТ
Таблицы и схемы
Презентация

Создать Доклад на любую тему за 5 минут

Создать

#6092273