Нейросеть

Современные угрозы безопасности информационных систем и методы противодействия (Доклад)

Нейросеть для создания доклада Гарантия уникальности Строго по ГОСТу Высочайшее качество Поддержка 24/7

Доклад рассматривает актуальные угрозы безопасности информационных систем, классифицируя их по различным признакам и анализируя векторы атак. Особое внимание уделяется новым типам вредоносного программного обеспечения, таким как программы-вымогатели и ботнеты, а также уязвимостям, связанным с облачными технологиями и интернетом вещей. В работе представлены основные методы защиты информации, включая организационные, программные и аппаратные решения, а также лучшие практики по обеспечению сетевой безопасности и защите данных. Цель доклада – предоставить комплексное понимание ландшафта угроз и средств защиты для специалистов в области информационной безопасности и студентов профильных направлений.

Идея:

Представить систематизированный обзор современных угроз безопасности информационных систем и эффективных методов защиты от них. Доклад поможет осознать значимость комплексного подхода к обеспечению информационной безопасности в условиях постоянно меняющегося цифрового пространства.

Актуальность:

В связи с ростом числа кибератак и увеличением зависимости организаций и частных лиц от информационных систем, обеспечение безопасности данных становится критически важной задачей. Понимание современных угроз и методов защиты необходимо для предотвращения финансовых потерь, репутационного ущерба и нарушения конфиденциальности.

Оглавление:

Введение

Классификация угроз безопасности информационных систем

Основные типы кибератак

Уязвимости информационных систем

Методы защиты информационных систем: организационные меры

Методы защиты информационных систем: технические средства

Перспективы развития методов защиты информации

Заключение

Наименование образовательного учреждения

Доклад

на тему

Современные угрозы безопасности информационных систем и методы противодействия

Выполнил: ФИО

Руководитель: ФИО

Содержание

  • Введение 1
  • Классификация угроз безопасности информационных систем 2
  • Основные типы кибератак 3
  • Уязвимости информационных систем 4
  • Методы защиты информационных систем: организационные меры 5
  • Методы защиты информационных систем: технические средства 6
  • Перспективы развития методов защиты информации 7
  • Заключение 8

Введение

Содержимое раздела

В данном разделе будет определена актуальность темы информационной безопасности и ее значение в современном мире. Рассмотрены основные понятия, такие как информационная система, угроза, уязвимость и риск, а также представлена классификация угроз по различным критериям. Обоснована необходимость постоянного совершенствования мер защиты информации в связи с развитием новых технологий и увеличением числа кибератак, а также обозначены цели и задачи данного доклада, определяющие структуру и содержание дальнейшего исследования. Введение предоставит базовое понимание темы и подготовит к более детальному рассмотрению конкретных угроз и методов защиты.

Классификация угроз безопасности информационных систем

Содержимое раздела

В этом разделе будет представлена систематизированная классификация угроз, основанная на различных характеристиках, включая источник угрозы, объект атаки и тип воздействия. Будут рассмотрены внутренние и внешние угрозы, а также угрозы, связанные с человеческим фактором и техническими уязвимостями. Особое внимание будет уделено классификации вредоносного программного обеспечения, такому как вирусы, черви, трояны, программы-вымогатели и шпионское ПО, с описанием их принципов работы и методов распространения. Классификация позволит структурировать понимание угроз и облегчит выбор эффективных методов защиты.

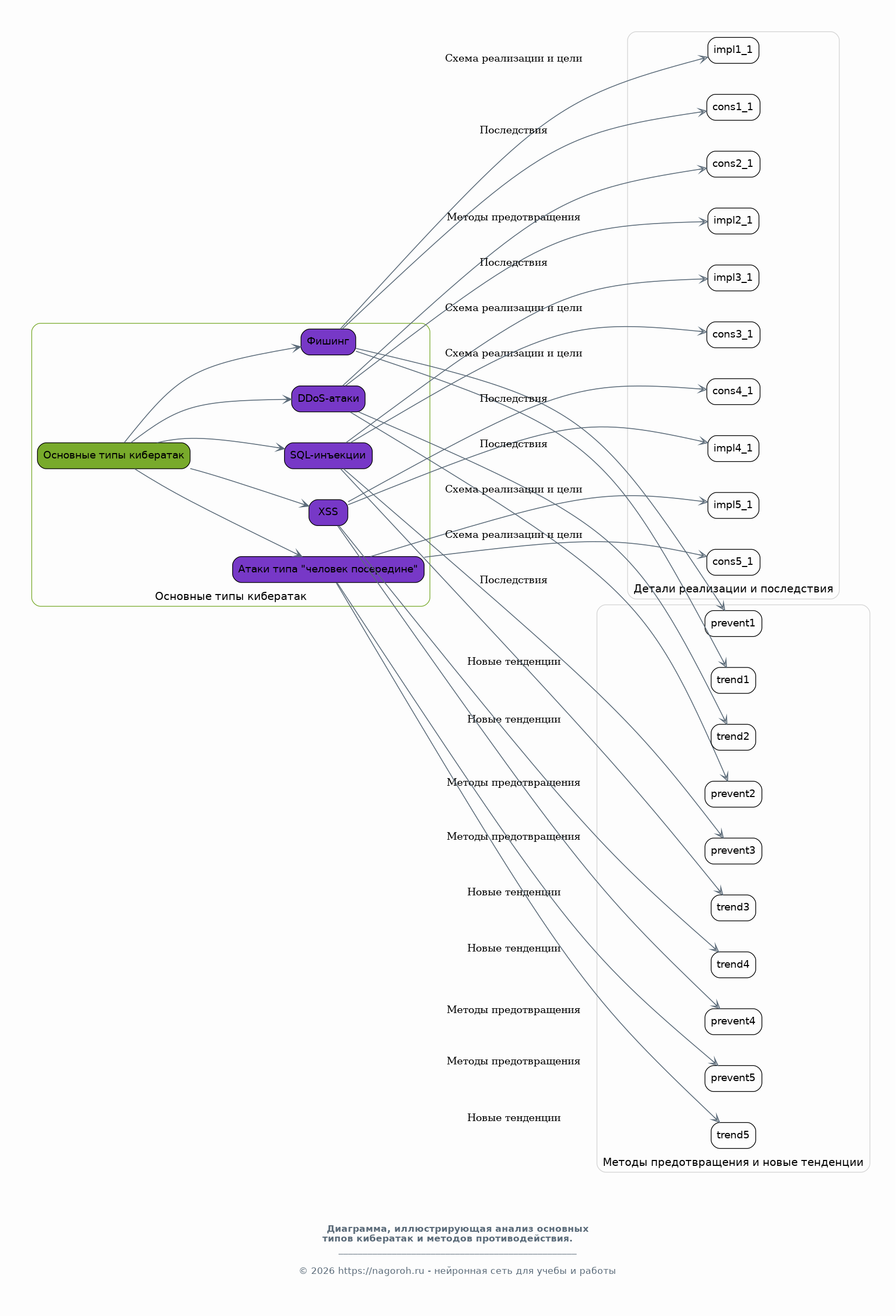
Основные типы кибератак

Содержимое раздела

Данный раздел посвящен детальному анализу наиболее распространенных типов кибератак, таких как фишинг, DDoS-атаки, SQL-инъекции, межсайтовый скриптинг (XSS) и атаки типа «человек посередине». Будет рассмотрена схема реализации каждой атаки, ее последствия и методы предотвращения. Особое внимание будет уделено новым тенденциям в области кибератак, таким как атаки на цепочки поставок и использование искусственного интеллекта для автоматизации и усложнения атак. Разбор конкретных типов атак позволит понять, как злоумышленники эксплуатируют уязвимости систем.

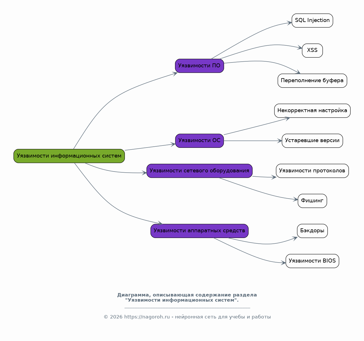
Уязвимости информационных систем

Содержимое раздела

В этом разделе будут рассмотрены основные типы уязвимостей, которые могут быть использованы злоумышленниками для получения несанкционированного доступа к информационным системам. Будут проанализированы уязвимости программного обеспечения, операционных систем, сетевого оборудования и аппаратных средств. Особое внимание будет уделено уязвимостям, связанным с облачными технологиями, интернетом вещей и мобильными устройствами, которые становятся все более привлекательными целями для кибератак. Выявление и устранение уязвимостей является ключевым элементом обеспечения безопасности информационных систем.

Методы защиты информационных систем: организационные меры

Содержимое раздела

В данном разделе будут рассмотрены организационные меры по обеспечению безопасности информационных систем, такие как разработка и внедрение политик безопасности, обучение персонала, проведение аудитов безопасности и резервное копирование данных. Подробно будет описана роль управления доступом, классификация информации и обеспечение физической безопасности. Будет рассмотрен процесс управления рисками и разработки планов реагирования на инциденты безопасности. Организационные меры являются фундаментом для построения эффективной системы информационной безопасности.

Методы защиты информационных систем: технические средства

Содержимое раздела

Этот раздел посвящен техническим средствам защиты информационных систем, таким как межсетевые экраны, системы обнаружения и предотвращения вторжений (IDS/IPS), антивирусное программное обеспечение и средства шифрования. Рассмотрены принципы работы каждого средства защиты, его преимущества и недостатки. Особое внимание будет уделено современным технологиям защиты, таким как песочницы, поведенческий анализ и машинное обучение для выявления вредоносного программного обеспечения. Использование технических средств позволяет автоматизировать процесс защиты и повысить эффективность противодействия кибератакам.

Перспективы развития методов защиты информации

Содержимое раздела

В данном разделе будут рассмотрены перспективные направления развития методов защиты информации, такие как использование искусственного интеллекта и машинного обучения для автоматизации обнаружения и предотвращения кибератак, а также развитие квантовой криптографии для обеспечения более надежной защиты данных. Обсуждены новые вызовы, связанные с развитием облачных технологий, интернета вещей и больших данных. Рассмотрены возможности использования блокчейн-технологий для обеспечения целостности и конфиденциальности данных. Анализ перспектив позволит оценить будущее развитие области информационной безопасности.

Заключение

Содержимое раздела

В заключении будут подведены итоги доклада и сформулированы основные выводы относительно современных угроз безопасности информационных систем и методов их защиты. Будет подчеркнута важность комплексного подхода к обеспечению информационной безопасности, сочетающего организационные и технические меры. Обозначены перспективы дальнейших исследований в данной области и рекомендации по повышению уровня защиты информационных систем. Заключение поможет систематизировать полученные знания и определить дальнейшие шаги по обеспечению информационной безопасности.

Получи Такой Доклад

До 90% уникальность
Готовый файл Word
Оформление по ГОСТ
Список источников по ГОСТ
Таблицы и схемы
Презентация

Создать Доклад на любую тему за 5 минут

Создать

#5478053