Нейросеть

Современные увлечения молодежи: анализ возможностей и рисков в контексте социокультурного развития (Доклад)

Нейросеть для создания доклада Гарантия уникальности Строго по ГОСТу Высочайшее качество Поддержка 24/7

Данный доклад посвящен актуальной проблеме современных увлечений молодежи, их влиянию на формирование личности и социализацию. Исследование охватывает широкий спектр молодежных интересов, от цифровых технологий и социальных сетей до спорта, искусства и волонтерства. Особое внимание уделяется анализу как положительных аспектов, способствующих развитию креативности, коммуникации и самовыражения, так и потенциальных негативных последствий, включая зависимость, кибербуллинг и снижение физической активности. Представлены результаты анализа данных, собранных в ходе опросов, включая социокультурные тенденции и роль современных увлечений в формировании идентичности молодого поколения. Обобщенные выводы могут быть использованы для разработки рекомендаций по поддержке здорового развития молодежи.

Идея:

Цель доклада – выявить ключевые тенденции в увлечениях современной молодежи и оценить их влияние на различные аспекты жизни. Будут предложены практические рекомендации для родителей, педагогов и самих молодых людей.

Актуальность:

Актуальность исследования обусловлена стремительным изменением социокультурной среды и ростом влияния цифровых технологий на жизнь молодежи. Понимание этих тенденций необходимо для эффективной поддержки здорового развития молодого поколения и снижения связанных с этим рисков.

Оглавление:

Введение

Теоретические основы изучения молодежных увлечений

Многообразие современных молодежных увлечений

Влияние увлечений на формирование личности и социализацию

Возможности, которые открывают современные увлечения

Риски и угрозы, связанные с современными увлечениями

Рекомендации для родителей, педагогов и молодежи

Заключение

Список литературы

Наименование образовательного учреждения

Доклад

на тему

Современные увлечения молодежи: анализ возможностей и рисков в контексте социокультурного развития

Выполнил: ФИО

Руководитель: ФИО

Содержание

  • Введение 1
  • Теоретические основы изучения молодежных увлечений 2
  • Многообразие современных молодежных увлечений 3
  • Влияние увлечений на формирование личности и социализацию 4
  • Возможности, которые открывают современные увлечения 5
  • Риски и угрозы, связанные с современными увлечениями 6
  • Рекомендации для родителей, педагогов и молодежи 7
  • Заключение 8
  • Список литературы 9

Введение

Содержимое раздела

В разделе "Введение" будет представлен общий обзор темы, обоснована ее актуальность и сформулированы цели исследования. Будет определена проблема, обозначены основные вопросы, которые будут рассмотрены в докладе, а также представлен краткий обзор структуры работы. Акцент будет сделан на современной социокультурной ситуации, влияющей на формирование молодежных увлечений, и обозначены основные факторы, определяющие их разнообразие и популярность. Введение также включает в себя краткий обзор методологии исследования и характеристику используемых источников.

Теоретические основы изучения молодежных увлечений

Содержимое раздела

Этот раздел посвящен анализу теоретических подходов к изучению молодежных увлечений, включая социологические, психологические и педагогические концепции. Будут рассмотрены различные теории, объясняющие природу и механизмы формирования интересов и увлечений в юношеском возрасте, такие как теория социальной идентичности, теория самореализации и теория когнитивного развития. Особое внимание уделяется влиянию социальных факторов, таких как семья, школа, сверстники и средства массовой информации на формирование увлечений. Обсуждаются основные понятия и термины, используемые в исследовании: увлечение, интерес, хобби, субкультура и т.д.

Многообразие современных молодежных увлечений

Содержимое раздела

В данном разделе будет представлен обзор различных видов современных молодежных увлечений, включая цифровые технологии (видеоигры, социальные сети), спорт, искусство, волонтерство и другие формы активности. Каждому виду увлечений будет уделено особое внимание, с анализом его популярности, особенностей и влияния на развитие личности. Будет рассмотрено, как цифровые технологии трансформируют традиционные формы досуга и создают новые возможности для самовыражения и коммуникации. Анализ тенденций и динамики развития интересов молодежи, изучение различных субкультур и сообществ, объединяющих молодежь на основе общих увлечений.

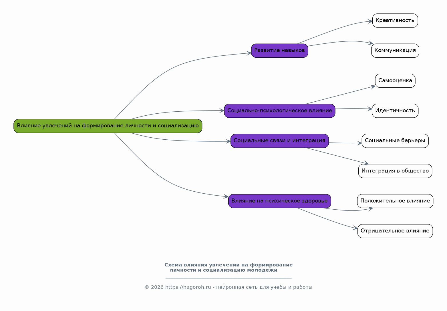
Влияние увлечений на формирование личности и социализацию

Содержимое раздела

Раздел посвящен анализу влияния увлечений на формирование личности и процесс социализации молодежи. Будет рассмотрено, как увлечения способствуют развитию различных навыков, таких как креативность, коммуникация, командная работа и лидерство. Анализируются различные аспекты социально-психологического влияния увлечений, включая формирование самооценки, идентичности и ценностей. Изучение роли увлечений в формировании социальных связей, преодолении социальных барьеров и интеграции в общество. Будет рассмотрено положительное и отрицательное влияние увлечений на психическое здоровье.

Возможности, которые открывают современные увлечения

Содержимое раздела

В этом разделе рассматриваются возможности, которые открывают современные увлечения для развития молодежи. Анализируются способы, которыми увлечения способствуют развитию творческих способностей, расширению кругозора и приобретению новых знаний и навыков. Рассматриваются возможности для самореализации, карьерного роста и повышения социальной активности. Акцент делается на формировании критического мышления, развитии медиаграмотности и формировании осознанного отношения к информации. Обсуждаются перспективы использования увлечений в образовательных и воспитательных целях.

Риски и угрозы, связанные с современными увлечениями

Содержимое раздела

Этот раздел посвящен анализу рисков и угроз, связанных с современными увлечениями молодежи. Рассматриваются такие проблемы, как зависимость от цифровых технологий, кибербуллинг, распространение дезинформации и снижение физической активности. Будут рассмотрены негативные последствия, такие как нарушения психического здоровья, ухудшение качества сна и снижение успеваемости. Анализируются различные стратегии профилактики рисков, включая развитие медиаграмотности, формирование здоровых привычек и поддержку со стороны семьи и школы. Рассматриваются юридические и этические аспекты, связанные с онлайн-активностью молодежи.

Рекомендации для родителей, педагогов и молодежи

Содержимое раздела

Раздел содержит практические рекомендации для родителей, педагогов и самой молодежи по поддержке здорового развития, связанного с увлечениями. Предлагаются конкретные стратегии по контролю и мониторингу онлайн-активности, формированию здоровых привычек и развитию критического мышления. Рассматривается роль семьи и школы в формировании позитивного отношения к увлечениям и поддержке самореализации. Даются рекомендации по выбору безопасных и полезных увлечений, развитию навыков саморегуляции и профилактике зависимостей. Подчеркивается важность открытого диалога и взаимопонимания между разными поколениями.

Заключение

Содержимое раздела

В заключении будут подведены итоги исследования, сформулированы основные выводы и обобщены полученные результаты. Будет подчеркнута важность учета как положительных, так и отрицательных аспектов современных увлечений. Будут сформулированы перспективы дальнейших исследований в этой области и предложены рекомендации для практического применения полученных результатов. Подчеркивается необходимость постоянного мониторинга тенденций в молодежных увлечениях и адаптации подходов к воспитанию и образованию в соответствии с развитием технологий и социокультурными изменениями.

Список литературы

Содержимое раздела

В данном разделе будет представлен список использованных источников, включая научные статьи, монографии, статистические данные и другие материалы, послужившие основой для исследования. Список литературы будет структурирован в соответствии с принятыми научными стандартами, с указанием авторов, названий работ, издательств, годов издания и страниц, на которые были сделаны ссылки. Будут указаны все основные источники, использованные при подготовке доклада, для обеспечения прозрачности и подтверждения достоверности представленной информации. Также будет указан список полезных дополнительных ресурсов.

Получи Такой Доклад

До 90% уникальность
Готовый файл Word
Оформление по ГОСТ
Список источников по ГОСТ
Таблицы и схемы
Презентация

Создать Доклад на любую тему за 5 минут

Создать

#6089231