Нейросеть

Современные военно-политические вызовы и перспективы мирового порядка (Доклад)

Нейросеть для создания доклада Гарантия уникальности Строго по ГОСТу Высочайшее качество Поддержка 24/7

Данный доклад посвящен анализу текущей военно-политической обстановки в мире, выявляя ключевые факторы, влияющие на международные отношения. Исследование сосредоточено на анализе возникающих угроз, таких как терроризм, кибербезопасность и региональные конфликты, которые представляют собой серьезные вызовы для глобальной стабильности. Особое внимание уделяется анализу изменений в балансе сил, деятельности международных организаций и влиянию новых технологий на военную сферу. В заключение, представлен комплексный обзор текущих тенденций и их потенциальных последствий для будущего мировой политики.

Идея:

Цель доклада — предоставить всесторонний обзор текущих военно-политических проблем и предложить возможные сценарии развития событий, опираясь на современные методы анализа и актуальные данные. Основная идея заключается в выявлении ключевых факторов, формирующих современную геополитическую реальность и оценке их влияния на глобальную безопасность и стабильность.

Актуальность:

Актуальность исследования обусловлена необходимостью понимания динамично меняющейся международной обстановки и ее влияния на национальные интересы и глобальную безопасность. Анализ текущих военно-политических проблем позволяет лучше оценить риски и возможности, связанные с развитием международных отношений, а также разработать стратегии реагирования на потенциальные вызовы.

Оглавление:

Введение

Анализ текущих военно-политических конфликтов

Факторы, влияющие на глобальную безопасность

Роль международных организаций и дипломатии

Влияние новых технологий на военную сферу

Изменение баланса сил в мире

Перспективы развития международных отношений

Заключение

Список литературы

Наименование образовательного учреждения

Доклад

на тему

Современные военно-политические вызовы и перспективы мирового порядка

Выполнил: ФИО

Руководитель: ФИО

Содержание

  • Введение 1
  • Анализ текущих военно-политических конфликтов 2
  • Факторы, влияющие на глобальную безопасность 3
  • Роль международных организаций и дипломатии 4
  • Влияние новых технологий на военную сферу 5
  • Изменение баланса сил в мире 6
  • Перспективы развития международных отношений 7
  • Заключение 8
  • Список литературы 9

Введение

Содержимое раздела

Вводный раздел посвящен определению целей и задач исследования, а также краткому обзору его структуры. Рассматриваются основные понятия и термины, используемые в докладе, такие как военно-политическая обстановка, международные отношения, глобальная безопасность и другие. Объясняется методология исследования, включая используемые источники и методы анализа. В заключение, сформулированы основные вопросы, на которые доклад будет стремиться дать ответы, и обозначена его значимость для понимания современных вызовов.

Анализ текущих военно-политических конфликтов

Содержимое раздела

Этот раздел посвящен глубокому анализу текущих вооруженных конфликтов и региональных кризисов, уделяя особое внимание их причинам, участникам и последствиям. Рассматриваются основные очаги напряженности в мире, такие как Украина, Ближний Восток, Африка и другие регионы. Оценивается роль различных акторов, включая государства, международные организации и негосударственные вооруженные группы. Проводится анализ гуманитарных последствий конфликтов и их влияния на глобальную безопасность и стабильность, а также предлагаются возможные пути урегулирования.

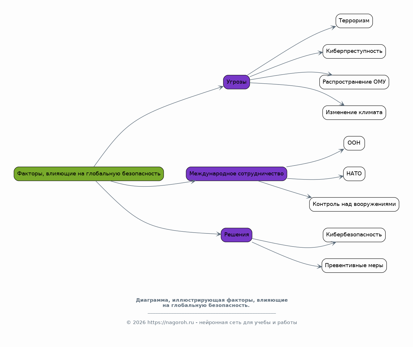
Факторы, влияющие на глобальную безопасность

Содержимое раздела

В данном разделе рассматриваются ключевые факторы, влияющие на глобальную безопасность в современном мире. Анализируются такие угрозы, как терроризм, киберпреступность, распространение оружия массового уничтожения и изменение климата. Оценивается роль международных организаций, таких как ООН, НАТО и других, в реагировании на эти вызовы. Обсуждаются вопросы международного сотрудничества в области безопасности, а также проблемы, связанные с обеспечением кибербезопасности и контролем над вооружениями. Акцент делается на взаимосвязанности угроз и необходимости комплексного подхода.

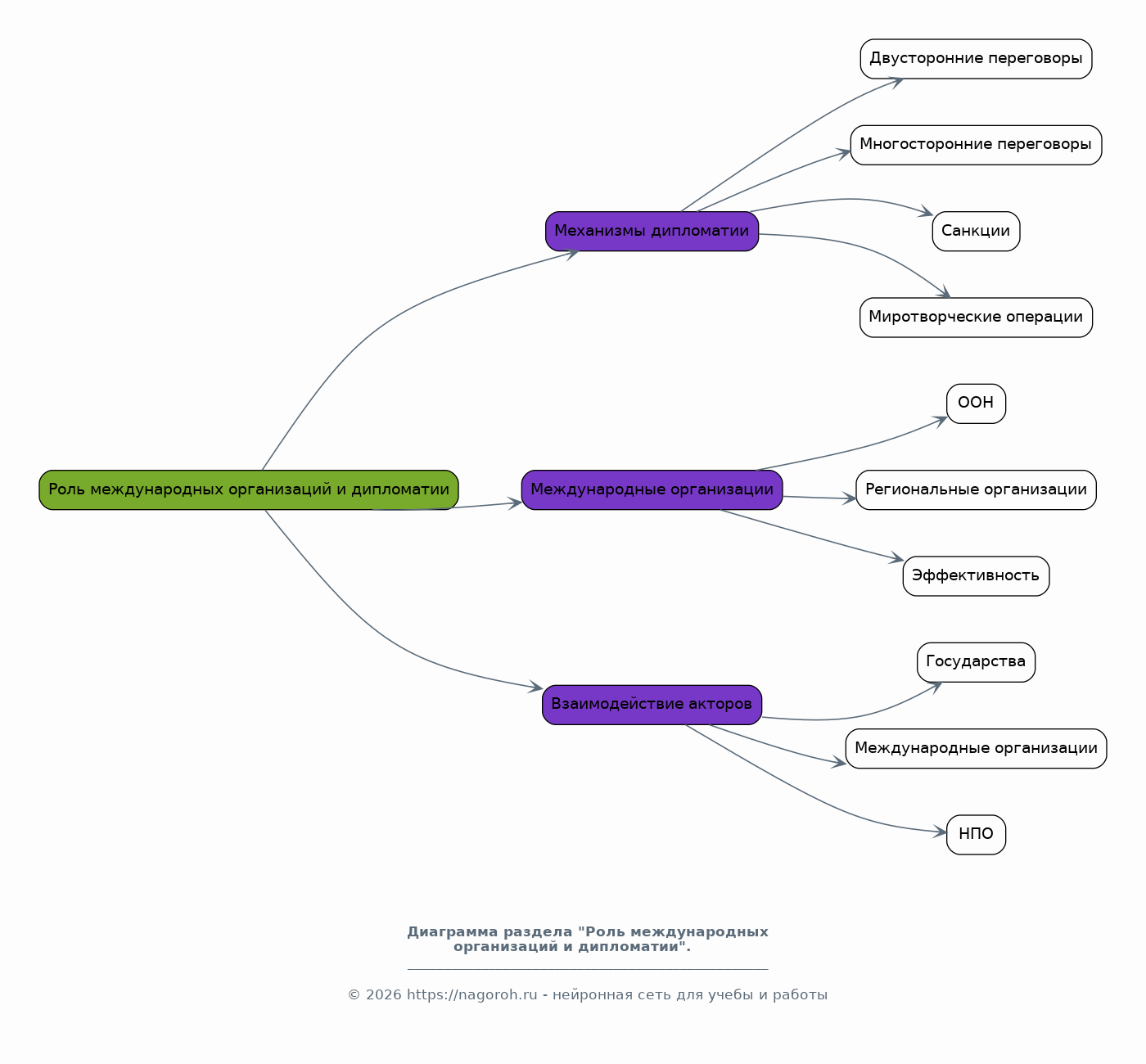
Роль международных организаций и дипломатии

Содержимое раздела

Раздел посвящен анализу роли международных организаций и дипломатических усилий в разрешении конфликтов и поддержании мира. Рассматриваются различные механизмы дипломатии, включая двусторонние и многосторонние переговоры, санкции и миротворческие операции. Оценивается эффективность международных организаций, таких как ООН, в предотвращении и урегулировании конфликтов, а также в гуманитарной деятельности. Анализируется взаимодействие между различными акторами на международной арене, включая государства, международные организации и неправительственные организации и их вклад в мировую политику.

Влияние новых технологий на военную сферу

Содержимое раздела

В этом разделе анализируется влияние новых технологий, таких как искусственный интеллект, робототехника, беспилотные летательные аппараты и кибероружие, на военную сферу. Рассматриваются потенциальные последствия технологических достижений для баланса сил и характера современных войн. Оцениваются риски, связанные с использованием новых технологий, такие как автоматизация военных операций и увеличение возможностей кибер-атак. Обсуждаются этические вопросы, связанные с применением новых технологий в военной сфере и необходимость разработки соответствующих международно-правовых норм.

Изменение баланса сил в мире

Содержимое раздела

Раздел посвящен анализу изменений в балансе сил на мировой арене, включая рост влияния новых держав, таких как Китай и Индия, и перераспределение экономических и военных ресурсов. Рассматриваются последствия этих изменений для международных отношений, включая конкуренцию между государствами и формирование новых альянсов. Анализируется влияние различных факторов, таких как экономический рост, демографические изменения и технологическое развитие, на баланс сил. Обсуждается роль различных регионов мира в формировании нового мирового порядка и их вклад в мировую безопасность.

Перспективы развития международных отношений

Содержимое раздела

В этом разделе рассматриваются возможные сценарии развития международных отношений в будущем, опираясь на анализ текущих тенденций и факторов. Обсуждаются вопросы, связанные с глобальным управлением, региональной интеграцией и международным сотрудничеством. Анализируются риски и возможности, связанные с изменением климата, пандемиями и другими глобальными вызовами. Предлагаются рекомендации по улучшению глобальной безопасности и стабильности, а также по развитию устойчивых международных отношений. Раздел завершается прогнозом о будущем мировой политики.

Заключение

Содержимое раздела

В заключении обобщаются основные выводы, полученные в ходе исследования, и подводятся итоги анализа. Подчеркиваются ключевые проблемы и вызовы, стоящие перед мировым сообществом в сфере военно-политических отношений. Формулируются рекомендации для международных организаций, правительств и других акторов по улучшению глобальной безопасности и стабильности. Оценивается роль различных факторов в формировании будущего мирового порядка. В заключение делается акцент на важности сотрудничества и диалога для решения современных военно-политических проблем.

Список литературы

Содержимое раздела

В данном разделе представлены все источники, использованные при подготовке доклада, включая научные статьи, книги, официальные документы и интернет-ресурсы. Список литературы организован в соответствии с принятыми академическими стандартами, обеспечивая полную информацию о каждом источнике, такую как автор, название, издательство, год публикации и другие необходимые данные. Источники тщательно отобраны для обеспечения достоверности и обоснованности выводов и рекомендаций доклада. Этот раздел показывает объём проделанной работы.

Получи Такой Доклад

До 90% уникальность
Готовый файл Word
Оформление по ГОСТ
Список источников по ГОСТ
Таблицы и схемы
Презентация

Создать Доклад на любую тему за 5 минут

Создать

#5477827