Нейросеть

Современные вызовы России в 2024 году: анализ экономических, политических и социальных трансформаций (Доклад)

Нейросеть для создания доклада Гарантия уникальности Строго по ГОСТу Высочайшее качество Поддержка 24/7

Данный доклад представляет собой комплексное исследование текущего состояния России, анализируя ключевые вызовы, стоящие перед страной в 2024 году. Основное внимание уделяется экономическим факторам, включая влияние санкций, волатильность цен на сырье и стратегии диверсификации экономики. Кроме того, рассматриваются политические аспекты, такие как изменения во внутренней политике, геополитическое положение России и его влияние на международные отношения. Наконец, доклад затрагивает социальные темы, включая демографические тенденции, вопросы социального неравенства и влияние технологического прогресса на общество.

Идея:

Цель данного исследования - предоставить глубокий анализ текущих вызовов России и предложить возможные сценарии развития. Представленный анализ поможет понять сложности, с которыми сталкивается страна, и оценить потенциальные возможности.

Актуальность:

Актуальность доклада обусловлена необходимостью понимания текущей ситуации в России в контексте глобальных изменений. Проведённый анализ позволяет сформировать более полное представление о долгосрочных перспективах развития страны и её месте в современном мире.

Оглавление:

Введение

Экономические вызовы: санкции, диверсификация и стабильность

Политическая обстановка: внутренняя динамика и внешние отношения

Социальные аспекты: демография, неравенство и технологическое воздействие

Влияние санкций и геополитической напряженности

Перспективы развития: сценарии и прогнозы

Роль государства и общества в решении проблем

Заключение

Список литературы

Наименование образовательного учреждения

Доклад

на тему

Современные вызовы России в 2024 году: анализ экономических, политических и социальных трансформаций

Выполнил: ФИО

Руководитель: ФИО

Содержание

  • Введение 1
  • Экономические вызовы: санкции, диверсификация и стабильность 2
  • Политическая обстановка: внутренняя динамика и внешние отношения 3
  • Социальные аспекты: демография, неравенство и технологическое воздействие 4
  • Влияние санкций и геополитической напряженности 5
  • Перспективы развития: сценарии и прогнозы 6
  • Роль государства и общества в решении проблем 7
  • Заключение 8
  • Список литературы 9

Введение

Содержимое раздела

Вводная часть доклада, определяющая контекст исследования и обосновывающая его актуальность. Здесь будет представлен обзор основных проблем, стоящих перед Россией в 2024 году, а также цели и задачи исследования. Будут обозначены ключевые вопросы, которые будут рассматриваться в последующих разделах работы, включая экономические, политические и социальные аспекты. Введение также содержит краткий обзор методологии исследования и структуру доклада.

Экономические вызовы: санкции, диверсификация и стабильность

Содержимое раздела

Данный раздел посвящен анализу экономических вызовов, с которыми сталкивается Россия в 2024 году. Будет рассмотрено влияние международных санкций на российскую экономику, включая их воздействие на различные секторы, такие как энергетика, финансы и технологии. Особое внимание уделяется стратегиям диверсификации экономики, направленным на снижение зависимости от экспорта сырьевых ресурсов и развитие новых отраслей. Также будут обсуждаться вопросы инфляции, валютного курса и финансовой стабильности, а также меры, принимаемые правительством для поддержания экономической устойчивости.

Политическая обстановка: внутренняя динамика и внешние отношения

Содержимое раздела

Этот раздел анализирует политическую обстановку в России в 2024 году. Рассматривается внутренняя динамика, включая изменения в законодательстве, деятельность политических партий и гражданского общества. Анализируются политические риски, связанные с выборами и другими политическими процессами. Также будет обсуждаться геополитическое положение России, её отношения с другими странами и международными организациями. Особое внимание уделяется влиянию международных событий на внутреннюю политику и наоборот, а также анализу внешнеполитических стратегий России.

Социальные аспекты: демография, неравенство и технологическое воздействие

Содержимое раздела

Данный раздел посвящен социальным вызовам, с которыми сталкивается Россия в 2024 году. Рассматриваются демографические тенденции, такие как снижение рождаемости, старение населения и миграция, а также их влияние на экономику и социальную сферу. Анализируются вопросы социального неравенства, включая разрыв в доходах, доступ к образованию и здравоохранению. Также будет рассмотрено влияние технологического прогресса на общество, включая цифровизацию, автоматизацию и изменение рынка труда. В заключение будут предложены возможные пути решения социальных проблем.

Влияние санкций и геополитической напряженности

Содержимое раздела

В этом разделе будет проведен углубленный анализ влияния международных санкций на экономику России. Будут рассмотрены конкретные примеры воздействия санкций на различные секторы экономики, такие как энергетический, финансовый и технологический секторы. Также будут изучены стратегии, используемые Россией для адаптации к санкциям, включая поиск новых рынков, развитие импортозамещения и диверсификацию. Дополнительно анализируется влияние геополитической напряженности на экономические показатели, такие как инфляция, инвестиции и торговля.

Перспективы развития: сценарии и прогнозы

Содержимое раздела

В этом разделе будут представлены различные сценарии развития России в будущем, основанные на текущих трендах и возможных изменениях во внешней и внутренней политике. Будут рассмотрены оптимистичные, пессимистичные и реалистичные сценарии, учитывающие экономические, политические и социальные факторы. Прогнозы будут сформированы на основе анализа данных, экспертных оценок и международных тенденций, а также будут оценены сильные и слабые стороны каждого сценария. В заключение, будет представлен общий прогноз развития России на ближайшие годы, основанный на всех рассмотренных факторах.

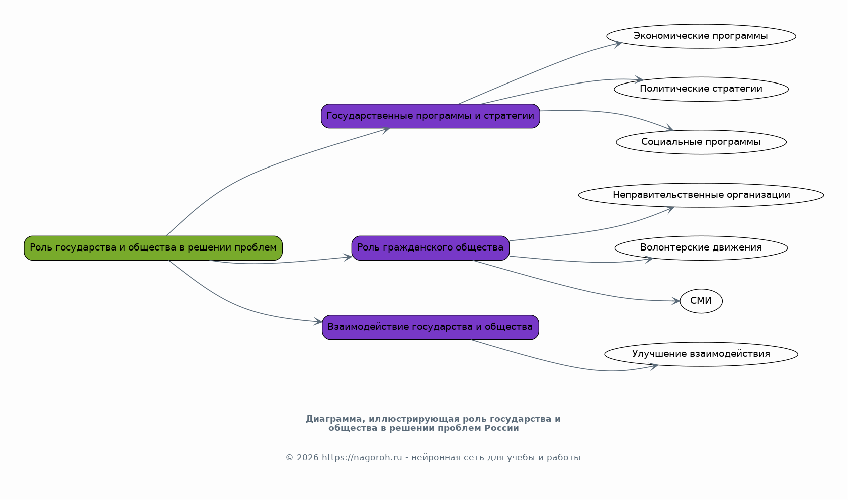
Роль государства и общества в решении проблем

Содержимое раздела

В этом разделе будет рассмотрена роль государства и общества в решении актуальных проблем России. Будут проанализированы государственные программы и стратегии, направленные на преодоление экономических, политических и социальных вызовов. Особое внимание уделяется роли гражданского общества, включая неправительственные организации, волонтерские движения и СМИ, в формировании общественного мнения и решении социальных проблем. Также будут рассмотрены вопросы взаимодействия между государством и обществом, а также возможности для улучшения этого взаимодействия.

Заключение

Содержимое раздела

В заключении будут подведены основные итоги исследования, обобщены ключевые выводы и предложены рекомендации. Будет дан краткий обзор основных вызовов, стоящих перед Россией, и оценка их влияния на различные сферы жизни. Будут сформулированы основные рекомендации для политиков, экономистов и социальных деятелей, направленные на улучшение текущей ситуации и обеспечение устойчивого развития страны. Также будут обозначены перспективные направления для дальнейших исследований и анализа, а также предложены пути решения выявленных проблем.

Список литературы

Содержимое раздела

Этот раздел содержит полный список использованных источников, включая научные статьи, книги, данные государственных органов и другие материалы, которые были использованы при подготовке доклада. Все источники будут представлены в соответствии с принятыми академическими стандартами цитирования. Список литературы будет организован в алфавитном порядке или по другому критерию, обеспечивающему удобство для пользователей. Наличие полного и актуального списка источников свидетельствует о научной обоснованности и надежности проведенного исследования.

Получи Такой Доклад

До 90% уникальность
Готовый файл Word
Оформление по ГОСТ
Список источников по ГОСТ
Таблицы и схемы
Презентация

Создать Доклад на любую тему за 5 минут

Создать

#5475267