Нейросеть

Современные вызовы трасологии: проблемы идентификации и сохранения следов (Доклад)

Нейросеть для создания доклада Гарантия уникальности Строго по ГОСТу Высочайшее качество Поддержка 24/7

Данный доклад посвящен анализу текущих проблем в области трасологии, связанных с идентификацией и сохранением следов, имеющих решающее значение для расследования преступлений. Рассматриваются технические и методологические аспекты, влияющие на эффективность работы экспертов-криминалистов. Особое внимание уделяется инновационным технологиям в области обнаружения и анализа следов. Представлены перспективы развития трасологии и ее роль в судебной экспертизе.

Идея:

Доклад направлен на углубленное изучение современных проблем трасологии, с акцентом на комплексный анализ факторов, влияющих на сохранность и интерпретацию следов. Предлагается рассмотреть возможности улучшения методов фиксации и анализа следов, для повышения точности и объективности судебных экспертиз.

Актуальность:

Актуальность исследования обусловлена ростом сложности совершаемых преступлений и необходимостью совершенствования методов их раскрытия. Изучение и решение современных проблем трасологии напрямую влияет на повышение эффективности правоохранительной деятельности и обеспечение справедливости.

Оглавление:

Введение

Определение следов в трасологии: классификация и типы

Современные методы обнаружения трасологических следов

Факторы, влияющие на сохранность следов

Проблемы идентификации следов и методология анализа

Инновационные технологии в трасологической экспертизе

Перспективы развития трасологии

Список литературы

Наименование образовательного учреждения

Доклад

на тему

Современные вызовы трасологии: проблемы идентификации и сохранения следов

Выполнил: ФИО

Руководитель: ФИО

Содержание

  • Введение 1
  • Определение следов в трасологии: классификация и типы 2
  • Современные методы обнаружения трасологических следов 3
  • Факторы, влияющие на сохранность следов 4
  • Проблемы идентификации следов и методология анализа 5
  • Инновационные технологии в трасологической экспертизе 6
  • Перспективы развития трасологии 7
  • Список литературы 8

Введение

Содержимое раздела

Вводная часть доклада, определяющая цели и задачи исследования, а также его актуальность для современной криминалистики и правоприменительной практики. Вводится понятийный аппарат трасологии, рассматриваются ее основные принципы и методы. Обосновывается необходимость анализа современных проблем, связанных с обнаружением, фиксацией и анализом следов, и их влияние на результаты судебных экспертиз. Описывается структура доклада и его основные разделы, а также методологические подходы, использованные в исследовании.

Определение следов в трасологии: классификация и типы

Содержимое раздела

Данный раздел посвящен классификации и характеристике различных типов следов, изучаемых в трасологии. Рассматриваются особенности следов рук, ног, транспортных средств, орудий взлома и других объектов. Анализируются методы их обнаружения и фиксации. Оцениваются факторы, влияющие на сохранность следов и возможность их идентификации, а также изучаются методы, применяемые для классификации и систематизации различных следов, включая современные технологии, такие как 3D-сканирование и молекулярный анализ.

Современные методы обнаружения трасологических следов

Содержимое раздела

Рассматриваются современные технологии и методы, применяемые для обнаружения следов на месте происшествия. Обсуждаются преимущества и недостатки различных методов, таких как использование лазерного сканирования, химических реактивов и современных оптических приборов. Анализируются возможности повышения чувствительности и точности обнаружения следов, а также проблемы, связанные с их применением в различных условиях. Особое внимание уделяется новым разработкам и инновациям в области обнаружения следов.

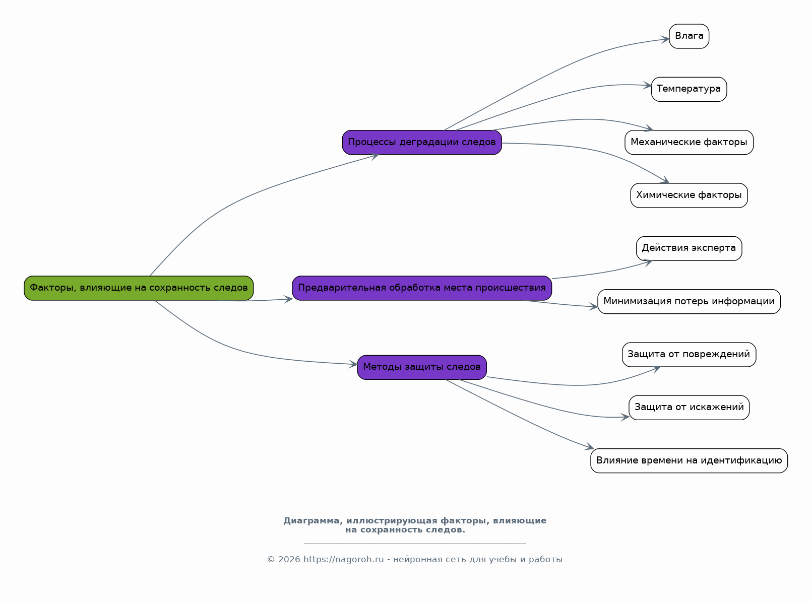
Факторы, влияющие на сохранность следов

Содержимое раздела

Анализируются различные факторы окружающей среды и внешние воздействия, оказывающие влияние на сохранность следов. Рассматриваются процессы деградации следов под воздействием влаги, температуры, механических и химических факторов. Оценивается роль предварительной обработки места происшествия и правильности действий эксперта для минимизации потерь информации. Обсуждаются методы защиты следов от повреждений и искажений, а также влияние времени на возможность их идентификации.

Проблемы идентификации следов и методология анализа

Содержимое раздела

Этот раздел посвящен сложностям и проблемам, возникающим при идентификации следов в трасологии. Рассматриваются методы анализа следов, включая сравнительный анализ, морфологические исследования и методы статистической оценки. Обсуждаются вопросы объективности и достоверности экспертных заключений, а также факторы, влияющие на результаты идентификации. Анализируются ошибки и предвзятости, которые могут возникать в процессе анализа следов, и способы их предотвращения.

Инновационные технологии в трасологической экспертизе

Содержимое раздела

Обзор современных технологий, используемых в трасологической экспертизе, таких как 3D-моделирование, компьютерный анализ изображений и методы молекулярной идентификации следов. Анализируются возможности использования этих технологий для повышения точности и объективности экспертиз, а также для решения сложных задач идентификации. Рассматриваются перспективы развития инновационных технологий и их влияние на повышение эффективности судебных экспертиз. Обсуждаются этические аспекты использования новых технологий.

Перспективы развития трасологии

Содержимое раздела

Обсуждаются перспективные направления развития трасологии, включая разработку новых методов обнаружения и анализа следов, совершенствование методик идентификации и повышение квалификации экспертов. Рассматривается роль междисциплинарного подхода в трасологии, объединяющего знания из различных областей, таких как физика, химия и биология. Анализируется влияние новых технологий на развитие трасологии и их потенциал для решения будущих вызовов в области криминалистики и судебной экспертизы.

Список литературы

Содержимое раздела

В данном разделе представлен список использованной литературы, включающий научные статьи, монографии, учебники и нормативные документы, использованные при подготовке доклада. Литература систематизирована по разделам для удобства использования. Список литературы необходим для подтверждения достоверности приводимых данных и соблюдения принципов научной этики. Ссылки оформлены в соответствии с общепринятыми стандартами цитирования.

Получи Такой Доклад

До 90% уникальность
Готовый файл Word
Оформление по ГОСТ
Список источников по ГОСТ
Таблицы и схемы
Презентация

Создать Доклад на любую тему за 5 минут

Создать

#5692053