Нейросеть

Сохранение российской идентичности: анализ проблем и перспективы реализации (Доклад)

Нейросеть для создания доклада Гарантия уникальности Строго по ГОСТу Высочайшее качество Поддержка 24/7

Данный доклад посвящен актуальной проблеме сохранения российской идентичности в условиях современных вызовов. Исследование рассматривает ключевые факторы, влияющие на формирование и поддержание национальной идентичности, анализируя их взаимодействие. Особое внимание уделяется анализу культурных, социальных и исторических аспектов, формирующих уникальный облик России. Целью доклада является выявление эффективных стратегий и механизмов для укрепления российской идентичности.

Идея:

Доклад предлагает комплексный анализ проблем и перспектив сохранения российской идентичности в современном мире. Он направлен на разработку конкретных рекомендаций для укрепления национальной идентичности на различных уровнях.

Актуальность:

Актуальность исследования обусловлена необходимостью сохранения культурного и исторического наследия России в условиях глобализации. Понимание механизмов формирования и поддержания идентичности критически важно для устойчивого развития российского общества.

Оглавление:

Введение

Исторические корни российской идентичности: формирование и эволюция

Культурное наследие как основа идентичности: литература, искусство, музыка

Язык и коммуникация: значение в сохранении идентичности

Социальные факторы и формирование идентичности: семья, образование, СМИ

Современные вызовы и угрозы российской идентичности: глобализация, миграция, информационные войны.

Стратегии и механизмы сохранения российской идентичности в XXI веке

Заключение

Список литературы

Наименование образовательного учреждения

Доклад

на тему

Сохранение российской идентичности: анализ проблем и перспективы реализации

Выполнил: ФИО

Руководитель: ФИО

Содержание

  • Введение 1
  • Исторические корни российской идентичности: формирование и эволюция 2
  • Культурное наследие как основа идентичности: литература, искусство, музыка 3
  • Язык и коммуникация: значение в сохранении идентичности 4
  • Социальные факторы и формирование идентичности: семья, образование, СМИ 5
  • Современные вызовы и угрозы российской идентичности: глобализация, миграция, информационные войны. 6
  • Стратегии и механизмы сохранения российской идентичности в XXI веке 7
  • Заключение 8
  • Список литературы 9

Введение

Содержимое раздела

Введение представляет собой обзор текущей ситуации и обосновывает актуальность исследования, посвященного сохранению российской идентичности. В нем формулируются основные вопросы, которые будут рассмотрены в ходе исследования, и определяются основные цели и задачи. Подчеркивается значимость изучения данного вопроса для обеспечения устойчивого развития российского общества и сохранения культурного наследия. В заключение вводятся основные понятия и термины, используемые в докладе, для обеспечения единого понимания контекста.

Исторические корни российской идентичности: формирование и эволюция

Содержимое раздела

Этот раздел рассматривает исторические этапы формирования российской идентичности, начиная с древних времен и заканчивая современностью. Он анализирует ключевые события и процессы, оказавшие влияние на формирование национального самосознания. Особое внимание уделяется роли православия, империи и советского периода в формировании уникальных черт российской цивилизации. Будет проанализировано влияние различных культурных и социальных факторов на идентичность.

Культурное наследие как основа идентичности: литература, искусство, музыка

Содержимое раздела

В этом разделе анализируется роль культуры в формировании и поддержании российской идентичности. Он рассматривает вклад русской литературы, искусства и музыки в формирование национального самосознания и культурного кода. Будет исследовано влияние этих компонентов на формирование общих ценностей и представлений о мире. Рассматривается роль культурного наследия в воспитании патриотизма и чувства принадлежности к российской культуре.

Язык и коммуникация: значение в сохранении идентичности

Содержимое раздела

Данный пункт посвящен роли русского языка и коммуникации в сохранении и укреплении российской идентичности. Рассматривается роль языка как средства выражения культурных ценностей, исторической памяти и национальной самобытности. Анализируются современные вызовы, связанные с языковой политикой и влиянием иностранных языков. Предлагаются рекомендации по поддержке и развитию русского языка как основы национальной идентичности.

Социальные факторы и формирование идентичности: семья, образование, СМИ

Содержимое раздела

В этом разделе анализируется роль социальных институтов, таких как семья, образование и средства массовой информации, в формировании российской идентичности. Рассматривается влияние семейного воспитания на формирование ценностей и патриотизма. Анализируется роль образования в передаче культурного наследия и формировании национального самосознания. Обсуждается влияние СМИ на формирование общественного мнения и отношение к национальной идентичности.

Современные вызовы и угрозы российской идентичности: глобализация, миграция, информационные войны.

Содержимое раздела

В данном пункте рассматриваются внешние и внутренние вызовы, стоящие перед российской идентичностью в современном мире. Анализируется влияние глобализации, миграции и информационных войн на культурное и ценностное пространство России. Оцениваются риски, связанные с утратой национальной самобытности и культурной ассимиляцией. Предлагаются стратегии противодействия негативным тенденциям и защиты российской идентичности.

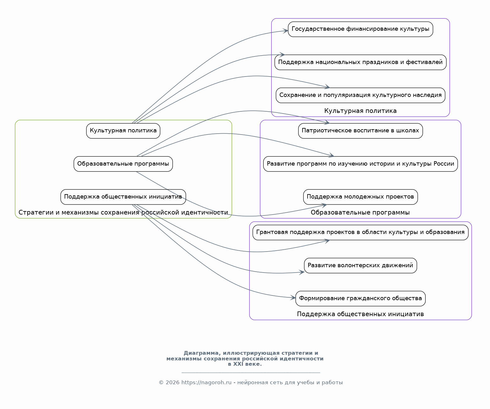
Стратегии и механизмы сохранения российской идентичности в XXI веке

Содержимое раздела

Этот раздел посвящен разработке и анализу конкретных стратегий и механизмов для сохранения российской идентичности в современном мире. Рассматриваются различные подходы, включая культурную политику, образовательные программы и поддержку общественных инициатив. Предлагаются рекомендации по укреплению патриотического воспитания и развитию чувства национальной гордости. Анализируются возможности использования современных технологий для сохранения и популяризации культурного наследия.

Заключение

Содержимое раздела

Заключение содержит краткое изложение основных выводов исследования и обобщение полученных результатов. Подводятся итоги анализа проблем и перспектив сохранения российской идентичности. Оценивается эффективность предложенных стратегий и механизмов. Формулируются рекомендации для дальнейших исследований и практической деятельности. Подчеркивается важность сохранения российской идентичности для будущего России.

Список литературы

Содержимое раздела

В этом разделе представлен список использованной литературы, на которую ссылается исследователь в рамках своей работы. Список включает в себя книги, статьи, научные публикации и другие источники, использованные в процессе исследования. Библиографические данные оформляются в соответствии с установленными стандартами. Все использованные источники должны быть корректно указаны для обеспечения достоверности и научности исследования.

Получи Такой Доклад

До 90% уникальность
Готовый файл Word
Оформление по ГОСТ
Список источников по ГОСТ
Таблицы и схемы
Презентация

Создать Доклад на любую тему за 5 минут

Создать

#6094823