Нейросеть

Создание базовых условий для реализации модели бережливого производства: теоретический обзор и практические рекомендации (Доклад)

Нейросеть для создания доклада Гарантия уникальности Строго по ГОСТу Высочайшее качество Поддержка 24/7

Данный доклад посвящен разработке фундаментальных основ для успешной имплементации концепции бережливого производства. Мы рассмотрим ключевые аспекты, необходимые для формирования благоприятной среды для внедрения lean-технологий. Основное внимание уделено анализу текущих проблем и выработке конкретных рекомендаций, направленных на повышение эффективности производственных процессов. В заключении будут предложены практические шаги, которые могут быть предприняты для улучшения условий работы.

Идея:

Предлагается комплексный подход к созданию необходимых условий для эффективного функционирования бережливого производства. Исследование направлено на выявление факторов, способствующих успешной реализации lean-методологии, и разработку стратегий для их оптимизации.

Актуальность:

Тема доклада актуальна в современном мире, где организации стремятся к повышению эффективности и снижению издержек. Бережливое производство представляет собой эффективный инструмент для достижения этих целей, а создание благоприятных условий для его внедрения является критически важным.

Оглавление:

Введение

Анализ текущего состояния внедрения бережливого производства

Формирование организационной структуры и корпоративной культуры

Определение и устранение потерь (Muda)

Стандартизация и визуализация процессов

Инструменты постоянного улучшения (Kaizen)

Рекомендации по созданию базовых условий

Заключение

Список литературы

Наименование образовательного учреждения

Доклад

на тему

Создание базовых условий для реализации модели бережливого производства: теоретический обзор и практические рекомендации

Выполнил: ФИО

Руководитель: ФИО

Содержание

  • Введение 1
  • Анализ текущего состояния внедрения бережливого производства 2
  • Формирование организационной структуры и корпоративной культуры 3
  • Определение и устранение потерь (Muda) 4
  • Стандартизация и визуализация процессов 5
  • Инструменты постоянного улучшения (Kaizen) 6
  • Рекомендации по созданию базовых условий 7
  • Заключение 8
  • Список литературы 9

Введение

Содержимое раздела

Введение представляет собой важный раздел, который задает тон всему докладу и определяет его основные цели. В данном разделе будет представлен обзор концепции бережливого производства, ее значимость в современном мире и проблемы при внедрении. Также будут сформулированы цели и задачи исследования, что позволит читателям понять структуру и основные направления доклада. Это необходимо для ориентации в последующем изложении материала.

Анализ текущего состояния внедрения бережливого производства

Содержимое раздела

Этот раздел посвящен глубокому анализу текущей практики внедрения бережливого производства в различных отраслях. Будут рассмотрены существующие проблемы, сложности и барьеры, с которыми сталкиваются организации при реализации lean-методологии. Анализ будет подкреплен примерами успешных и неудачных кейсов, что позволит выявить общие закономерности и разработать рекомендации для улучшения. Это позволит оценить текущий уровень понимания и практического применения бережливого производства.

Формирование организационной структуры и корпоративной культуры

Содержимое раздела

Рассмотрение ключевых аспектов, которые способствуют успешному внедрению бережливого производства. Это подразумевает анализ формирования организационной структуры, способствующей реализации lean-принципов, и разработку корпоративной культуры, поддерживающей постоянные улучшения. Будут освещены вопросы вовлечения персонала, обучения и мотивации, а также создание атмосферы взаимного уважения и сотрудничества. Такой подход обеспечивает прочную основу для долгосрочного успеха бережливого производства.

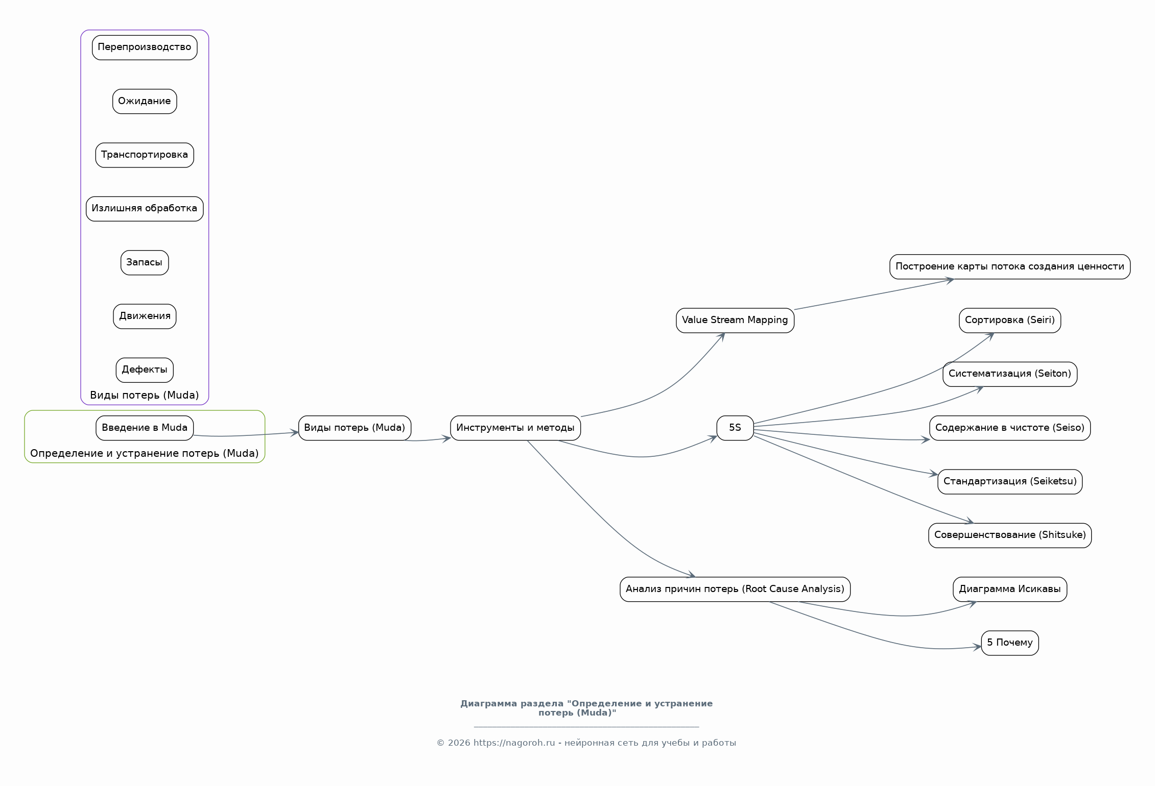
Определение и устранение потерь (Muda)

Содержимое раздела

Этот раздел сосредоточен на идентификации и устранении всех видов потерь (Muda) в производственных процессах. Будут рассмотрены инструменты и методы, такие как Value Stream Mapping, 5S, и другие, для анализа и оптимизации потоков создания ценности. Важно подчеркнуть необходимость систематического подхода к выявлению и устранению потерь, с целью сокращения издержек и повышения эффективности. Это включает в себя детальное рассмотрение каждого вида потерь и разработку конкретных мер для их минимизации.

Стандартизация и визуализация процессов

Содержимое раздела

Описывает значимость стандартизации рабочих процессов и визуализации информации как ключевых элементов бережливого производства. Будут рассмотрены методы создания стандартов, обеспечивающих стабильность и предсказуемость, а также инструменты визуализации, для наглядного представления информации. Это включает в себя обсуждение различных типов стандартов и визуальных инструментов, используемых для контроля и управления процессами. Акцент делается на важности вовлечения персонала в процесс стандартизации и визуализации.

Инструменты постоянного улучшения (Kaizen)

Содержимое раздела

Раздел посвящен изучению концепции постоянного улучшения (Kaizen) и представлению различных инструментов, способствующих достижению этой цели. Будут рассмотрены такие методы, как PDCA (Plan-Do-Check-Act), циклы Шухарта-Деминга, и другие. Особое внимание будет уделено практическому применению Kaizen в различных производственных условиях, с примерами конкретных улучшений. Это поможет организациям создать культуру постоянного совершенствования и повышения эффективности процессов.

Рекомендации по созданию базовых условий

Содержимое раздела

Обобщает все предыдущие разделы, предоставляя конкретные рекомендации по созданию базовых условий для реализации модели бережливого производства. Рекомендации будут основаны на практическом опыте, анализе существующих проблем и лучших практиках. Они будут направлены на оптимизацию организационной структуры, формирование корпоративной культуры, и внедрение инструментов постоянного улучшения. Это обеспечит комплексный подход к успешной имплементации lean-методологии.

Заключение

Содержимое раздела

В заключении обобщаются основные выводы, полученные в ходе исследования, и подводятся итоги. Подчеркивается важность создания базовых условий для успешной реализации бережливого производства. Даются рекомендации по дальнейшему развитию и применению lean-принципов. Также отмечаются перспективы и возможности, которые открываются благодаря эффективному внедрению lean-методологии. Это способствует закреплению полученных знаний и стимулирует дальнейшее развитие.

Список литературы

Содержимое раздела

Раздел содержит перечень источников, использованных при написании доклада, включая книги, статьи и другие материалы. Список будет оформлен в соответствии с требованиями к цитированию. Это обеспечивает объективность и подтверждает достоверность представленной информации. Читатели могут обратиться к списку литературы для получения более подробной информации по интересующим темам.

Получи Такой Доклад

До 90% уникальность
Готовый файл Word
Оформление по ГОСТ
Список источников по ГОСТ
Таблицы и схемы
Презентация

Создать Доклад на любую тему за 5 минут

Создать

#6106170