Нейросеть

Создание и структурирование гипертекстовых документов в Microsoft Word: Методы и практические аспекты (Доклад)

Нейросеть для создания доклада Гарантия уникальности Строго по ГОСТу Высочайшее качество Поддержка 24/7

Данный доклад посвящен подробному рассмотрению процесса создания и эффективного структурирования гипертекстовых документов в среде Microsoft Word. Будут детально изучены основные инструменты и возможности программы, обеспечивающие создание интерактивных документов с использованием гиперссылок, закладок и перекрестных ссылок. Особое внимание уделено методам организации информации, которые улучшают навигацию и восприятие данных, а также повышают общую эффективность работы с документами. В заключение будет проанализировано применение этих навыков для различных типов документов, от учебных материалов до деловой документации.

Идея:

Исследование направлено на предоставление практических рекомендаций и примеров по созданию эффективных гипертекстовых документов в Microsoft Word. Основная идея заключается в демонстрации того, как современные инструменты Word позволяют создавать динамичные и легко управляемые документы.

Актуальность:

Актуальность данной работы обусловлена возрастающей потребностью в использовании интерактивных документов в образовательной, научной и профессиональной деятельности. Умение создавать такие документы существенно упрощает работу с информацией, улучшает ее восприятие и открывает новые возможности для взаимодействия с данными.

Оглавление:

Введение

Основы гипертекста: Понятия и терминология

Инструменты Microsoft Word для создания гипертекста: Обзор возможностей

Создание и настройка гиперссылок: Практические примеры

Использование закладок и перекрестных ссылок для навигации

Структурирование документа: Организация информации для удобства пользователя

Практическое применение: Создание различных типов гипертекстовых документов

Заключение

Наименование образовательного учреждения

Доклад

на тему

Создание и структурирование гипертекстовых документов в Microsoft Word: Методы и практические аспекты

Выполнил: ФИО

Руководитель: ФИО

Содержание

  • Введение 1
  • Основы гипертекста: Понятия и терминология 2
  • Инструменты Microsoft Word для создания гипертекста: Обзор возможностей 3
  • Создание и настройка гиперссылок: Практические примеры 4
  • Использование закладок и перекрестных ссылок для навигации 5
  • Структурирование документа: Организация информации для удобства пользователя 6
  • Практическое применение: Создание различных типов гипертекстовых документов 7
  • Заключение 8

Введение

Содержимое раздела

Вводная часть доклада, представляющая тему создания гипертекстовых документов в Microsoft Word. Здесь будет рассмотрена общая структура доклада, его цели и задачи, а также обоснована актуальность выбранной темы в современном информационном пространстве. Будут обозначены основные понятия и термины, связанные с гипертекстом и его реализацией в Microsoft Word, а также кратко представлены возможности, которые предоставляет программа пользователям для создания интерактивных документов. Данная часть доклада является основой для понимания последующих разделов и практических рекомендаций.

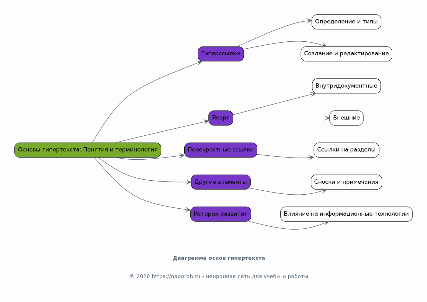
Основы гипертекста: Понятия и терминология

Содержимое раздела

В этом разделе будет дан подробный обзор основных понятий и терминов, связанных с гипертекстом, включая гиперссылки, якоря, перекрестные ссылки и другие элементы, используемые для создания интерактивных документов. Рассмотрение терминологии позволит слушателям лучше понимать возможности Microsoft Word. Также будет рассмотрена история развития гипертекста и его влияние на современные информационные технологии. Все это нужно, чтобы у слушателей был фундамент, для дальнейшего понимания материала.

Инструменты Microsoft Word для создания гипертекста: Обзор возможностей

Содержимое раздела

Детальное рассмотрение инструментов Microsoft Word, предназначенных для создания гипертекстовых документов. Будут рассмотрены такие инструменты, как создание и редактирование гиперссылок, использование закладок для навигации внутри документа, настройка перекрестных ссылок и другие функции программы. Будет продемонстрировано, как эффективно использовать эти инструменты для создания интерактивных элементов в тексте, делая его более динамичным и удобным для восприятия. Рассмотрение конкретных примеров и практических советов по использованию каждого инструмента.

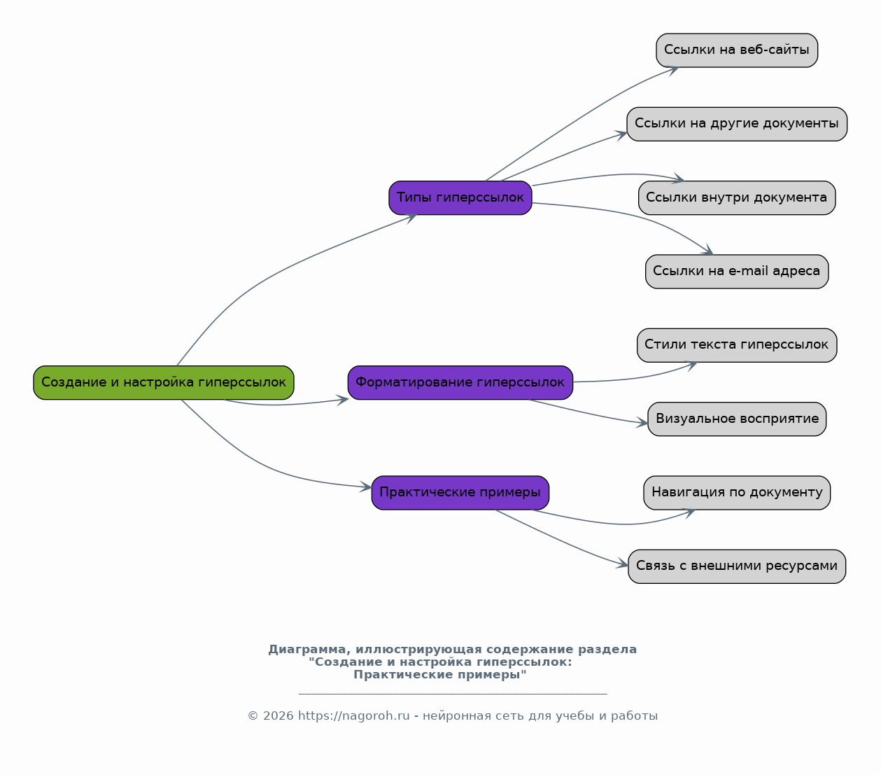
Создание и настройка гиперссылок: Практические примеры

Содержимое раздела

Этот раздел посвящен практическим аспектам создания и настройки гиперссылок в Microsoft Word. Будут рассмотрены различные типы гиперссылок, включая ссылки на веб-сайты, другие документы, разделы внутри текущего документа и адреса электронной почты. Будут даны рекомендации по форматированию текста, который содержит гиперссылки, для улучшения читаемости и визуального восприятия. Будут представлены примеры использования гиперссылок для навигации внутри больших документов и для связи с внешними ресурсами.

Использование закладок и перекрестных ссылок для навигации

Содержимое раздела

Детальное изучение использования закладок и перекрестных ссылок для организации навигации внутри гипертекстовых документов в Microsoft Word. Будет показано, как создавать закладки в важных разделах документа и как использовать перекрестные ссылки для удобного перехода к этим закладкам. Рассмотрены практические примеры применения закладок и перекрестных ссылок в различных типах документов, таких как учебные пособия, инструкции и отчеты. Будут даны рекомендации по эффективному использованию этих инструментов для создания удобной структуры документа.

Структурирование документа: Организация информации для удобства пользователя

Содержимое раздела

В этом разделе рассматриваются методы организации информации для создания удобных и легко читаемых гипертекстовых документов. Будут рассмотрены принципы структурирования, такие как использование заголовков, подзаголовков, списков, таблиц и других элементов форматирования для улучшения структуры документа. Будут представлены примеры эффективного использования стилей Microsoft Word для автоматизации форматирования и обеспечения единообразия структуры. Будут предложены рекомендации по созданию понятной и логичной структуры документа.

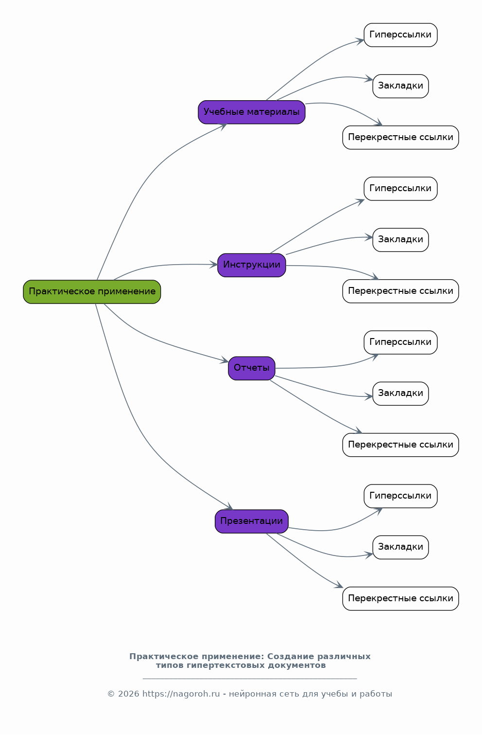
Практическое применение: Создание различных типов гипертекстовых документов

Содержимое раздела

Рассмотрение практического применения полученных знаний на примере создания различных типов гипертекстовых документов, таких как учебные материалы, инструкции, отчеты и презентации. Будут продемонстрированы примеры использования гиперссылок, закладок и перекрестных ссылок в каждом типе документа для улучшения его интерактивности и удобства использования. Будут даны рекомендации по адаптации методов создания гипертекста в зависимости от целей и задач конкретного документа, учитывая особенности каждого типа. Предоставлено несколько примеров для лучшего понимания.

Заключение

Содержимое раздела

В заключительной части доклада подводятся итоги рассмотренных тем и делается акцент на важности создания гипертекстовых документов в Microsoft Word для повышения эффективности работы с информацией. Подчеркивается роль интерактивных элементов в улучшении навигации и восприятия данных. Затрагиваются перспективы развития технологий гипертекста и их влияние на современное информационное пространство. Обсуждаются ключевые моменты и выводы, сделанные в ходе исследования.

Получи Такой Доклад

До 90% уникальность
Готовый файл Word
Оформление по ГОСТ
Список источников по ГОСТ
Таблицы и схемы
Презентация

Создать Доклад на любую тему за 5 минут

Создать

#6098228