Нейросеть

Созидание и развитие как цивилизационная константа Российской Федерации: Исторический анализ и перспективы (Доклад)

Нейросеть для создания доклада Гарантия уникальности Строго по ГОСТу Высочайшее качество Поддержка 24/7

Данный доклад представляет собой комплексный анализ роли созидания и развития в контексте российской цивилизации. Исследование охватывает исторические этапы, демонстрируя, как эти принципы формировали государственность и культуру. Особое внимание уделяется выявлению ключевых факторов, влияющих на процесс созидания и развития, а также анализу текущих вызовов и перспектив, стоящих перед Россией в современном мире. Предлагается междисциплинарный подход, сочетающий исторические, социологические, и политологические аспекты.

Идея:

Основная идея доклада заключается в обосновании тезиса о созидании и развитии как фундаментальных ценностях, определяющих идентичность и устойчивость России. Доклад предлагает рассмотреть, как эти ценности проявляются в различных сферах общественной жизни, от экономики и науки до искусства.

Актуальность:

Актуальность исследования обусловлена необходимостью осмысления исторического опыта России для понимания текущих проблем и выработки стратегий будущего развития. В условиях глобальных изменений и вызовов, важность сохранения и развития созидательного потенциала России становится особенно значимой для обеспечения её суверенитета и процветания.

Оглавление:

Введение

Исторический обзор: Созидание и развитие в истории России

Социально-экономические факторы созидания: Анализ современных тенденций

Культурные и духовные аспекты созидания: Влияние на общество

Россия в глобальном контексте: Вызовы и возможности

Инновации и технологическое развитие как драйверы созидания

Перспективы и стратегии развития Российской Федерации

Заключение

Список литературы

Наименование образовательного учреждения

Доклад

на тему

Созидание и развитие как цивилизационная константа Российской Федерации: Исторический анализ и перспективы

Выполнил: ФИО

Руководитель: ФИО

Содержание

  • Введение 1
  • Исторический обзор: Созидание и развитие в истории России 2
  • Социально-экономические факторы созидания: Анализ современных тенденций 3
  • Культурные и духовные аспекты созидания: Влияние на общество 4
  • Россия в глобальном контексте: Вызовы и возможности 5
  • Инновации и технологическое развитие как драйверы созидания 6
  • Перспективы и стратегии развития Российской Федерации 7
  • Заключение 8
  • Список литературы 9

Введение

Содержимое раздела

Введение служит отправной точкой для исследования, определяя основные понятия и методологические подходы, используемые в работе. Будет дан обзор ключевых терминов, таких как «созидание», «развитие», «цивилизация», и «константа». Обосновывается актуальность темы и формулируются основные исследовательские вопросы, на которые предстоит ответить в ходе доклада. Также, будут обозначены цели и задачи, стоящие перед автором, а также представлена структура доклада, чтобы обеспечить целостное понимание его содержания.

Исторический обзор: Созидание и развитие в истории России

Содержимое раздела

В данном разделе будет проведен анализ ключевых исторических периодов, демонстрирующих проявление созидательных усилий и процессов развития в России. Рассмотрены будут различные аспекты, такие как формирование государственности, экономические преобразования, культурные достижения и научные открытия. Оценится вклад выдающихся личностей и общественных движений в этот процесс. Также будет проанализировано, как менялись приоритеты и методы созидания и развития на протяжении разных исторических эпох, а также выявлены основные факторы, способствовавшие или препятствовавшие этим процессам.

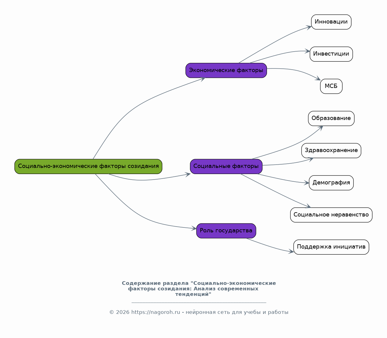
Социально-экономические факторы созидания: Анализ современных тенденций

Содержимое раздела

Этот раздел посвящен рассмотрению социально-экономических факторов, влияющих на процессы созидания и развития в современной России. Будут проанализированы текущие тенденции в экономике, включая инновации, инвестиции и развитие малого и среднего бизнеса. Также будет уделено внимание социальным аспектам, таким как уровень образования, здравоохранение, демография и социальное неравенство. Будут рассмотрены роль государства и общественных институтов в поддержке созидательных инициатив, а также оценены перспективы дальнейшего социально-экономического развития России.

Культурные и духовные аспекты созидания: Влияние на общество

Содержимое раздела

В данном разделе будет проанализировано влияние культуры и духовных ценностей на процессы созидания и развития в России. Рассмотрены будут роль искусства, литературы, науки и образования в формировании идентичности и продвижении созидательных идей. Будет уделено внимание влиянию религиозных и этических учений на социально-экономическое поведение. Также будет проведена оценка роли культурного наследия в современных созидательных проектах и его влияния на общественные настроения и мотивацию к развитию.

Россия в глобальном контексте: Вызовы и возможности

Содержимое раздела

В этом разделе будет рассмотрена роль России в современном глобальном мире, а также вызовы и возможности, стоящие перед страной в контексте созидания и развития. Будут проанализированы взаимодействие России с другими странами и международными организациями, а также участие в решении глобальных проблем, таких как изменение климата, борьба с бедностью и обеспечение безопасности. Оценивается влияние геополитических факторов на процессы развития в России, а также перспективы укрепления ее позиций на мировой арене.

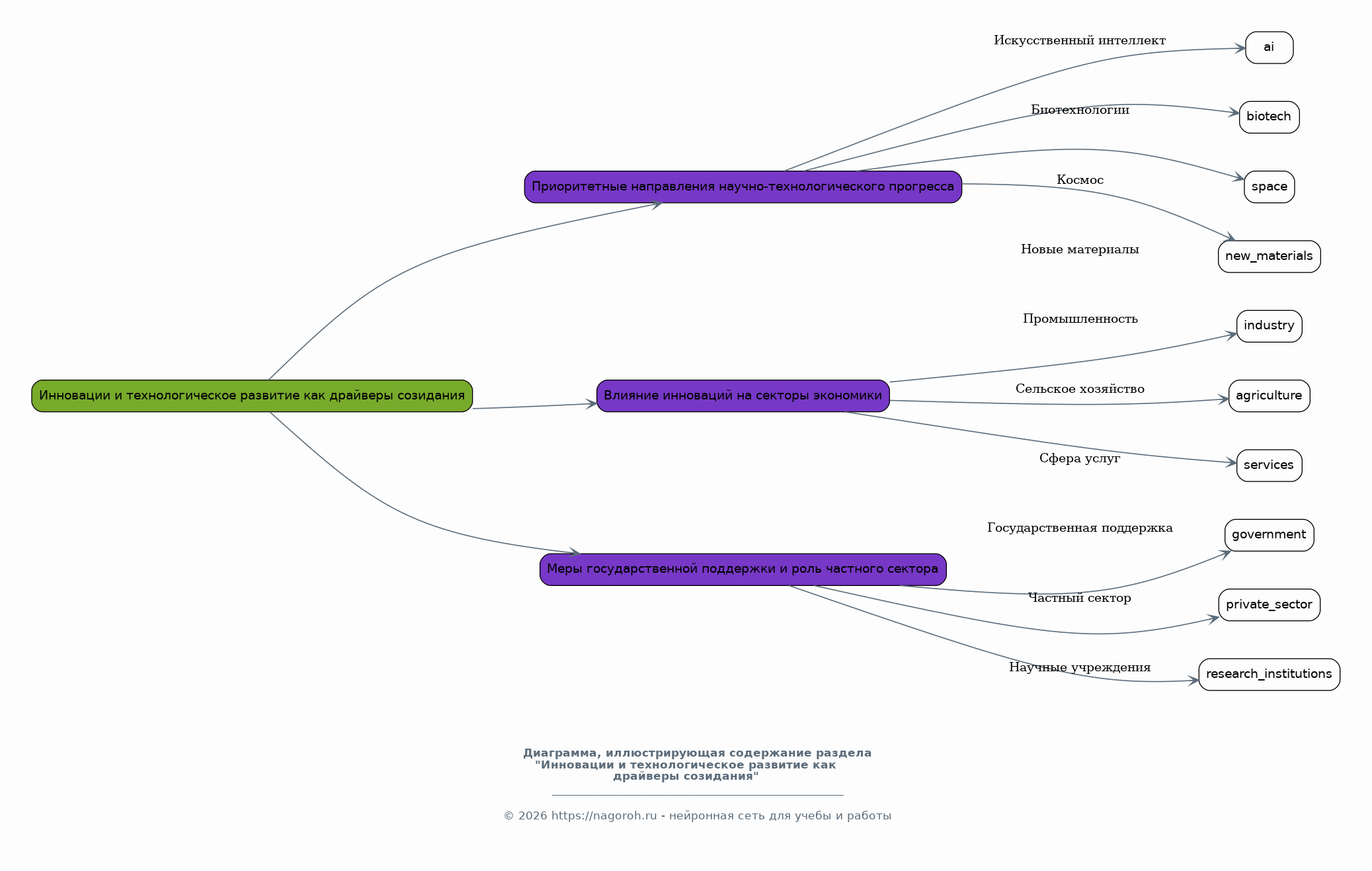
Инновации и технологическое развитие как драйверы созидания

Содержимое раздела

Раздел посвящен анализу роли инноваций и технологического развития в качестве ключевых драйверов созидания в России. Будут рассмотрены приоритетные направления научно-технологического прогресса, такие как искусственный интеллект, биотехнологии, космос и новые материалы. Оценивается влияние инноваций на различные секторы экономики, включая промышленность, сельское хозяйство и сферу услуг. Будут проанализированы меры государственной поддержки инновационной деятельности, а также роль частного сектора и научных учреждений в продвижении технологического развития.

Перспективы и стратегии развития Российской Федерации

Содержимое раздела

В данном разделе будут рассмотрены перспективы дальнейшего развития России, учитывая исторический опыт, современные вызовы и возможности. Будут предложены рекомендации по разработке и реализации стратегий, направленных на укрепление созидательного потенциала страны. Анализируются ключевые направления развития, такие как диверсификация экономики, поддержка инноваций, улучшение качества жизни, укрепление социальной справедливости и развитие человеческого капитала. Оцениваются возможные сценарии будущего и риски, связанные с реализацией различных стратегий.

Заключение

Содержимое раздела

В заключении будут подведены итоги исследования и сформулированы основные выводы, касающиеся роли созидания и развития в истории и современном состоянии России. Будет подчеркнута важность сохранения и развития созидательных ценностей для обеспечения устойчивого будущего страны. Повторно будут обозначены основные тезисы и аргументы, представленные в докладе, и предложены рекомендации для дальнейших исследований и практических действий. Также будет дана общая оценка перспектив России с учетом проанализированных факторов.

Список литературы

Содержимое раздела

Данный раздел содержит полный перечень использованной литературы, включая научные статьи, монографии, диссертации, статистические данные и другие источники. Этот список составлен в соответствии с требованиями к оформлению научных работ и служит для подтверждения достоверности представленной информации и предоставления читателю возможности ознакомиться с использованными источниками. Важно помнить о правильном оформлении каждой записи, указывая авторов, названия, издательства, год издания и страницы.

Получи Такой Доклад

До 90% уникальность
Готовый файл Word
Оформление по ГОСТ
Список источников по ГОСТ
Таблицы и схемы
Презентация

Создать Доклад на любую тему за 5 минут

Создать

#6109771