Нейросеть

Специфика и вызовы межэтнического взаимодействия в современной России: анализ, проблемы и перспективы (Доклад)

Нейросеть для создания доклада Гарантия уникальности Строго по ГОСТу Высочайшее качество Поддержка 24/7

Данный доклад посвящен детальному исследованию специфики и проблем, возникающих в сфере межэтнических взаимодействий на территории современной России. Основной акцент исследования направлен на выявление ключевых факторов, влияющих на процессы интеграции и дезинтеграции в многонациональном российском обществе. Рассматриваются различные аспекты: от социокультурных особенностей и этнополитических процессов до экономических факторов. Анализируются конкретные примеры, статистические данные и актуальные кейсы, демонстрирующие динамику межэтнических отношений и их влияние на различные сферы жизни.

Идея:

Доклад призван представить комплексный анализ текущего состояния межэтнических отношений в России, выявить существующие проблемы и предложить возможные пути их решения. Основная идея заключается в том, чтобы сформировать у слушателей глубокое понимание сложности межэтнических взаимодействий, а также предложить практические рекомендации для улучшения межнационального диалога.

Актуальность:

Актуальность данного исследования обусловлена возрастающей ролью межэтнических отношений в формировании социальной стабильности и устойчивого развития российского общества. В условиях глобализации и растущей миграции понимание этих процессов становится критически важным для эффективного управления этнополитическими рисками и обеспечения гармоничного сосуществования различных этнических групп.

Оглавление:

Введение

Этнокультурное многообразие России: исторический контекст

Социально-политические факторы, влияющие на межэтнические отношения

Экономические аспекты межэтнических взаимодействий

Культурные особенности и проблемы межэтнического диалога

Проблемы этнической идентичности и интеграции

Роль СМИ и образования в формировании межэтнических отношений

Заключение

Список литературы

Наименование образовательного учреждения

Доклад

на тему

Специфика и вызовы межэтнического взаимодействия в современной России: анализ, проблемы и перспективы

Выполнил: ФИО

Руководитель: ФИО

Содержание

  • Введение 1
  • Этнокультурное многообразие России: исторический контекст 2
  • Социально-политические факторы, влияющие на межэтнические отношения 3
  • Экономические аспекты межэтнических взаимодействий 4
  • Культурные особенности и проблемы межэтнического диалога 5
  • Проблемы этнической идентичности и интеграции 6
  • Роль СМИ и образования в формировании межэтнических отношений 7
  • Заключение 8
  • Список литературы 9

Введение

Содержимое раздела

Вводная часть доклада, устанавливающая контекст исследования и обосновывающая его актуальность. Здесь будет представлен обзор современных вызовов и проблем в сфере межэтнических отношений в России, подчёркивается их значимость для общества. Также будет сформулирована цель исследования, обозначены основные вопросы, которые будут рассмотрены в докладе, а также представлена структура работы. Это позволит слушателям сориентироваться в теме и понять, какие аспекты будут подробно исследованы.

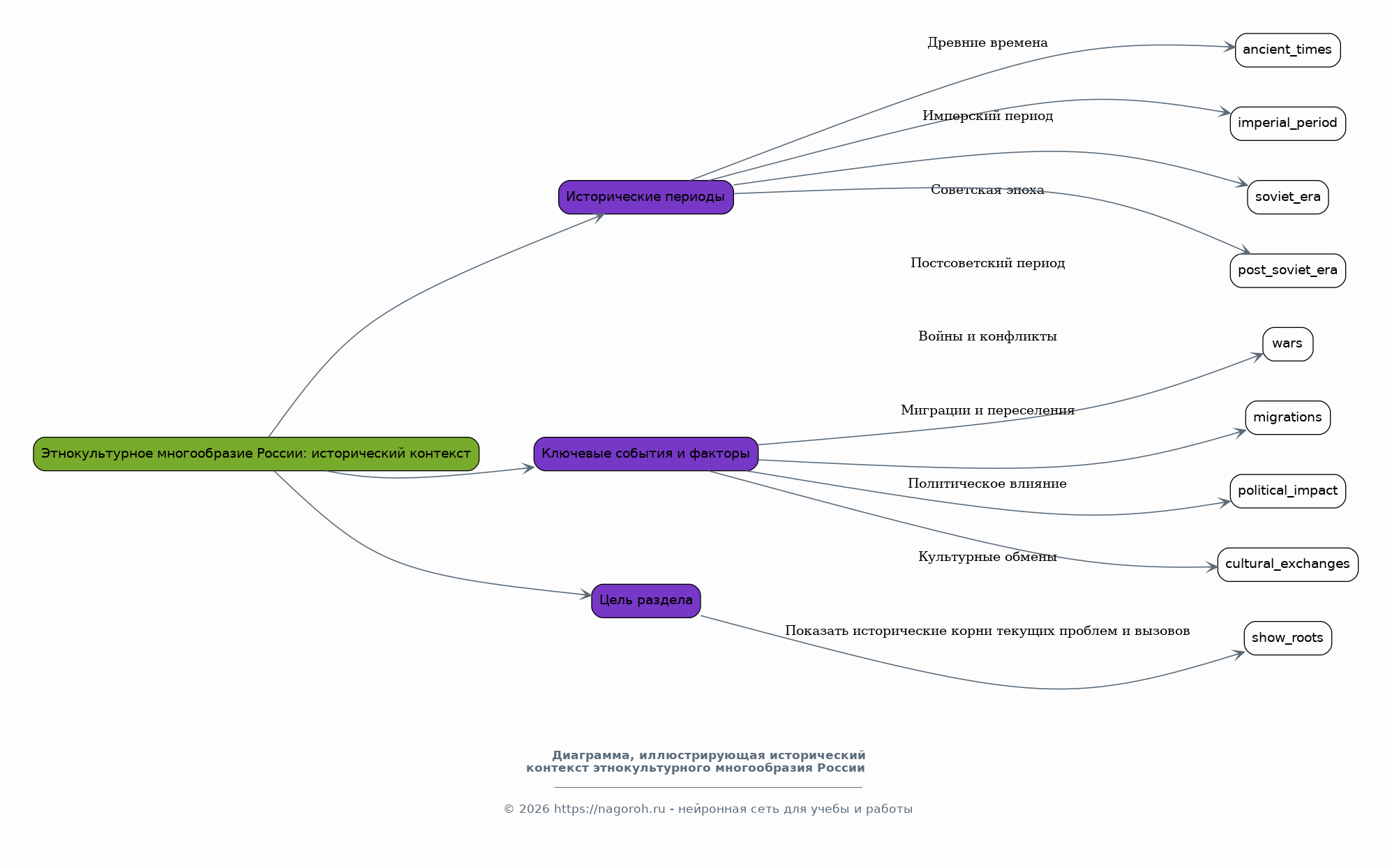
Этнокультурное многообразие России: исторический контекст

Содержимое раздела

В этом разделе будет представлен исторический обзор формирования многонационального состава населения России, начиная с древних времен до современности. Будет рассмотрена эволюция этнокультурных групп, их взаимодействие и взаимовлияние в различные исторические периоды. Особое внимание будет уделено ключевым событиям и факторам, оказавшим существенное влияние на межэтнические отношения, таким как войны, миграции, политика и культурные обмены. Цель - показать исторические корни текущих проблем и вызовов.

Социально-политические факторы, влияющие на межэтнические отношения

Содержимое раздела

Здесь будут проанализированы основные социально-политические факторы, оказывающие воздействие на межэтнические отношения в современной России. Рассмотриваются вопросы государственной политики в сфере этнокультурного развития, роль политических институтов и лидеров, а также влияние политической риторики и медиа на формирование общественного мнения. Будут проанализированы примеры успешных и неуспешных стратегий управления межэтническими отношениями, а также возможные риски и вызовы для стабильности.

Экономические аспекты межэтнических взаимодействий

Содержимое раздела

Раздел посвящен анализу экономических факторов, оказывающих влияние на межэтнические отношения в России. Будут рассмотрены вопросы доступа к ресурсам, экономического неравенства между этническими группами, миграции и занятости. Будет проведен анализ статистических данных и конкретных примеров для выявления взаимосвязи между экономическими условиями и уровнем межэтнической напряженности. Также будут рассмотрены стратегии экономического развития, способствующие улучшению межэтнических отношений.

Культурные особенности и проблемы межэтнического диалога

Содержимое раздела

В данном разделе будет проведен анализ культурных особенностей различных этнических групп, проживающих в России, включая традиции, ценности и стереотипы. Будут рассмотрены проблемы, возникающие в процессе межкультурного диалога, такие как языковые барьеры, непонимание и конфликты, связанные с культурными различиями. Предлагаются пути преодоления этих проблем посредством образовательных программ, культурных обменов и развития толерантности в обществе.

Проблемы этнической идентичности и интеграции

Содержимое раздела

Этот раздел посвящен исследованию проблем этнической идентичности и интеграции различных этнических групп в российское общество. Будет рассмотрено формирование этнической идентичности в условиях многонационального государства, а также факторы, влияющие на процесс интеграции. Анализируются основные вызовы и противоречия, возникающие в этой сфере, включая вопросы сохранения культурной самобытности и адаптации к новым условиям жизни. Также будут предложены практические рекомендации.

Роль СМИ и образования в формировании межэтнических отношений

Содержимое раздела

В этом разделе будет проанализирована роль СМИ и системы образования в формировании межэтнических отношений. Рассматривается влияние медиа на формирование общественного мнения, распространение стереотипов и предрассудков. Особое внимание уделяется образовательным программам, направленным на формирование толерантности и межкультурного понимания. Будут предложены рекомендации по улучшению информационной политики и образовательных подходов для содействия гармонизации межэтнических отношений.

Заключение

Содержимое раздела

В заключительной части доклада будут подведены итоги исследования, сформулированы основные выводы и обобщены результаты анализа. Будет представлена оценка текущего состояния межэтнических отношений в России, выявлены ключевые проблемы и обозначены перспективы их решения. Также будут предложены рекомендации по дальнейшим исследованиям в данной области, а также практические шаги, которые могут быть предприняты для улучшения межэтнического диалога и укрепления социальной стабильности. Это резюме основных тезисов и рекомендаций.

Список литературы

Содержимое раздела

В этом разделе приводится полный список использованной литературы, включая книги, статьи, доклады и другие источники, использованные при подготовке доклада. Все источники будут представлены в соответствии с принятыми академическими стандартами цитирования. Этот список необходим для подтверждения достоверности информации, использованной в докладе, и для предоставления возможности читателям ознакомиться с дополнительными материалами по теме.

Получи Такой Доклад

До 90% уникальность
Готовый файл Word
Оформление по ГОСТ
Список источников по ГОСТ
Таблицы и схемы
Презентация

Создать Доклад на любую тему за 5 минут

Создать

#5712255