Нейросеть

Спорт в России: Историческое Наследие и Современные Тенденции (Доклад)

Нейросеть для создания доклада Гарантия уникальности Строго по ГОСТу Высочайшее качество Поддержка 24/7

Данный доклад представляет собой обзор развития спорта в России, начиная с его исторических корней и заканчивая современными трендами. Мы рассмотрим ключевые этапы становления спортивной культуры в стране, включая влияние различных исторических периодов и политических режимов. Особое внимание будет уделено анализу современных спортивных достижений, проблем и перспектив развития в контексте глобальных тенденций и вызовов. В заключение, мы обобщим основные выводы и предложим направления для дальнейшего исследования.

Идея:

Цель доклада — представить комплексный анализ эволюции спорта в России, выявив ключевые факторы, повлиявшие на его развитие. Мы стремимся показать, как историческое наследие и современный контекст формируют спортивную культуру и влияют на достижения страны на международной арене.

Актуальность:

Актуальность исследования обусловлена возрастающим интересом к спорту как к важной составляющей национальной идентичности и международному политическому инструменту. Рассмотрение спортивных трендов и вызовов современности позволяет лучше понимать процессы, происходящие в российском обществе и мире в целом.

Оглавление:

Введение

Исторические Корни Российского Спорта: От Империи до Советского Союза

Спорт в Постсоветской России: Переходный Период и Новые Вызовы

Современные Спортивные Тенденции и Достижения

Влияние Государственной Политики на Развитие Спорта

Проблемы и Вызовы Российского Спорта: Допинг, Коррупция и Другие

Перспективы Развития Спорта в России: Стратегии и Рекомендации

Список литературы

Наименование образовательного учреждения

Доклад

на тему

Спорт в России: Историческое Наследие и Современные Тенденции

Выполнил: ФИО

Руководитель: ФИО

Содержание

  • Введение 1
  • Исторические Корни Российского Спорта: От Империи до Советского Союза 2
  • Спорт в Постсоветской России: Переходный Период и Новые Вызовы 3
  • Современные Спортивные Тенденции и Достижения 4
  • Влияние Государственной Политики на Развитие Спорта 5
  • Проблемы и Вызовы Российского Спорта: Допинг, Коррупция и Другие 6
  • Перспективы Развития Спорта в России: Стратегии и Рекомендации 7
  • Список литературы 8

Введение

Содержимое раздела

Вводная часть доклада, представляющая общую картину развития спорта в России. Здесь мы обозначим основные цели и задачи исследования, а также кратко рассмотрим структуру доклада. Будут определены ключевые понятия и термины, используемые в работе, а также обозначена методология анализа. Этот раздел служит для формирования общего представления о теме и подготовки к последующему детальному рассмотрению.

Исторические Корни Российского Спорта: От Империи до Советского Союза

Содержимое раздела

Этот раздел посвящен анализу зарождения и развития спорта в России до XX века, включая период Российской империи. Будет рассмотрено влияние различных исторических факторов на формирование спортивной культуры, включая традиции, ценности и организационные структуры. Значительное внимание будет уделено развитию спорта в Советском Союзе, его идеологическому влиянию и достижениям, а также организации спортивных мероприятий, в том числе, Олимпийских игр и иных соревнований, и их политической составляющей.

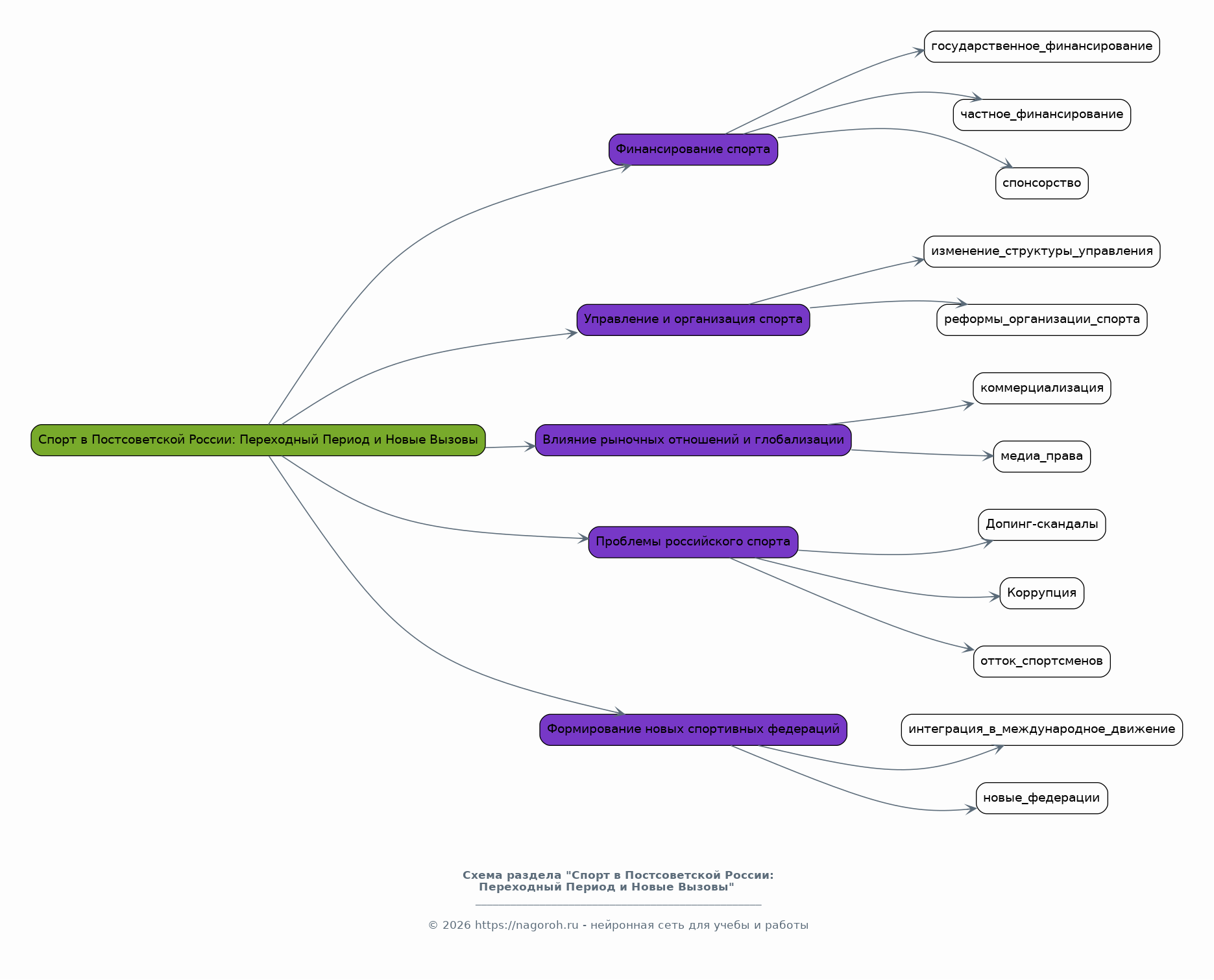
Спорт в Постсоветской России: Переходный Период и Новые Вызовы

Содержимое раздела

Рассматривается трансформация спортивной системы в России после распада Советского Союза. Будут проанализированы изменения в финансировании, управлении и организации спорта, а также влияние рыночных отношений и глобализации. Освещаются проблемы, с которыми столкнулся российский спорт в этот период, включая допинг-скандалы и коррупцию. Особое внимание будет уделено формированию новых спортивных федераций и интеграции в международное спортивное движение.

Современные Спортивные Тенденции и Достижения

Содержимое раздела

Этот раздел посвящен анализу современных спортивных тенденций в России, таких как развитие профессионального спорта, массового спорта и спорта для людей с ограниченными возможностями. Будут рассмотрены ключевые достижения российских спортсменов на международных соревнованиях, включая Олимпийские игры, чемпионаты мира и другие престижные турниры. Анализируются факторы, способствующие спортивным успехам, и проблемы, препятствующие дальнейшему развитию.

Влияние Государственной Политики на Развитие Спорта

Содержимое раздела

Анализируется роль государства в развитии спорта, включая финансирование, законодательное регулирование и поддержку спортивных организаций. Рассматривается влияние государственных программ и проектов на развитие массового спорта и подготовку спортсменов высокого класса. Будет уделено внимание политизации спорта и его использованию в качестве инструмента внешней политики. Оценивается эффективность государственной политики в спортивной сфере и предлагаются рекомендации по ее совершенствованию.

Проблемы и Вызовы Российского Спорта: Допинг, Коррупция и Другие

Содержимое раздела

Данный раздел посвящен анализу основных проблем и вызовов, стоящих перед российским спортом. Рассматриваются вопросы допинга, коррупции, неэффективного управления и недостаточного финансирования. Анализируются последствия этих проблем для имиджа российского спорта и его интеграции в мировое спортивное сообщество. Предлагаются пути решения выявленных проблем и повышения эффективности спортивной системы.

Перспективы Развития Спорта в России: Стратегии и Рекомендации

Содержимое раздела

В этом разделе рассматриваются перспективы развития спорта в России в долгосрочной перспективе. Анализируются возможные стратегии и направления развития, включая поддержку массового спорта, развитие инфраструктуры и подготовку спортивных кадров. Формулируются рекомендации по совершенствованию спортивной системы, направленные на повышение ее эффективности и устойчивости. Рассматривается роль спорта в укреплении здоровья нации и развитии международных связей.

Список литературы

Содержимое раздела

Этот раздел включает список использованной литературы, включая книги, статьи, доклады и другие источники, использованные при подготовке доклада. Важно отметить, что все источники должны быть указаны в соответствии с академическими стандартами цитирования. В данном разделе будут перечислены все источники, использованные в процессе исследования, что позволит читателям проверить достоверность представленной информации.

Получи Такой Доклад

До 90% уникальность
Готовый файл Word
Оформление по ГОСТ
Список источников по ГОСТ
Таблицы и схемы
Презентация

Создать Доклад на любую тему за 5 минут

Создать

#6105784