Нейросеть

Сравнительный анализ и оценка кодексов этики в сфере информационных технологий: подходы, вызовы и перспективы (Доклад)

Нейросеть для создания доклада Гарантия уникальности Строго по ГОСТу Высочайшее качество Поддержка 24/7

Данный доклад представляет собой всестороннее исследование современных кодексов этики, регулирующих деятельность в области информационных технологий. Основное внимание уделяется проведению сравнительного анализа различных подходов к этическому кодированию, включая их сильные и слабые стороны. В рамках исследования будут проанализированы ключевые параметры оценки, такие как применимость, эффективность и соответствие кодексов текущим вызовам цифровой эпохи. Целью работы является выявление лучших практик и рекомендаций по разработке более совершенных и инклюзивных этических стандартов.

Идея:

Исследование направлено на выявление общих тенденций и различий в современных этических кодексах, регулирующих сферу информационных технологий. Это позволит сформировать обоснованные рекомендации для разработчиков, пользователей и регуляторов в области ИТ, способствуя повышению этичности и устойчивости цифровых решений.

Актуальность:

Актуальность исследования обусловлена стремительным развитием информационных технологий и растущим влиянием цифровых решений на все сферы жизни. Необходимость в разработке и применении эффективных этических стандартов становится критически важной для обеспечения доверия, снижения рисков и защиты интересов всех участников цифровой экосистемы.

Оглавление:

Введение

Обзор существующих кодексов этики в ИТ

Методология сравнительного анализа кодексов

Сравнительный анализ ключевых этических принципов

Оценка эффективности и практической применимости кодексов

Вызовы и риски в современных ИТ-этических кодексах

Рекомендации по улучшению и разработке кодексов

Заключение

Список литературы

Наименование образовательного учреждения

Доклад

на тему

Сравнительный анализ и оценка кодексов этики в сфере информационных технологий: подходы, вызовы и перспективы

Выполнил: ФИО

Руководитель: ФИО

Содержание

  • Введение 1
  • Обзор существующих кодексов этики в ИТ 2
  • Методология сравнительного анализа кодексов 3
  • Сравнительный анализ ключевых этических принципов 4
  • Оценка эффективности и практической применимости кодексов 5
  • Вызовы и риски в современных ИТ-этических кодексах 6
  • Рекомендации по улучшению и разработке кодексов 7
  • Заключение 8
  • Список литературы 9

Введение

Содержимое раздела

Вводная часть доклада, представляющая собой общий обзор темы этики в информационных технологиях, обосновывает актуальность исследования и формулирует его цели и задачи. Раздел включает в себя краткий экскурс в историю развития этических кодексов в ИТ, а также описание основных проблем, связанных с этическими аспектами цифровых технологий. Будут определены основные понятия и термины, используемые в докладе, а также представлен обзор структуры исследования и методологии, примененной для анализа кодексов. Введение завершается кратким изложением ожидаемых результатов и значимости исследования для практического применения.

Обзор существующих кодексов этики в ИТ

Содержимое раздела

В данном разделе будет проведен обзор наиболее значимых и влиятельных кодексов этики, разработанных различными организациями и сообществами в сфере информационных технологий. Будут рассмотрены кодексы, разработанные профессиональными ассоциациями, компаниями, а также международными организациями, сосредоточившись на их целях, принципах и областях применения. Анализ включит сравнение различных подходов к регулированию этических вопросов, таких как конфиденциальность данных, интеллектуальная собственность, ответственность за алгоритмы и другие критически важные аспекты. Раздел предоставит основу для последующего сравнительного анализа и оценки эффективности кодексов.

Методология сравнительного анализа кодексов

Содержимое раздела

Этот раздел посвящен описанию методологии, используемой для проведения сравнительного анализа кодексов этики в ИТ. Будут представлены критерии, на основе которых будет осуществляться оценка кодексов, включая их соответствие принципам этики, полноту охвата рассматриваемых вопросов, практическую применимость и эффективность в решении этических дилемм. Будут определены методы сбора и анализа данных, используемые для оценки кодексов. Обосновывается выбор конкретных методик, таких как качественный анализ содержания, сравнительный анализ и экспертная оценка. Методология должна быть четко определена, чтобы обеспечить объективность и надежность результатов исследования.

Сравнительный анализ ключевых этических принципов

Содержимое раздела

В данном разделе будет проведен сравнительный анализ ключевых этических принципов, отраженных в различных кодексах этики ИТ. Основное внимание будет уделено таким аспектам, как конфиденциальность данных, прозрачность алгоритмов, ответственность за принимаемые решения, учет интересов пользователей и борьба с дискриминацией. Будет проведено сопоставление подходов различных кодексов к этим принципам, выявлены сходства и различия, а также проанализированы предлагаемые механизмы их реализации. Особое внимание будет уделено оценке эффективности и практической применимости принципов в различных контекстах.

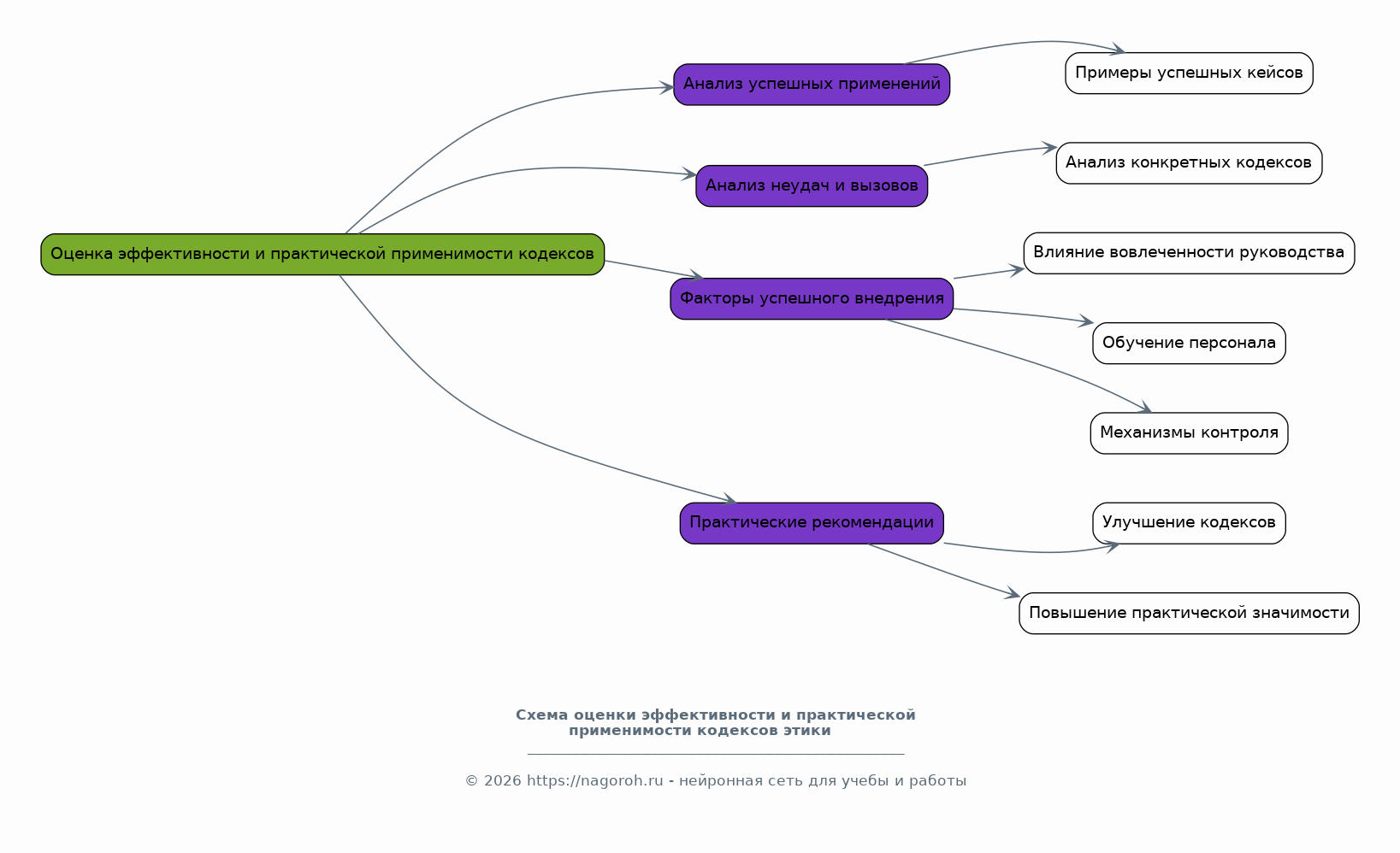
Оценка эффективности и практической применимости кодексов

Содержимое раздела

Этот раздел посвящен оценке эффективности и практической применимости различных кодексов этики в реальных условиях. Будут рассмотрены случаи успешного применения кодексов, а также примеры неудач и вызовов, с которыми сталкиваются организации при их внедрении. Будет проведен анализ факторов, влияющих на успешность внедрения кодексов, таких как вовлеченность руководства, обучение персонала и наличие механизмов контроля. Рассмотрены практические рекомендации по улучшению кодексов и повышению их эффективности. Будут предложены пути повышения практической значимости кодексов.

Вызовы и риски в современных ИТ-этических кодексах

Содержимое раздела

Раздел посвящен анализу текущих вызовов и рисков, связанных с разработкой и применением этических кодексов в сфере информационных технологий. Будут рассмотрены такие вопросы, как влияние искусственного интеллекта и машинного обучения на этические нормы, проблемы конфиденциальности данных в контексте облачных технологий и больших данных. Анализ включит в себя обсуждение новых угроз, таких как киберпреступность, фейки и манипуляции информацией, а также оценку эффективности существующих механизмов противодействия этим угрозам. Будут предложены пути совершенствования кодексов для учета этих новых вызовов.

Рекомендации по улучшению и разработке кодексов

Содержимое раздела

В данном разделе будут сформулированы конкретные рекомендации по улучшению существующих кодексов этики и разработке новых, более эффективных стандартов. Рекомендации будут основаны на результатах проведенного сравнительного анализа и оценке эффективности различных подходов. Они будут касаться как принципиальных аспектов кодирования этики, так и конкретных практических шагов по внедрению и контролю за соблюдением кодексов. Предложены рекомендации для различных целевых аудиторий, включая разработчиков, компании, профессиональные ассоциации и регуляторов, с учетом специфики их деятельности и интересов.

Заключение

Содержимое раздела

В заключении будут подведены итоги проведенного исследования, представлены основные выводы, полученные в ходе анализа. Будет обобщена информация о сильных и слабых сторонах различных кодексов этики и сформулированы основные рекомендации. Раздел будет содержать оценку вклада исследования в понимание этических проблем в ИТ и его практической значимости для различных заинтересованных сторон. В заключении будут представлены перспективные направления дальнейших исследований в области этики информационных технологий. Подтверждается актуальность и важность этичного регулирования в сфере ИТ.

Список литературы

Содержимое раздела

Этот раздел содержит полный перечень источников, использованных при подготовке доклада. В список войдут книги, статьи, публикации в научных журналах, доклады международных организаций и другие материалы, цитируемые в тексте доклада. Библиографический список будет организован в соответствии с принятыми академическими стандартами, обеспечивая прозрачность и возможность проверки информации, представленной в докладе. Список будет включать только те источники, на которые были сделаны прямые или косвенные ссылки в тексте. Цель - предоставить читателям возможность ознакомиться с исходными данными и углубить свои знания по теме.

Получи Такой Доклад

До 90% уникальность
Готовый файл Word
Оформление по ГОСТ
Список источников по ГОСТ
Таблицы и схемы
Презентация

Создать Доклад на любую тему за 5 минут

Создать

#5470534