Нейросеть

Сравнительный анализ национальных программ и проектов: выявление ключевых отличий и практических аспектов (Доклад)

Нейросеть для создания доклада Гарантия уникальности Строго по ГОСТу Высочайшее качество Поддержка 24/7

Данный доклад посвящен подробному исследованию разницы между национальными программами и проектами, реализуемыми в различных странах. В рамках работы будет проведен анализ основных характеристик, целей, методов реализации и оценки эффективности данных инициатив. Особое внимание уделяется выявлению специфики каждой формы организации государственной деятельности, а также их влиянию на социально-экономическое развитие. Представленный материал будет полезен для понимания механизмов государственного управления и разработки более эффективных стратегий.

Идея:

Основная идея доклада заключается в систематизации знаний о национальных программах и проектах, а также в формировании четкого представления об их отличиях. Это позволит лучше понимать, как разные инструменты государственной политики могут быть применены для достижения конкретных целей.

Актуальность:

Актуальность исследования обусловлена необходимостью повышения эффективности государственного управления и оптимизации использования бюджетных средств. Анализ различий между программами и проектами позволит выработать более обоснованные решения при планировании и реализации государственных инициатив, что, в свою очередь, способствует достижению поставленных целей.

Оглавление:

Введение

Теоретические основы национальных программ и проектов

Цели и задачи национальных программ: анализ и сравнение

Механизмы реализации национальных программ и проектов

Оценка эффективности национальных программ и проектов

Практические примеры реализации национальных программ и проектов в различных странах

Рекомендации по совершенствованию разработки и реализации национальных программ и проектов

Список литературы

Наименование образовательного учреждения

Доклад

на тему

Сравнительный анализ национальных программ и проектов: выявление ключевых отличий и практических аспектов

Выполнил: ФИО

Руководитель: ФИО

Содержание

  • Введение 1
  • Теоретические основы национальных программ и проектов 2
  • Цели и задачи национальных программ: анализ и сравнение 3
  • Механизмы реализации национальных программ и проектов 4
  • Оценка эффективности национальных программ и проектов 5
  • Практические примеры реализации национальных программ и проектов в различных странах 6
  • Рекомендации по совершенствованию разработки и реализации национальных программ и проектов 7
  • Список литературы 8

Введение

Содержимое раздела

В вводной части доклада будет представлена общая характеристика национальных программ и проектов, их роль в социально-экономическом развитии и актуальность рассматриваемой темы. Будут определены основные понятия, используемые в работе, и сформулированы цели исследования. Также будет очерчен круг вопросов, которые будут рассмотрены в последующих разделах. Это позволит сформировать у читателя общее представление о предмете исследования и подготовить к восприятию более детальной информации, представленной в основных разделах доклада.

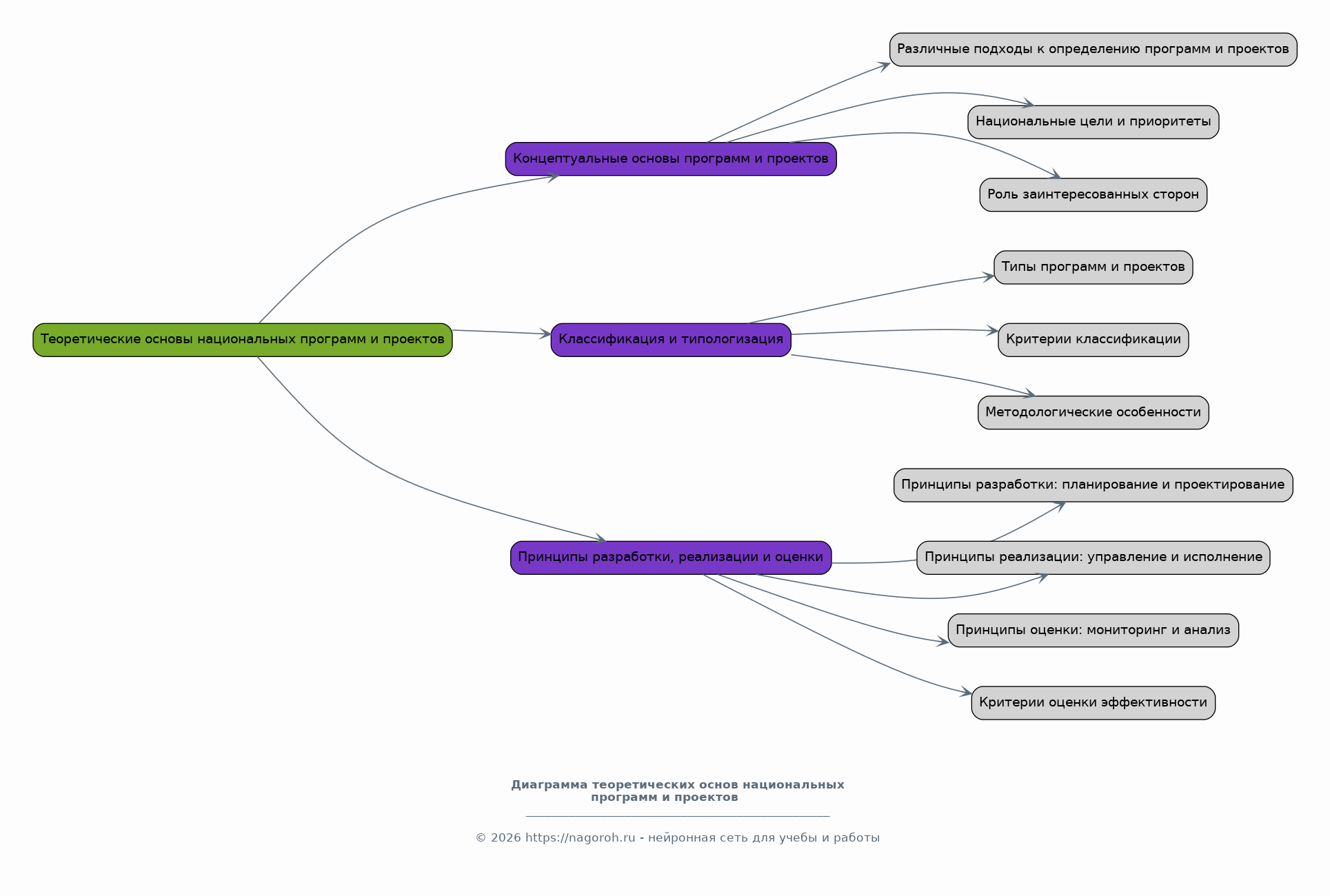
Теоретические основы национальных программ и проектов

Содержимое раздела

Этот раздел посвящен изучению теоретических аспектов, лежащих в основе национальных программ и проектов, включая их концептуальные различия. Рассмотрены различные подходы к классификации и типологизации программ и проектов, а также их методологические особенности. Будут проанализированы основные принципы разработки, реализации и оценки эффективности данных инициатив. Это позволит установить теоретическую базу для дальнейшего сравнительного анализа и выявления ключевых различий.

Цели и задачи национальных программ: анализ и сравнение

Содержимое раздела

В данном разделе будет проведен детальный анализ целей и задач, поставленных в рамках различных национальных программ. Будут рассмотрены типы целей (экономические, социальные, экологические и т.д.) и их приоритетность в разных странах. Особое внимание будет уделено сравнению целей национальных программ с целями, которые ставятся в рамках национальных проектов. Это необходимо для выявления различий в подходах к определению приоритетов и стратегий развития.

Механизмы реализации национальных программ и проектов

Содержимое раздела

Этот раздел посвящен анализу механизмов реализации национальных программ и проектов, включая организационную структуру, способы финансирования, систему мониторинга и оценки. Будет рассмотрен опыт различных стран в применении различных инструментов и подходов. Особое внимание будет уделено сравнению механизмов реализации программ и проектов, выявлению их сильных и слабых сторон, а также факторов, влияющих на успешность реализации. Данный анализ позволит выявить лучшие практики и предложить рекомендации по совершенствованию механизмов.

Оценка эффективности национальных программ и проектов

Содержимое раздела

В этом разделе будет рассмотрена методология оценки эффективности национальных программ и проектов. Будут проанализированы различные показатели и критерии оценки, применяемые для измерения результатов и воздействия этих инициатив. Особое внимание будет уделено сравнению подходов к оценке эффективности программ и проектов, выявлению проблем и ограничений. Будет представлен обзор лучших практик в области оценки эффективности, а также предложены рекомендации по совершенствованию существующих систем оценки.

Практические примеры реализации национальных программ и проектов в различных странах

Содержимое раздела

Раздел включает в себя анализ конкретных примеров реализации национальных программ и проектов в разных странах мира. Будут рассмотрены успешные и неудачные кейсы, выявлены факторы, способствовавшие достижению поставленных целей, и причины неудач. Особое внимание будет уделено сравнению подходов к реализации программ и проектов в разных странах, выявлению общих закономерностей и специфических особенностей. Это позволит получить практическое представление о применении теоретических знаний и выработать рекомендации для совершенствования существующих практик.

Рекомендации по совершенствованию разработки и реализации национальных программ и проектов

Содержимое раздела

В данном разделе на основе проведенного анализа будут сформулированы рекомендации по совершенствованию разработки и реализации национальных программ и проектов. Рекомендации будут направлены на повышение эффективности, прозрачности и результативности данных инициатив. Будут предложены конкретные меры по улучшению механизмов планирования, финансирования, мониторинга и оценки, а также по повышению вовлеченности заинтересованных сторон. Эти рекомендации будут полезны для специалистов, занимающихся разработкой и реализацией государственных программ и проектов.

Список литературы

Содержимое раздела

В данном разделе будет представлен список использованной литературы, включающий научные статьи, монографии, нормативные документы и другие источники, использованные при подготовке доклада. Список будет составлен в соответствии с требованиями к оформлению научных работ, что обеспечит корректное цитирование и позволит читателям ознакомиться с использованными источниками. Это позволит читателю углубить свои знания по теме исследования и получить более детальное представление о предмете исследования.

Получи Такой Доклад

До 90% уникальность
Готовый файл Word
Оформление по ГОСТ
Список источников по ГОСТ
Таблицы и схемы
Презентация

Создать Доклад на любую тему за 5 минут

Создать

#5622733