Нейросеть

Сравнительный анализ операционных систем: Windows 10, Unix-подобные системы (Linux, macOS) и их особенности (Доклад)

Нейросеть для создания доклада Гарантия уникальности Строго по ГОСТу Высочайшее качество Поддержка 24/7

Данный доклад представляет собой детальный анализ и сравнение четырех основных операционных систем: Windows 10, Unix, Linux и macOS. Исследование охватывает ключевые аспекты, такие как архитектура, особенности интерфейса, производительность, безопасность и совместимость с программным обеспечением. Целью является предоставление всестороннего обзора, позволяющего читателям понять сильные и слабые стороны каждой системы. Рассмотрены общие черты и различия, влияющие на выбор операционной системы в различных условиях эксплуатации.

Идея:

Основная идея доклада заключается в предоставлении сравнительного анализа ключевых характеристик операционных систем. Это позволит слушателям получить полное представление о каждой системе и принять обоснованное решение при выборе наиболее подходящей платформы для своих нужд.

Актуальность:

Актуальность данного исследования обусловлена необходимостью выбора оптимальной операционной системы в современном мире. Знание преимуществ и недостатков различных ОС помогает пользователям, разработчикам и системным администраторам эффективно решать задачи и повышать производительность.

Оглавление:

Введение

Архитектура и основные принципы

Пользовательский интерфейс и взаимодействие

Производительность и системные ресурсы

Безопасность и защита данных

Совместимость программного обеспечения

Сравнительный анализ и выводы

Список литературы

Наименование образовательного учреждения

Доклад

на тему

Сравнительный анализ операционных систем: Windows 10, Unix-подобные системы (Linux, macOS) и их особенности

Выполнил: ФИО

Руководитель: ФИО

Содержание

  • Введение 1
  • Архитектура и основные принципы 2
  • Пользовательский интерфейс и взаимодействие 3
  • Производительность и системные ресурсы 4
  • Безопасность и защита данных 5
  • Совместимость программного обеспечения 6
  • Сравнительный анализ и выводы 7
  • Список литературы 8

Введение

Содержимое раздела

Вводная часть доклада, представляющая общую картину операционных систем и обосновывающая актуальность темы. Здесь будут рассмотрены цели и задачи исследования, а также структура доклада. Будет представлена краткая история развития каждой из рассматриваемых операционных систем и обозначены основные факторы, влияющие на их популярность и применение в различных сферах деятельности. Этот раздел поможет слушателям понять контекст исследования и подготовиться к дальнейшему анализу.

Архитектура и основные принципы

Содержимое раздела

Этот раздел посвящен рассмотрению архитектурных особенностей каждой операционной системы. Будут рассмотрены такие аспекты, как структура ядра, управление памятью, файловые системы и процессы. Анализируются различия в подходе к управлению ресурсами и влиянию этих различий на производительность и стабильность работы. Также будет уделено внимание способам взаимодействия с аппаратным обеспечением, что окажет влияние на выбор операционной системы для конкретных задач.

Пользовательский интерфейс и взаимодействие

Содержимое раздела

Детальное сравнение пользовательских интерфейсов Windows 10, Unix (с акцентом на командную строку и графические оболочки Linux), и macOS. Будут рассмотрены особенности дизайна, удобство использования, доступность для различных категорий пользователей и инструменты для настройки интерфейса. Обсуждены различия в подходе к организации рабочих столов, управлению окнами и взаимодействия с приложениями. Также будет рассмотрено влияние интерфейса на производительность и общее впечатление от работы с каждой системой.

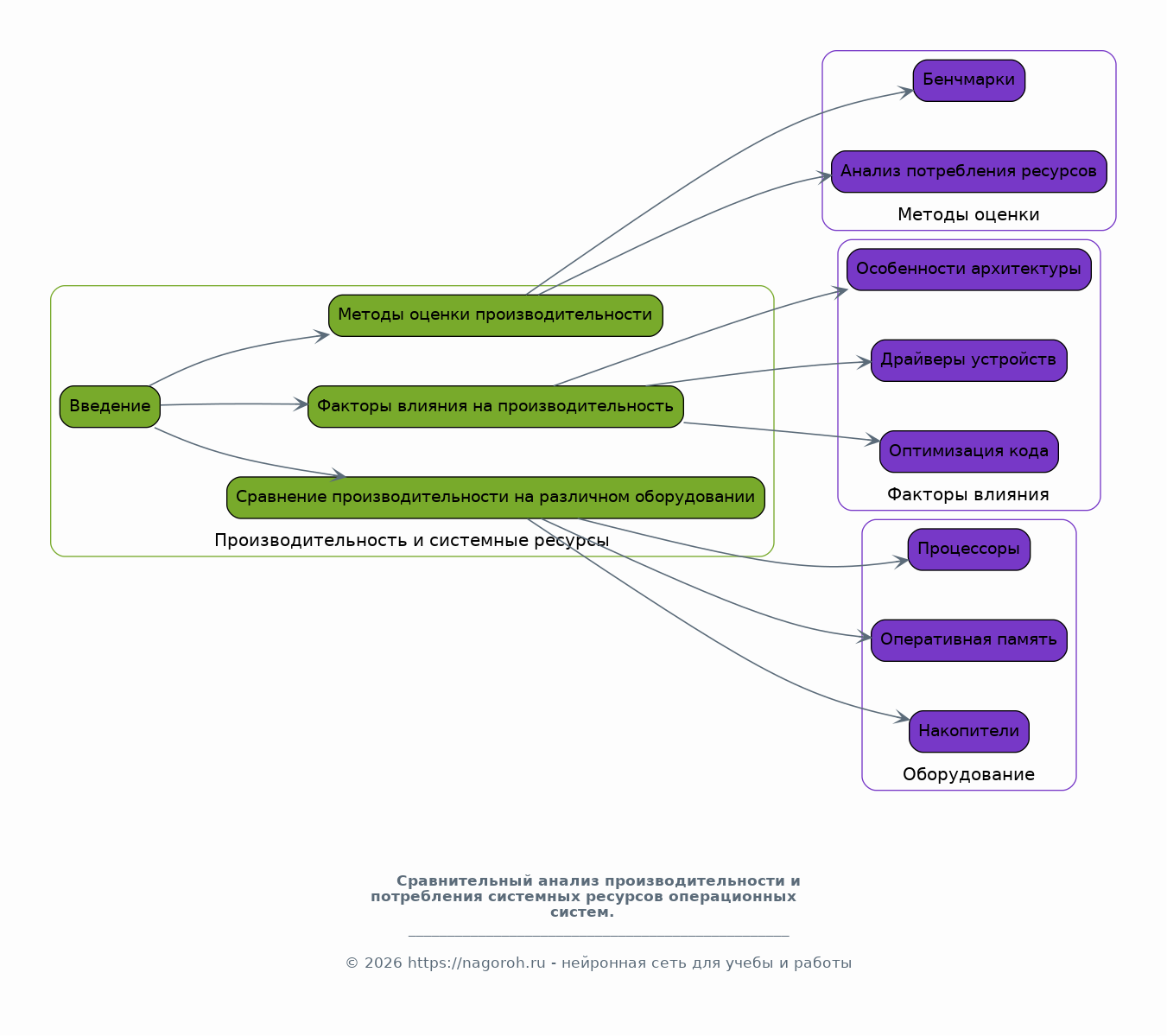
Производительность и системные ресурсы

Содержимое раздела

Анализ производительности операционных систем при выполнении различных задач, таких как запуск приложений, обработка данных и работа с графикой. Будут рассмотрены методы оценки производительности, такие как использование бенчмарков и анализ потребления системных ресурсов (процессор, оперативная память, дисковое пространство). Рассмотрены факторы, влияющие на производительность, включая особенности архитектуры, драйверов устройств и оптимизацию кода. Сравнение производительности на различных типах аппаратного обеспечения.

Безопасность и защита данных

Содержимое раздела

Раздел, посвященный вопросам безопасности и защиты данных в каждой из операционных систем. Будут рассмотрены встроенные механизмы защиты, такие как антивирусное ПО, брандмауэры, системы контроля доступа и шифрование данных. Проанализированы подходы к обеспечению безопасности на уровне ядра, а также политика безопасности, применяемая разработчиками. Будет уделено внимание обнаружению угроз, защите от вредоносного программного обеспечения и методам обеспечения конфиденциальности пользовательских данных.

Совместимость программного обеспечения

Содержимое раздела

Обзор совместимости программного обеспечения с различными операционными системами. Будут рассмотрены вопросы поддержки приложений, разработанных для Windows, Linux и macOS, включая проблемы совместимости, эмуляцию и использование виртуальных машин. Анализируется доступность различных типов программного обеспечения (офисные пакеты, графические редакторы, игровые приложения и т.д.) для каждой системы, сравниваются подходы к разработке программного обеспечения для разных платформ. Также будут рассмотрены инструменты и методы для обеспечения совместимости.

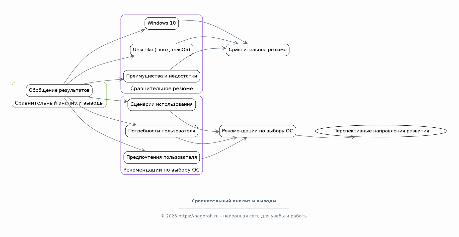
Сравнительный анализ и выводы

Содержимое раздела

Обобщение результатов проведенного анализа и формирование выводов о сильных и слабых сторонах каждой операционной системы. Будет представлено сравнительное резюме, позволяющее быстро оценить преимущества и недостатки каждой системы в различных сценариях использования. Будут даны рекомендации по выбору операционной системы в зависимости от конкретных задач, потребностей и предпочтений пользователя. Определяются перспективные направления развития операционных систем.

Список литературы

Содержимое раздела

Список использованных источников, включая книги, статьи, онлайн-ресурсы и другие материалы, послужившие основой для данного исследования. Он будет включать в себя ссылки на официальную документацию операционных систем, научные публикации и обзоры. Список будет упорядочен в соответствии с принятыми стандартами цитирования (ГОСТ или APA). Указание всех источников информации необходимо для подтверждения достоверности представленных данных.

Получи Такой Доклад

До 90% уникальность
Готовый файл Word
Оформление по ГОСТ
Список источников по ГОСТ
Таблицы и схемы
Презентация

Создать Доклад на любую тему за 5 минут

Создать

#6103588