Нейросеть

Сравнительный анализ особенностей Древнерусского государства и Западной Европы в эпоху Средневековья (Доклад)

Нейросеть для создания доклада Гарантия уникальности Строго по ГОСТу Высочайшее качество Поддержка 24/7

Данный доклад представляет собой детальное исследование, сравнивающее политическое, социальное и экономическое развитие Древнерусского государства с аналогичными процессами в странах Западной Европы в период Средневековья. Основное внимание уделяется ключевым аспектам государственного устройства, таким как формы правления, система управления и правовые нормы. Будут рассмотрены различия в феодальных отношениях, организации общества и культурном развитии. Анализ основан на широком спектре исторических источников и научных исследований, что позволит выявить особенности каждого региона.

Идея:

Задача доклада – выявить ключевые различия и сходства в развитии Древней Руси и Западной Европы в средние века. Это позволит лучше понять пути развития двух цивилизаций.

Актуальность:

Изучение особенностей развития Древнерусского государства в сравнении с Западной Европой имеет важное значение для понимания истории. Это помогает осознать уникальность исторического пути России и её место в мировом историческом процессе.

Оглавление:

Введение

Политическое устройство Древней Руси

Политическое устройство Западной Европы в Средние века

Социальная структура Древней Руси

Социальная структура Западной Европы

Экономическое развитие: Русь и Европа

Культура и религия

Заключение

Список литературы

Наименование образовательного учреждения

Доклад

на тему

Сравнительный анализ особенностей Древнерусского государства и Западной Европы в эпоху Средневековья

Выполнил: ФИО

Руководитель: ФИО

Содержание

  • Введение 1
  • Политическое устройство Древней Руси 2
  • Политическое устройство Западной Европы в Средние века 3
  • Социальная структура Древней Руси 4
  • Социальная структура Западной Европы 5
  • Экономическое развитие: Русь и Европа 6
  • Культура и религия 7
  • Заключение 8
  • Список литературы 9

Введение

Содержимое раздела

Введение в исследование предполагает определение целей и задач, стоящих перед данным анализом. Будет представлен краткий обзор исторического контекста, включая хронологические рамки и географические границы рассматриваемых регионов. Обозначение основных вопросов, которые будут рассмотрены в докладе, таких как политическое устройство, экономические факторы и социальные структуры. Также будет обозначена методология исследования и источники, которые будут использованы для анализа

Политическое устройство Древней Руси

Содержимое раздела

Рассмотрение политической системы Древней Руси, включая эволюцию власти от княжеств к централизованному государству. Анализ роли князей, вече и других институтов управления, таких как система наместников и тиунов. Сопоставление политических структур с системами управления в Западной Европе, например, с королевствами и империями, исследуя формы правления и особенности государственного аппарата. Особо будет рассмотрена роль Византии в формировании политической культуры Древней Руси, а также её влияние на государственное устройство.

Политическое устройство Западной Европы в Средние века

Содержимое раздела

Обзор политической карты Западной Европы, включая формирование королевств, империй и других политических образований. Анализ роли монархии, феодальной системы, а также институтов управления, таких как парламенты и городские советы. Сравнение различных форм правления, включая абсолютные монархии, конституционные монархии и республики. Будет рассмотрено противостояние светской и духовной власти, а также влияние церкви на политическую жизнь.

Социальная структура Древней Руси

Содержимое раздела

Изучение социальной стратификации Древней Руси, включая различные социальные слои: князья, бояре, духовенство, смерды и холопы. Анализ социальных отношений, прав и обязанностей различных групп населения. Роль семьи и общины в жизни общества, а также влияние христианства на социальные нормы. Сравнение с социальной структурой Западной Европы, включая феодальную иерархию, сословия и другие социальные группы, которые формировались в средние века

Социальная структура Западной Европы

Содержимое раздела

Детальное рассмотрение социальной структуры Западной Европы в эпоху Средневековья, включая феодальную иерархию, роль дворянства и крестьянства. Анализ социальных отношений, прав и обязанностей различных сословий, а также влияние церкви и городов на социальную динамику. Изучение роли семьи и общины в жизни общества, а также социальных конфликтов и восстаний. Сравнение особенностей социальной структуры Западной Европы с социальной организацией Древней Руси.

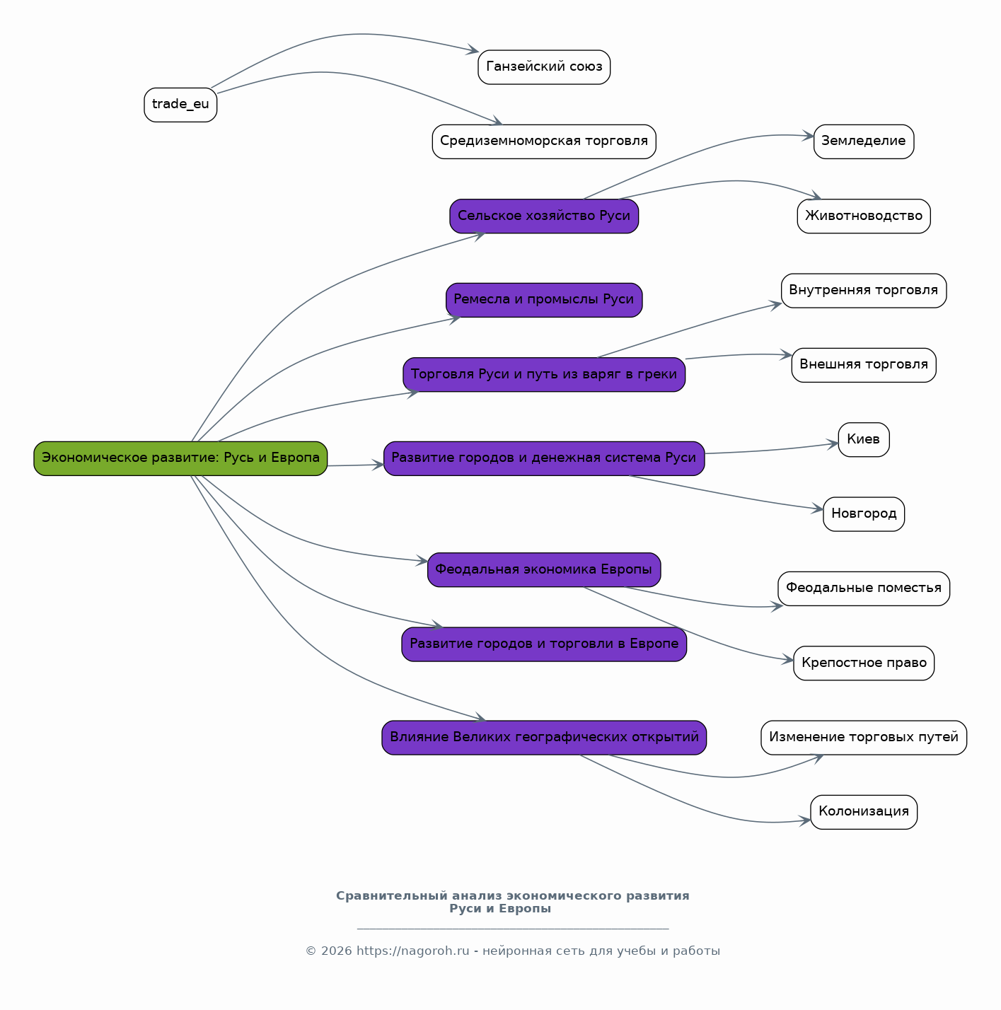
Экономическое развитие: Русь и Европа

Содержимое раздела

Рассмотрение экономической базы Древней Руси, включая сельское хозяйство, ремесла и торговлю, а также роль торговых путей, таких как путь из варяг в греки. Анализ развития городов и денежной системы. Сравнение с экономической системой Западной Европы, включая феодальную экономику, развитие городов и торговли. Особое внимание будет уделено влиянию Великих географических открытий на экономику Европы и их последствиям для Руси.

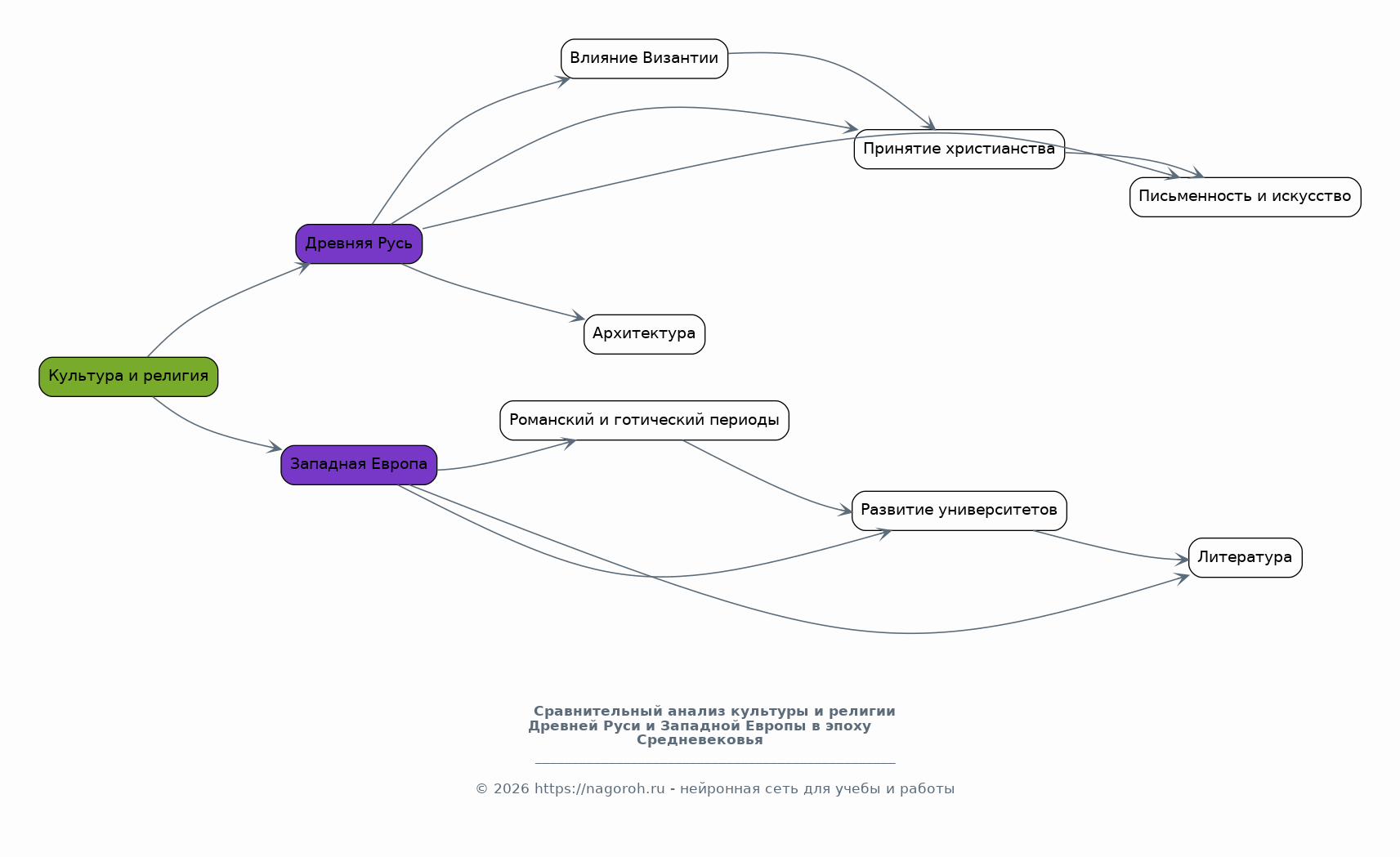
Культура и религия

Содержимое раздела

Анализ особенностей культуры и религии Древней Руси, включая влияние византийской культуры и принятие христианства. Рассмотрение развития письменности, архитектуры и искусства. Сопоставление с культурным развитием Западной Европы, включая романский и готический периоды, развитие университетов и литературы. Особое внимание будет уделено различиям в религиозных традициях и их влиянию на общественную жизнь. Будет рассмотрено влияние культуры на повседневную жизнь

Заключение

Содержимое раздела

Подведение итогов исследования, обобщая основные различия и сходства между Древней Русью и Западной Европой в средние века. Оценка влияния различных факторов на историческое развитие каждого региона. Определение значимости этих различий для понимания дальнейшего развития этих цивилизаций. Краткий обзор перспектив дальнейшего изучения данной темы и её актуальности в современном мире. Оценка вклада Древней Руси и Западной Европы в мировую историю.

Список литературы

Содержимое раздела

Список использованных источников и литературы, включая научные статьи, монографии и другие публикации, использованные в докладе. Перечисление авторов и названий работ, а также издательских данных. Систематизация списка литературы в соответствии с общепринятыми научными стандартами. Указание источников, цитаты из которых были использованы в тексте, а также список прочих материалов и ресурсов, которые использовались при написании доклада.

Получи Такой Доклад

До 90% уникальность
Готовый файл Word
Оформление по ГОСТ
Список источников по ГОСТ
Таблицы и схемы
Презентация

Создать Доклад на любую тему за 5 минут

Создать

#6144416