Нейросеть

Сравнительный анализ понятий 'Система', 'Комплекс' и 'Совокупность' в контексте теории и практики (Доклад)

Нейросеть для создания доклада Гарантия уникальности Строго по ГОСТу Высочайшее качество Поддержка 24/7

Данный доклад посвящен детальному сравнительному анализу трех ключевых понятий: 'система', 'комплекс' и 'совокупность'. Мы рассмотрим их определения, основные характеристики и области применения, выявляя сходства и различия. Особое внимание будет уделено разграничению этих понятий, демонстрируя, как они используются в различных дисциплинах, от технических наук до социальных. Цель исследования – сформировать четкое понимание различий между этими терминами, что крайне важно для эффективного анализа и моделирования различных явлений.

Идея:

Основная идея заключается в систематизации знаний о понятиях 'система', 'комплекс' и 'совокупность', обеспечивая ясность в их использовании. Это позволит избежать путаницы в терминологии и повысит качество научных исследований.

Актуальность:

Актуальность исследования обусловлена широким использованием данных терминов в современной научной литературе и практической деятельности. Некорректное понимание и применение этих понятий может привести к неточным выводам и ошибкам в принятии решений. Поэтому, данный доклад направлен на устранение неоднозначностей и повышение точности в использовании этих терминов.

Оглавление:

Введение

Определение и основные характеристики понятия 'Система'

Определение и основные характеристики понятия 'Комплекс'

Определение и основные характеристики понятия 'Совокупность'

Сравнительный анализ: 'Система', 'Комплекс' и 'Совокупность'

Применение понятий в различных областях

Проблемы и перспективы использования понятий

Заключение

Список литературы

Наименование образовательного учреждения

Доклад

на тему

Сравнительный анализ понятий 'Система', 'Комплекс' и 'Совокупность' в контексте теории и практики

Выполнил: ФИО

Руководитель: ФИО

Содержание

  • Введение 1
  • Определение и основные характеристики понятия 'Система' 2
  • Определение и основные характеристики понятия 'Комплекс' 3
  • Определение и основные характеристики понятия 'Совокупность' 4
  • Сравнительный анализ: 'Система', 'Комплекс' и 'Совокупность' 5
  • Применение понятий в различных областях 6
  • Проблемы и перспективы использования понятий 7
  • Заключение 8
  • Список литературы 9

Введение

Содержимое раздела

Вводная часть доклада, устанавливающая контекст и цели исследования. Здесь будет представлена актуальность темы, обоснование выбора данных понятий и обозначены основные вопросы, которые будут рассматриваться. Данная глава служит для ознакомления слушателей с общей структурой доклада и мотивацией к изучению предложенного материала. Также обсуждается методология исследования и источники данных, использованные для анализа. Введение призвано создать у слушателей представление о значимости темы.

Определение и основные характеристики понятия 'Система'

Содержимое раздела

В этом разделе будет представлено детальное определение понятия 'система', с акцентом на его ключевые признаки и свойства. Будут рассмотрены различные типы систем, их классификация и примеры из разных областей. Особое внимание уделяется структурным элементам систем, их взаимосвязям и влиянию на общую функциональность. Мы рассмотрим принципы системного анализа и его значимость в современной науке и практике. Также будут рассмотрены подходы к моделированию и исследованию систем.

Определение и основные характеристики понятия 'Комплекс'

Содержимое раздела

В данном разделе будет проведено определение понятия 'комплекс', его отличительные черты и области применения. Мы рассмотрим структурирование и организацию комплексов, а также их взаимодействие с окружающей средой. Анализ будет сфокусирован на примерах комплексов в различных предметных областях, таких как техника, экономика и биология. Особое внимание будет уделено различиям между комплексами и другими понятиями, такими как системы и совокупности. Также будет рассмотрена роль комплексного подхода в решении сложных задач.

Определение и основные характеристики понятия 'Совокупность'

Содержимое раздела

Раздел посвящен определению и характеристикам понятия 'совокупность', включая его структуру и типичные примеры. Будут рассмотрены различные типы совокупностей и их особенности, а также принципы их анализа. Особое внимание будет уделено отличиям совокупностей от систем и комплексов, с акцентом на отсутствие выраженной внутренней взаимосвязи элементов. Мы исследуем применение понятия совокупности в статистике, математике и других областях науки. Также будет проанализировано, как совокупности формируются и изменяются во времени.

Сравнительный анализ: 'Система', 'Комплекс' и 'Совокупность'

Содержимое раздела

Этот раздел представляет собой сравнительный анализ трех ключевых понятий: 'система', 'комплекс' и 'совокупность'. Будут выделены их сходства и различия по различным параметрам, таким как структура, взаимосвязи между элементами, цели и области применения. Анализ будет подкреплен примерами из разных областей науки и практики. Акцент будет сделан на четком разграничении этих понятий, что поможет избежать путаницы в терминологии и повысит эффективность анализа. Будут представлены таблицы и схемы для наглядного сравнения.

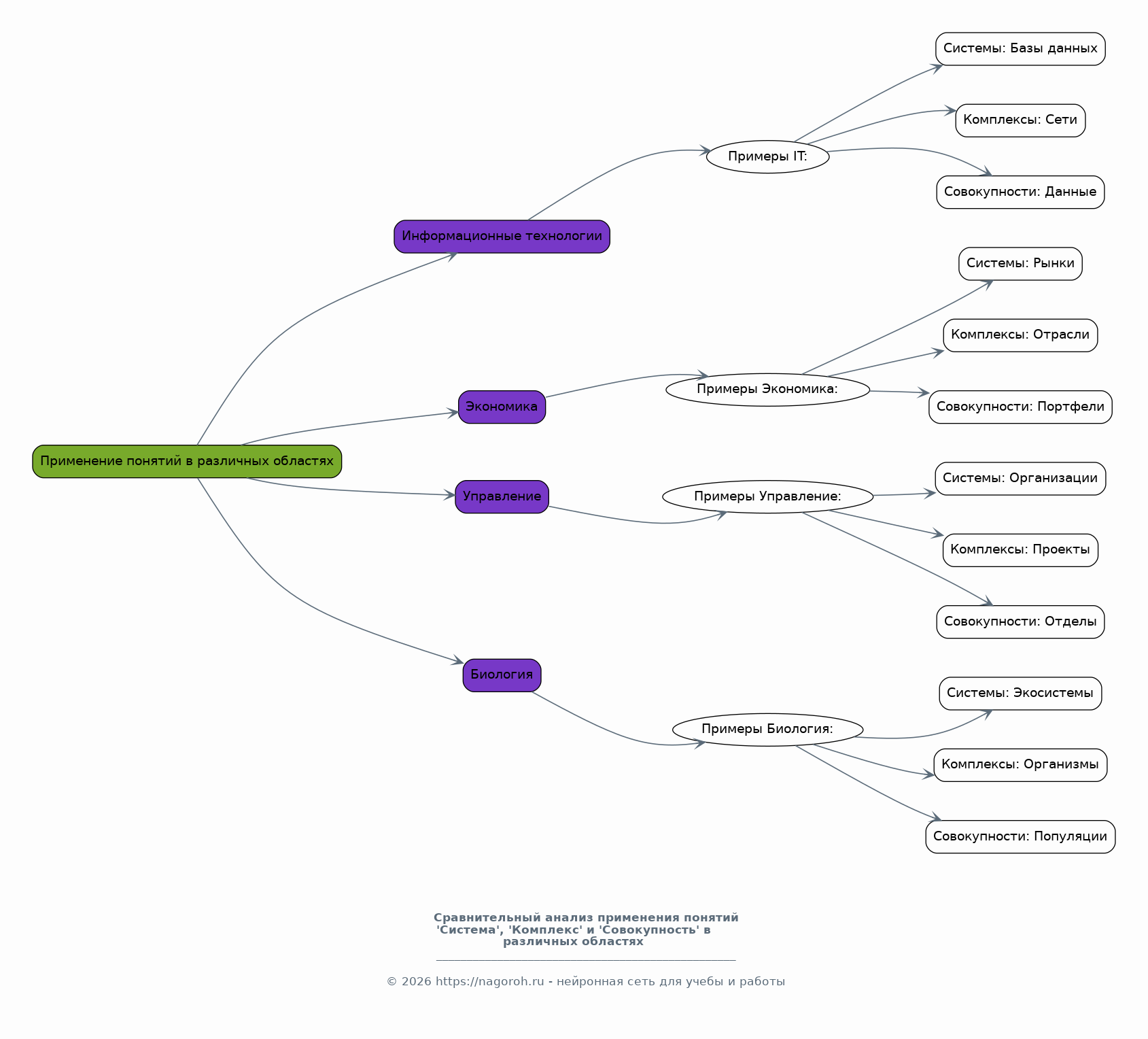
Применение понятий в различных областях

Содержимое раздела

В этом разделе будет рассмотрено практическое применение понятий 'система', 'комплекс' и 'совокупность' в различных областях, таких как информационные технологии, экономика, управление и биология. Будут приведены конкретные примеры, демонстрирующие, как эти понятия используются для решения задач и моделирования процессов в разных сферах. Особое внимание будет уделено взаимосвязи между теоретическими знаниями и практическим применением. Также будет проанализировано, как эти понятия помогают в анализе и оптимизации сложных процессов.

Проблемы и перспективы использования понятий

Содержимое раздела

Раздел посвящен обсуждению проблем, связанных с использованием понятий 'система', 'комплекс' и 'совокупность', и перспектив их развития. Будут рассмотрены существующие противоречия в определении и применении этих понятий. Анализ будет направлен на выявление областей, требующих дальнейших исследований и уточнений. Обсуждаются новые подходы, методы и инструменты, которые могут повысить эффективность использования этих понятий в будущем. Также будет рассмотрено, как развиваются эти понятия в современном научном контексте.

Заключение

Содержимое раздела

В заключении будут подведены итоги исследования, обобщены основные выводы и подчеркнута значимость проведенного анализа. Будет представлено краткое резюме по каждому из рассмотренных понятий и их взаимному сравнению. Подчеркивается важность четкого понимания различий между 'системой', 'комплексом' и 'совокупностью' для успешной работы в различных областях. Также будут предложены рекомендации для дальнейших исследований и практического применения полученных знаний.

Список литературы

Содержимое раздела

В данном разделе представлен список использованной литературы, включающий научные статьи, монографии и другие источники, на которые были сделаны ссылки в докладе. Список будет оформлен в соответствии с требованиями к цитированию научных работ. Каждый элемент списка будет содержать полную информацию об источнике: автор, название, издательство, год издания и другие необходимые данные. Список литературы служит для подтверждения достоверности информации и позволяет читателям обратиться к оригинальным источникам.

Получи Такой Доклад

До 90% уникальность
Готовый файл Word
Оформление по ГОСТ
Список источников по ГОСТ
Таблицы и схемы
Презентация

Создать Доклад на любую тему за 5 минут

Создать

#6116196