Нейросеть

Сравнительный анализ религиозных постов: Великий пост в христианстве и Рамадан в исламе (Доклад)

Нейросеть для создания доклада Гарантия уникальности Строго по ГОСТу Высочайшее качество Поддержка 24/7

Данный доклад представляет собой детальный сравнительный анализ двух важнейших религиозных постов: Великого поста в христианстве и Рамадана в исламе. Исследование охватывает исторические, теологические, культурные и социальные аспекты этих постов, выявляя сходства и различия в их практике, целях и влиянии на верующих. Особое внимание уделяется анализу ритуалов, ограничений в пище и питье, духовных практик и социального взаимодействия во время постов. Цель доклада - предоставить комплексное понимание этих двух ключевых религиозных традиций.

Идея:

Изучить и сравнить религиозные посты, такие как Великий пост и Рамадан, для лучшего понимания их значения в разных культурах. Раскрыть общие черты и различия в практике и значении этих постов для верующих.

Актуальность:

Актуальность исследования обусловлена ростом интереса к религиозным традициям и межкультурному диалогу в современном мире. Сравнительный анализ позволяет лучше понять многообразие религиозных практик и способствует формированию толерантности и уважения к различным культурам и конфессиям.

Оглавление:

Введение

Исторический контекст и происхождение Великого поста

Исторический контекст и происхождение Рамадана

Сравнительный анализ религиозных практик и ритуалов

Теологические аспекты и духовное значение

Социальные и культурные аспекты

Влияние постов на здоровье и образ жизни

Заключение

Список литературы

Наименование образовательного учреждения

Доклад

на тему

Сравнительный анализ религиозных постов: Великий пост в христианстве и Рамадан в исламе

Выполнил: ФИО

Руководитель: ФИО

Содержание

  • Введение 1
  • Исторический контекст и происхождение Великого поста 2
  • Исторический контекст и происхождение Рамадана 3
  • Сравнительный анализ религиозных практик и ритуалов 4
  • Теологические аспекты и духовное значение 5
  • Социальные и культурные аспекты 6
  • Влияние постов на здоровье и образ жизни 7
  • Заключение 8
  • Список литературы 9

Введение

Содержимое раздела

Введение в тему исследования, представляющее собой краткий обзор Великого поста в христианстве и Рамадана в исламе. Описываются основные цели исследования, его актуальность и значимость для понимания межрелигиозного взаимодействия и культурного обмена. Также, в данном разделе будут обозначены основные вопросы, на которые будет дан ответ в ходе исследования, и структура доклада, чтобы читатели могли ориентироваться в содержании. Будут представлены исходные данные и обоснование выбора темы.

Исторический контекст и происхождение Великого поста

Содержимое раздела

Рассмотрение исторических корней Великого поста в христианстве, его развития и изменений на протяжении веков. Анализируется влияние различных исторических событий и течений на формирование традиций и обрядов поста. Описываются основные этапы Великого поста, его связь с Пасхой и значение духовного очищения и подготовки к празднику Воскресения Христова. В этом разделе мы рассмотрим различные точки зрения на формирование и развитие поста, что позволит получить полное представление о его истоках.

Исторический контекст и происхождение Рамадана

Содержимое раздела

Изучение истории и возникновения Рамадана в исламе, его связи с Кораном и жизнью пророка Мухаммеда. Анализ эволюции Рамадана, его особенностей в разные исторические периоды и в различных исламских культурах. Определение главных аспектов поста, таких как воздержание от еды, питья и других мирских дел в течение светового дня. Мы также обсудим значение Рамадана как времени духовного очищения, самоанализа и укрепления связи с Аллахом, для максимального понимания культурных аспектов.

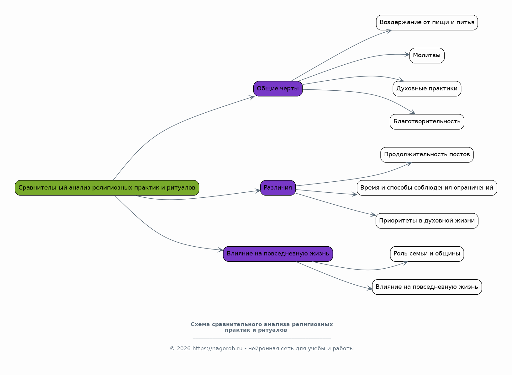
Сравнительный анализ религиозных практик и ритуалов

Содержимое раздела

Детальное сравнение религиозных практик и ритуалов, связанных с Великим постом и Рамаданом. Анализ общих черт, таких как воздержание от пищи и питья, молитвы, духовные практики и благотворительность. Выявление различий в продолжительности постов, времени и способах соблюдения ограничений, а также в приоритетах и акцентах в духовной жизни. Изучение роли семьи и общины в соблюдении постов, а также влияния постов на повседневную жизнь верующих, что послужит основой для дальнейшего исследования.

Теологические аспекты и духовное значение

Содержимое раздела

Исследование теологических аспектов Великого поста и Рамадана, включая их духовное значение и цели. Анализ связи постов с покаянием, прощением, духовным очищением и самосовершенствованием. Рассмотрение роли постов в укреплении веры, развитии смирения, сострадания и близости к Богу. Изучение различных интерпретаций и подходов к соблюдению постов в разных религиозных традициях. Данный анализ позволит сформировать системное представление о духовной составляющей постов.

Социальные и культурные аспекты

Содержимое раздела

Анализ социальных и культурных аспектов поста, включая его влияние на общественную жизнь, семейные отношения, традиции и праздники. Рассмотрение роли постов в формировании идентичности, укреплении общинных связей и распространении ценностей. Изучение традиций, обычаев и праздничных мероприятий, связанных с Великим постом и Рамаданом. Оценка влияния постов на культурное разнообразие и межкультурный диалог, что поможет понять роль поста в современном мире.

Влияние постов на здоровье и образ жизни

Содержимое раздела

Изучение влияния Великого поста и Рамадана на здоровье и образ жизни верующих. Анализ физиологических эффектов воздержания от пищи и питья, а также изменений в пищевых привычках и режиме питания. Рассмотрение влияния постов на психологическое состояние, эмоциональное благополучие и духовное здоровье. Оценка пользы и рисков, связанных с соблюдением постов, а также рекомендации по безопасному и осознанному участию в религиозных практиках. Данный раздел даст полное представление о влиянии поста на здоровье.

Заключение

Содержимое раздела

Подведение итогов сравнительного анализа Великого поста и Рамадана, обобщение основных выводов исследования. Подчеркивание общих черт и различий в практике, целях и влиянии этих постов. Оценка значимости религиозных постов для верующих, их роли в формировании духовности, укреплении идентичности и межкультурном диалоге. Определение перспектив дальнейших исследований в области религиозных традиций и практики, а также влияния религиозных постов на жизнь общества. Заключение позволит дать оценку проделанной работе.

Список литературы

Содержимое раздела

Список использованной литературы, включающий научные статьи, монографии, религиозные тексты и другие источники. Оформление списка в соответствии с принятыми стандартами цитирования. Включение в список только тех источников, которые были использованы при написании доклада. Данный раздел отражает базу исследования и использованные источники информации.

Получи Такой Доклад

До 90% уникальность
Готовый файл Word
Оформление по ГОСТ
Список источников по ГОСТ
Таблицы и схемы
Презентация

Создать Доклад на любую тему за 5 минут

Создать

#5530256