Нейросеть

Сравнительный анализ современных моделей социальной политики: тенденции и перспективы (Доклад)

Нейросеть для создания доклада Гарантия уникальности Строго по ГОСТу Высочайшее качество Поддержка 24/7

Данный доклад посвящен сравнительному анализу современных моделей социальной политики, применяемых в различных странах мира. Исследование охватывает либеральные, консервативные, социал-демократические и другие модели, выделяя их ключевые характеристики, сильные и слабые стороны. Особое внимание уделяется влиянию глобализации и технологического прогресса на трансформацию систем социальной защиты населения. Целью работы является выявление общих тенденций и определение перспектив развития социальной политики в условиях современных вызовов и угроз, а также определение возможности адаптации успешных практик в различных национальных контекстах.

Идея:

Главная идея доклада заключается в демонстрации разнообразия подходов к решению социальных проблем в современном мире и необходимости гибкого реагирования на изменяющиеся социально-экономические условия. Анализ позволит выявить наиболее эффективные инструменты социальной политики для достижения устойчивого развития и повышения благосостояния населения.

Актуальность:

Исследование социальной политики приобретает особую актуальность в связи с ростом социального неравенства, старением населения и усилением конкуренции на рынке труда. Понимание механизмов функционирования различных моделей социальной политики необходимо для разработки эффективных стратегий социальной защиты и обеспечения социальной стабильности в условиях глобальных перемен.

Оглавление:

Введение

Теоретические основы сравнительного анализа социальной политики

Либеральная модель социальной политики

Консервативная модель социальной политики

Социал-демократическая модель социальной политики

Другие модели социальной политики: особенные случаи

Заключение

Список литературы

Наименование образовательного учреждения

Доклад

на тему

Сравнительный анализ современных моделей социальной политики: тенденции и перспективы

Выполнил: ФИО

Руководитель: ФИО

Содержание

  • Введение 1
  • Теоретические основы сравнительного анализа социальной политики 2
  • Либеральная модель социальной политики 3
  • Консервативная модель социальной политики 4
  • Социал-демократическая модель социальной политики 5
  • Другие модели социальной политики: особенные случаи 6
  • Заключение 7
  • Список литературы 8

Введение

Содержимое раздела

В данном разделе будет представлено обоснование выбора темы исследования, её актуальность и теоретическую значимость. Обозначены основные цели и задачи доклада, а также методологические подходы, использованные при проведении анализа. Будет проведено краткое рассмотрение истории развития социальной политики и формирования современных моделей. В заключение введения будет представлен обзор структуры доклада и обозначены основные направления исследования.

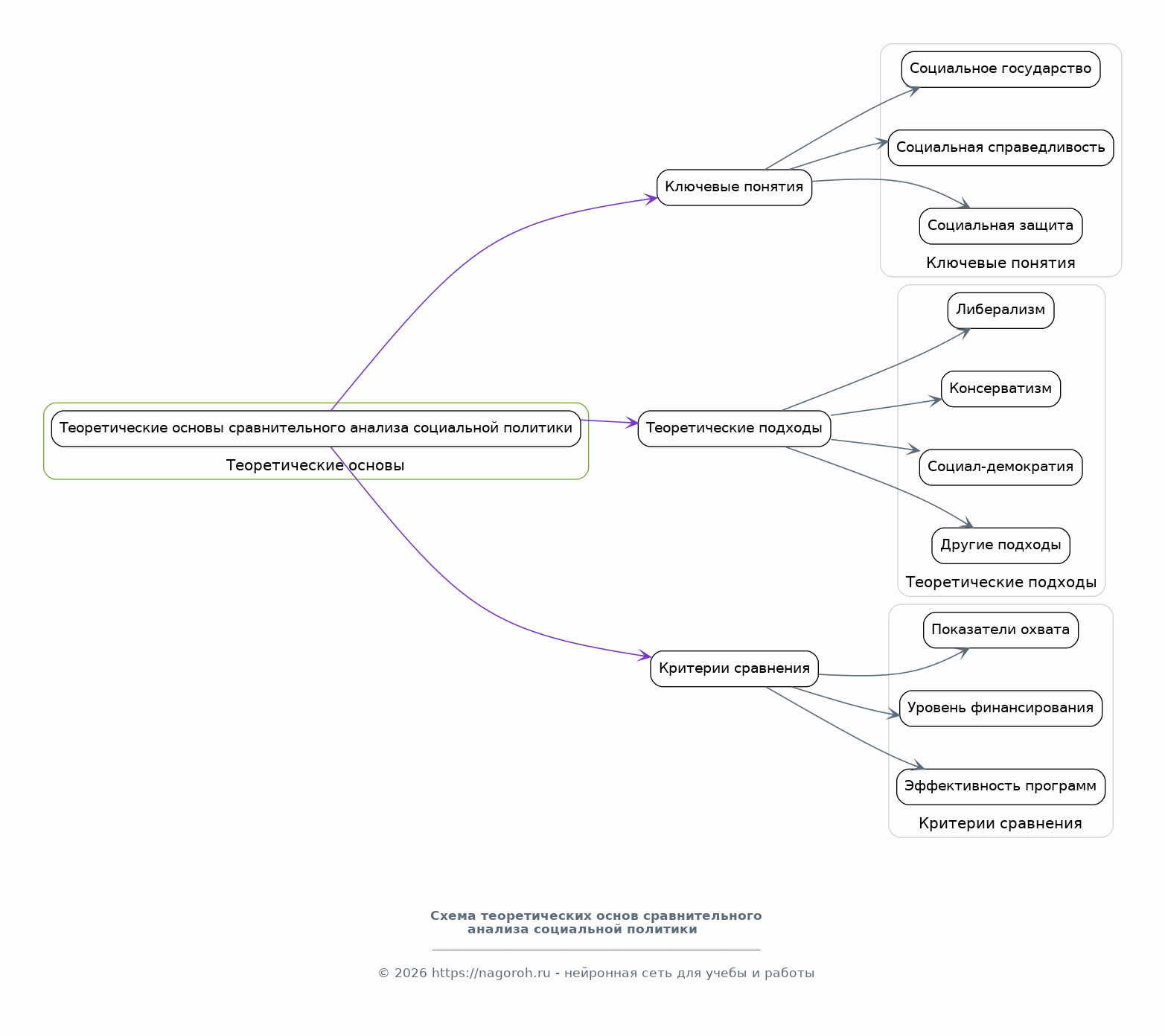
Теоретические основы сравнительного анализа социальной политики

Содержимое раздела

Этот пункт посвящен теоретическим основам сравнительного анализа, необходимым для понимания особенностей различных моделей социальной политики. Рассмотрены ключевые понятия и понятия, используемые в исследовании, такие как социальное государство, социальная справедливость, социальная защита и т.д. Будут проанализированы основные теоретические подходы к изучению социальной политики, включая либерализм, консерватизм, социал-демократию и другие. В заключение раздела будет представлены критерии, используемые для сравнения различных моделей социальной политики.

Либеральная модель социальной политики

Содержимое раздела

В данном разделе будет подробно рассмотрена либеральная модель социальной политики, её основные принципы и характеристики. Будут проанализированы особенности организации систем социальной защиты в странах, придерживающихся либеральной модели, с акцентом на роль рынка и частной инициативы. Исследуется влияние либеральной модели на уровень социального неравенства и доступность социальных услуг. Будут рассмотрены примеры успешных и неудачных практик реализации либеральной модели социальной политики.

Консервативная модель социальной политики

Содержимое раздела

В этом пункте будет детально изучена консервативная модель социальной политики, её ключевые черты и принципы. Проанализированы особенности консервативных систем социальной защиты, в которых важную роль играют семья, церковь и другие традиционные институты. Оценить влияние консервативной модели на сохранение социальной стабильности и традиционных ценностей. Будут представлены примеры стран, реализующих консервативную модель социальной политики, и проанализированы результаты их деятельности.

Социал-демократическая модель социальной политики

Содержимое раздела

В данном разделе будет подробно рассмотрена социал-демократическая модель социальной политики, её основные принципы, такие как солидарность, всеобщность и активное участие государства. Проанализированы особенности социальных систем в странах с социал-демократической моделью, где государство играет ключевую роль в обеспечении социальной защиты и социального равенства. Оценить влияние этой модели на уровень жизни и социальное благополучие населения. Будут представлены примеры скандинавских стран, как наиболее ярких представителей социал-демократической модели.

Другие модели социальной политики: особенные случаи

Содержимое раздела

В этом пункте будут рассмотрены другие модели социальной политики, которые не попадают в рамки классических категорий, такие как восточноазиатская модель, развивающиеся модели и др. Проанализированы уникальные особенности и специфические черты каждого из этих подходов к социальной защите. Оценить эффективность и устойчивость этих моделей в контексте их национальных и культурных особенностей. Будут представлены примеры стран, реализующих эти модели, и проанализированы их результаты.

Заключение

Содержимое раздела

В заключительном разделе будут подведены итоги проведенного сравнительного анализа современных моделей социальной политики. Сформулированы основные выводы и обобщения, касающиеся преимуществ и недостатков каждой из рассмотренных моделей. Определены основные тенденции и перспективы развития социальной политики в современном мире. Будут представлены рекомендации по совершенствованию системы социальной защиты населения.

Список литературы

Содержимое раздела

В этом разделе будет представлен полный список использованных источников, включая научные статьи, монографии, статистические данные и нормативно-правовые акты. Список литературы оформлен в соответствии с общепринятыми стандартами. Каждый источник будет сопровождаться краткой аннотацией, отражающей его содержание и значение для данного исследования. Будет использовано не менее 20 источников.

Получи Такой Доклад

До 90% уникальность
Готовый файл Word
Оформление по ГОСТ
Список источников по ГОСТ
Таблицы и схемы
Презентация

Создать Доклад на любую тему за 5 минут

Создать

#5475677