Нейросеть

Становление и перспективы системы валютного регулирования в Российской Федерации до 2025 года: анализ, тренды и вызовы (Доклад)

Нейросеть для создания доклада Гарантия уникальности Строго по ГОСТу Высочайшее качество Поддержка 24/7

Данный доклад посвящён комплексному анализу эволюции системы валютного регулирования в России, охватывая период до 2025 года. Исследование фокусируется на ключевых этапах формирования нормативно-правовой базы, её влиянии на экономическую деятельность и инструменты валютного контроля. Особое внимание уделяется оценке текущего состояния, выявлению сильных и слабых сторон, а также прогнозированию будущих трендов и вызовов, стоящих перед российским валютным регулированием в условиях глобальной нестабильности. В докладе будут рассмотрены основные регуляторные инициативы, их воздействие на финансовые рынки, внешнюю торговлю и инвестиционный климат страны.

Идея:

Цель данного доклада - предоставить всесторонний обзор развития системы валютного регулирования в России, выявив ключевые факторы, влияющие на её эффективность и устойчивость. Акцент будет сделан на анализе проблем и перспектив, а также на выработке рекомендаций по совершенствованию валютной политики для обеспечения экономической стабильности и роста.

Актуальность:

Актуальность исследования обусловлена необходимостью адаптации системы валютного регулирования к современным экономическим реалиям и вызовам. В условиях изменяющейся геополитической обстановки и неопределенности на мировых рынках, эффективное валютное регулирование играет ключевую роль в обеспечении финансовой стабильности и стимулировании экономического развития России.

Оглавление:

Введение

Исторический обзор и эволюция валютного регулирования в России (1990-2010 гг.)

Современное состояние системы валютного регулирования: анализ нормативно-правовой базы

Инструменты валютного контроля и их применение на практике

Влияние валютного регулирования на экономическую деятельность: оценка воздействия на финансовые рынки, внешнюю торговлю и инвестиции

Тренды и перспективы развития системы валютного регулирования до 2025 года

Рекомендации по совершенствованию валютного регулирования

Список литературы

Наименование образовательного учреждения

Доклад

на тему

Становление и перспективы системы валютного регулирования в Российской Федерации до 2025 года: анализ, тренды и вызовы

Выполнил: ФИО

Руководитель: ФИО

Содержание

  • Введение 1
  • Исторический обзор и эволюция валютного регулирования в России (1990-2010 гг.) 2
  • Современное состояние системы валютного регулирования: анализ нормативно-правовой базы 3
  • Инструменты валютного контроля и их применение на практике 4
  • Влияние валютного регулирования на экономическую деятельность: оценка воздействия на финансовые рынки, внешнюю торговлю и инвестиции 5
  • Тренды и перспективы развития системы валютного регулирования до 2025 года 6
  • Рекомендации по совершенствованию валютного регулирования 7
  • Список литературы 8

Введение

Содержимое раздела

В данном разделе будет представлен общий обзор темы исследования, обоснована её актуальность и значимость для российской экономики. Будут определены цели и задачи работы, а также сформулирована исследовательская проблема и её основные аспекты. Кроме того, будут обозначены методологические подходы, использованные при проведении исследования, и кратко описана структура доклада, обеспечивая четкое понимание его содержания и логики изложения материала для полного понимания процессов, происходящих в валютной системе России. Это позволит читателю лучше ориентироваться в последующих главах и понимать взаимосвязь между ними.

Исторический обзор и эволюция валютного регулирования в России (1990-2010 гг.)

Содержимое раздела

В этом разделе будет представлен подробный анализ исторического развития валютного регулирования в России, начиная с 1990-х годов и до 2010 года. Будут рассмотрены ключевые этапы формирования законодательной базы, основные принципы валютного контроля и регуляторные инструменты, применявшиеся в разные периоды. Особое внимание будет уделено влиянию экономических кризисов, реформ и других значимых событий на эволюцию валютной политики. Анализ позволит выявить закономерности и тенденции, сформировавшие современную систему валютного регулирования в России, а также понять предпосылки для её дальнейшего развития и изменений.

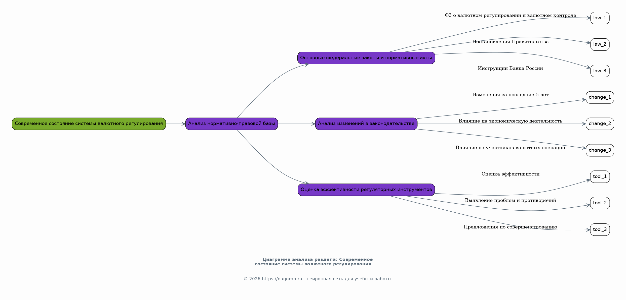
Современное состояние системы валютного регулирования: анализ нормативно-правовой базы

Содержимое раздела

В данном разделе будет проведён детальный анализ текущей нормативно-правовой базы валютного регулирования в России. Будут рассмотрены основные федеральные законы, постановления правительства, инструкции Банка России и другие нормативные акты, определяющие принципы и механизмы валютного контроля. Особое внимание будет уделено изменениям, внесённым в законодательство за последние годы, их влиянию на экономическую деятельность и участников валютных операций. Будет предпринята попытка оценить эффективность текущих регуляторных инструментов, выявить проблемы и противоречия в нормативной базе, а также предложить возможные пути её совершенствования.

Инструменты валютного контроля и их применение на практике

Содержимое раздела

Раздел будет посвящён детальному рассмотрению инструментов валютного контроля, применяемых в России, а также анализу их практического применения. Будут рассмотрены методы и процедуры контроля за валютными операциями, используемые Банком России и другими уполномоченными органами. Особое внимание будет уделено механизмам предотвращения нарушений валютного законодательства и борьбе с незаконным выводом капитала. Будут проанализированы статистические данные, примеры из практики и кейсы, иллюстрирующие эффективность применяемых инструментов. В результате будет представлена комплексная картина работы системы валютного контроля в России.

Влияние валютного регулирования на экономическую деятельность: оценка воздействия на финансовые рынки, внешнюю торговлю и инвестиции

Содержимое раздела

В данном разделе будет проведен анализ влияния валютного регулирования на различные аспекты экономической деятельности в России. Будет рассмотрено, как валютное регулирование воздействует на функционирование финансовых рынков, включая рынки валюты, капитала и производных финансовых инструментов. Особое внимание будет уделено его влиянию на объемы и структуру внешней торговли, а также на инвестиционный климат страны и приток иностранных инвестиций. Будут проанализированы конкретные примеры и статистические данные, позволяющие оценить эффективность используемых инструментов валютного регулирования. Цель - выявить позитивные и негативные последствия проводимой политики.

Тренды и перспективы развития системы валютного регулирования до 2025 года

Содержимое раздела

В данном разделе будут рассмотрены текущие тренды и перспективы развития системы валютного регулирования в России до 2025 года. Будут проанализированы возможные изменения в законодательстве, направления развития регуляторной политики и новые вызовы, стоящие перед валютным контролем. Особое внимание будет уделено влиянию глобальных экономических тенденций, геополитических факторов и технологических инноваций на систему валютного регулирования. Будут предложены прогнозы и сценарии развития, а также рассмотрены возможные риски и возможности для совершенствования валютного регулирования в будущем, с учетом текущей экономической обстановки.

Рекомендации по совершенствованию валютного регулирования

Содержимое раздела

В этом разделе будут представлены конкретные рекомендации по совершенствованию системы валютного регулирования в России. На основе проведенного анализа будут предложены меры по улучшению нормативно-правовой базы, повышению эффективности инструментов валютного контроля и снижению рисков. Рекомендации будут направлены на обеспечение финансовой стабильности, стимулирование экономической активности и повышение инвестиционной привлекательности. Особое внимание будет уделено вопросам адаптации системы к современным вызовам и задачам, стоящим перед российской экономикой. При разработке рекомендаций будут учтены интересы бизнеса, государства и общества в целом.

Список литературы

Содержимое раздела

В данном разделе будет представлен список использованной литературы, включающий публикации, нормативные акты, аналитические обзоры и другие материалы, послужившие основой для написания доклада. Список будет составлен в соответствии с требованиями к оформлению научных работ, с указанием всех необходимых данных о каждом источнике. Это позволит читателям ознакомиться с использованными материалами и получить более глубокое представление о теме исследования. В списке будут представлены как российские, так и зарубежные источники, что обеспечит всесторонний охват исследуемой проблематики.

Получи Такой Доклад

До 90% уникальность
Готовый файл Word
Оформление по ГОСТ
Список источников по ГОСТ
Таблицы и схемы
Презентация

Создать Доклад на любую тему за 5 минут

Создать

#5472822