Нейросеть

Становление и развитие бережливого производства на ПАО «Газпром»: анализ, перспективы и рекомендации (Доклад)

Нейросеть для создания доклада Гарантия уникальности Строго по ГОСТу Высочайшее качество Поддержка 24/7

Данный доклад посвящен исследованию эволюции и внедрения принципов бережливого производства в рамках ПАО «Газпром». Проанализированы ключевые этапы, методы и инструменты, применяемые компанией для оптимизации производственных процессов и повышения эффективности. Особое внимание уделено анализу достигнутых результатов, выявлению проблем и перспектив дальнейшего развития lean-подхода в деятельности «Газпрома». В заключение представлены рекомендации по повышению эффективности внедрения бережливого производства.

Идея:

Цель доклада – выявить основные факторы, влияющие на успешное внедрение бережливого производства в крупной корпорации, такой как «Газпром». Предлагается рассмотреть возможности адаптации lean-методологии к специфике газовой отрасли и предложить практические рекомендации.

Актуальность:

Актуальность исследования обусловлена необходимостью повышения операционной эффективности и конкурентоспособности ПАО «Газпром» в условиях меняющейся рыночной конъюнктуры. Внедрение принципов бережливого производства рассматривается как один из ключевых инструментов достижения этих целей, способствующий снижению издержек и повышению производительности.

Оглавление:

Введение

Теоретические основы бережливого производства

Анализ текущего состояния бережливого производства в ПАО «Газпром»

Методология внедрения бережливого производства на ПАО «Газпром»

Инструменты и технологии бережливого производства, применяемые в ПАО «Газпром»

Оценка экономической эффективности внедрения бережливого производства

Перспективы развития бережливого производства на ПАО «Газпром»

Список литературы

Наименование образовательного учреждения

Доклад

на тему

Становление и развитие бережливого производства на ПАО «Газпром»: анализ, перспективы и рекомендации

Выполнил: ФИО

Руководитель: ФИО

Содержание

  • Введение 1
  • Теоретические основы бережливого производства 2
  • Анализ текущего состояния бережливого производства в ПАО «Газпром» 3
  • Методология внедрения бережливого производства на ПАО «Газпром» 4
  • Инструменты и технологии бережливого производства, применяемые в ПАО «Газпром» 5
  • Оценка экономической эффективности внедрения бережливого производства 6
  • Перспективы развития бережливого производства на ПАО «Газпром» 7
  • Список литературы 8

Введение

Содержимое раздела

В данном разделе представлено обоснование актуальности темы исследования, связанной с внедрением бережливого производства в ПАО «Газпром». Определены цели и задачи исследования, сформулирована научная новизна и практическая значимость работы. Описана структура доклада, его основные разделы и методология исследования. Подчеркивается важность анализа опыта «Газпрома» для дальнейшего развития lean-подхода в нефтегазовой отрасли.

Теоретические основы бережливого производства

Содержимое раздела

В данном разделе рассматриваются базовые принципы и концепции бережливого производства, такие как устранение потерь (MUDA), система 5S, канбан, TPM и другие. Анализируется эволюция lean-подхода, его основные этапы развития и области применения. Описываются ключевые инструменты и методы, используемые для оптимизации производственных процессов и повышения эффективности. Особое внимание уделяется адаптации lean-философии к специфике различных отраслей промышленности.

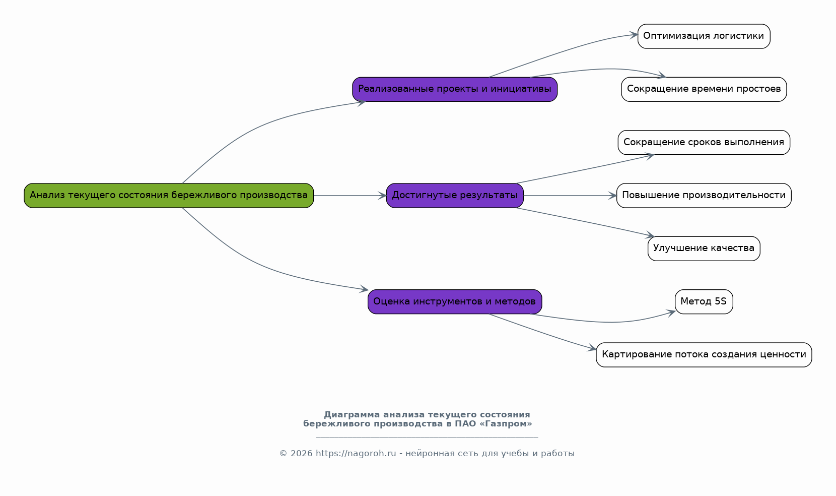
Анализ текущего состояния бережливого производства в ПАО «Газпром»

Содержимое раздела

В этом разделе проводится анализ текущей практики внедрения принципов бережливого производства в ПАО «Газпром». Рассматриваются конкретные проекты и инициативы, реализованные компанией в области оптимизации процессов и снижения издержек. Анализируются достигнутые результаты, такие как сокращение времени выполнения операций, повышение производительности и улучшение качества продукции. Оценивается эффективность используемых инструментов и методов lean-подхода.

Методология внедрения бережливого производства на ПАО «Газпром»

Содержимое раздела

В данном разделе рассматривается методология внедрения lean на ПАО «Газпром», включая этапы планирования, реализации и контроля. Анализируются методы оценки эффективности внедрения и ключевые показатели (KPI). Рассматриваются вопросы обучения персонала и вовлечения сотрудников в процесс изменений. Оцениваются риски и проблемы, возникающие в процессе внедрения бережливого производства, и предлагаются способы их преодоления.

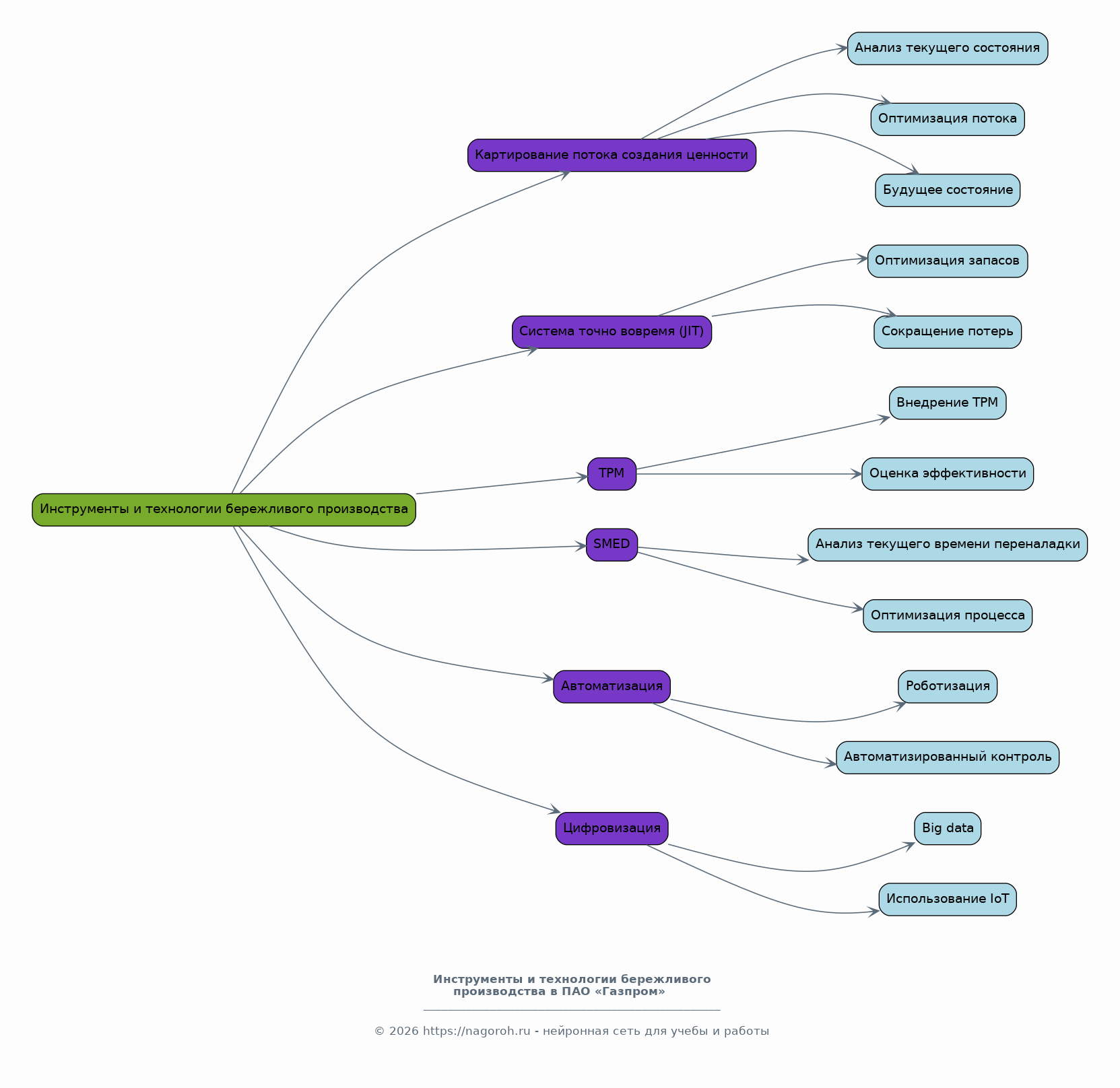
Инструменты и технологии бережливого производства, применяемые в ПАО «Газпром»

Содержимое раздела

В данном разделе рассматриваются конкретные инструменты и технологии бережливого производства, применяемые в ПАО «Газпром». Анализируются примеры использования таких инструментов, как картирование потока создания ценности, система точно вовремя (JIT), TPM, SMED. Оценивается эффективность применения данных инструментов в различных подразделениях компании. Рассматриваются возможности использования новых технологий, таких как автоматизация и цифровизация, для повышения эффективности lean-инициатив.

Оценка экономической эффективности внедрения бережливого производства

Содержимое раздела

В данном разделе проводится анализ экономической эффективности внедрения бережливого производства в ПАО «Газпром». Оцениваются затраты на реализацию lean-проектов и полученные финансовые результаты, такие как снижение издержек, повышение прибыли и рост производительности. Рассматриваются методы расчета экономической эффективности и ключевые показатели (KPI). Анализируется влияние бережливого производства на конкурентоспособность компании.

Перспективы развития бережливого производства на ПАО «Газпром»

Содержимое раздела

В данном разделе рассматриваются перспективы дальнейшего развития бережливого производства на ПАО «Газпром». Анализируются возможности расширения lean-практик на новые процессы и подразделения компании. Предлагаются рекомендации по повышению эффективности внедрения бережливого производства, включая совершенствование методологии, обучение персонала и использование новых технологий. Оцениваются основные вызовы и риски, связанные с дальнейшим развитием lean-подхода.

Список литературы

Содержимое раздела

В данном разделе представлен список использованной литературы, включая научные статьи, монографии, отчеты и другие источники. Соблюдены требования к оформлению списка литературы в соответствии с ГОСТом. Список включает в себя основные российские и зарубежные публикации по теме бережливого производства и его применению в нефтегазовой отрасли. Каждый элемент списка содержит полную библиографическую информацию.

Получи Такой Доклад

До 90% уникальность
Готовый файл Word
Оформление по ГОСТ
Список источников по ГОСТ
Таблицы и схемы
Презентация

Создать Доклад на любую тему за 5 минут

Создать

#5533982