Нейросеть

Становление Российской Империи как Мировой Державы в XVIII Веке: Исторический Анализ и Глобальные Последствия (Доклад)

Нейросеть для создания доклада Гарантия уникальности Строго по ГОСТу Высочайшее качество Поддержка 24/7

Данный доклад посвящен ключевому периоду истории России, когда она трансформировалась в одну из ведущих мировых держав. В рамках исследования анализируются политические, экономические и социальные изменения, произошедшие в России в XVIII веке, включая реформы Петра I и Екатерины II. Особое внимание уделяется влиянию этих преобразований на внутреннее развитие страны, а также на ее внешнюю политику и взаимоотношения с другими государствами. Представленный анализ позволяет понять долгосрочные последствия этого периода для России и ее роли в мировой истории.

Идея:

Доклад стремится представить комплексный взгляд на процесс становления России как мировой державы, выявляя ключевые факторы и процессы, способствовавшие этому. Он направлен на демонстрацию взаимосвязи между внутренней политикой и внешней экспансией, а также на оценку влияния этого периода на современное состояние России.

Актуальность:

Изучение истории становления России как мировой державы имеет высокую актуальность в современном мире, поскольку позволяет лучше понять истоки российской государственности и ее внешнеполитические приоритеты. Анализ данного периода способствует формированию более глубокого понимания геополитических процессов и помогает оценить долгосрочные последствия исторических решений для настоящего и будущего.

Оглавление:

Введение

Политическая трансформация: Реформы Петра I и их влияние

Экономическое развитие и социальные изменения в эпоху дворцовых переворотов

Внешняя политика и экспансия Российской империи

Эпоха Екатерины II: Просвещенный абсолютизм и его последствия

Влияние на культуру и идентичность

Последствия для России и мира: Оценка долгосрочного влияния

Заключение

Список литературы

Наименование образовательного учреждения

Доклад

на тему

Становление Российской Империи как Мировой Державы в XVIII Веке: Исторический Анализ и Глобальные Последствия

Выполнил: ФИО

Руководитель: ФИО

Содержание

  • Введение 1
  • Политическая трансформация: Реформы Петра I и их влияние 2
  • Экономическое развитие и социальные изменения в эпоху дворцовых переворотов 3
  • Внешняя политика и экспансия Российской империи 4
  • Эпоха Екатерины II: Просвещенный абсолютизм и его последствия 5
  • Влияние на культуру и идентичность 6
  • Последствия для России и мира: Оценка долгосрочного влияния 7
  • Заключение 8
  • Список литературы 9

Введение

Содержимое раздела

Вводная часть доклада, определяющая основные цели и задачи исследования. Введение предоставляет краткий обзор исторического контекста XVIII века, характеризующегося значительными изменениями в мировой политике и развитии государств-империй. Рассматриваются предпосылки и мотивации исследования, подчеркивается его актуальность для понимания современной роли России в мире, а также описывается методология, используемая при анализе исторических данных и документов. Обозначаются ключевые вопросы, которые будут рассмотрены в докладе, и структура дальнейшего изложения.

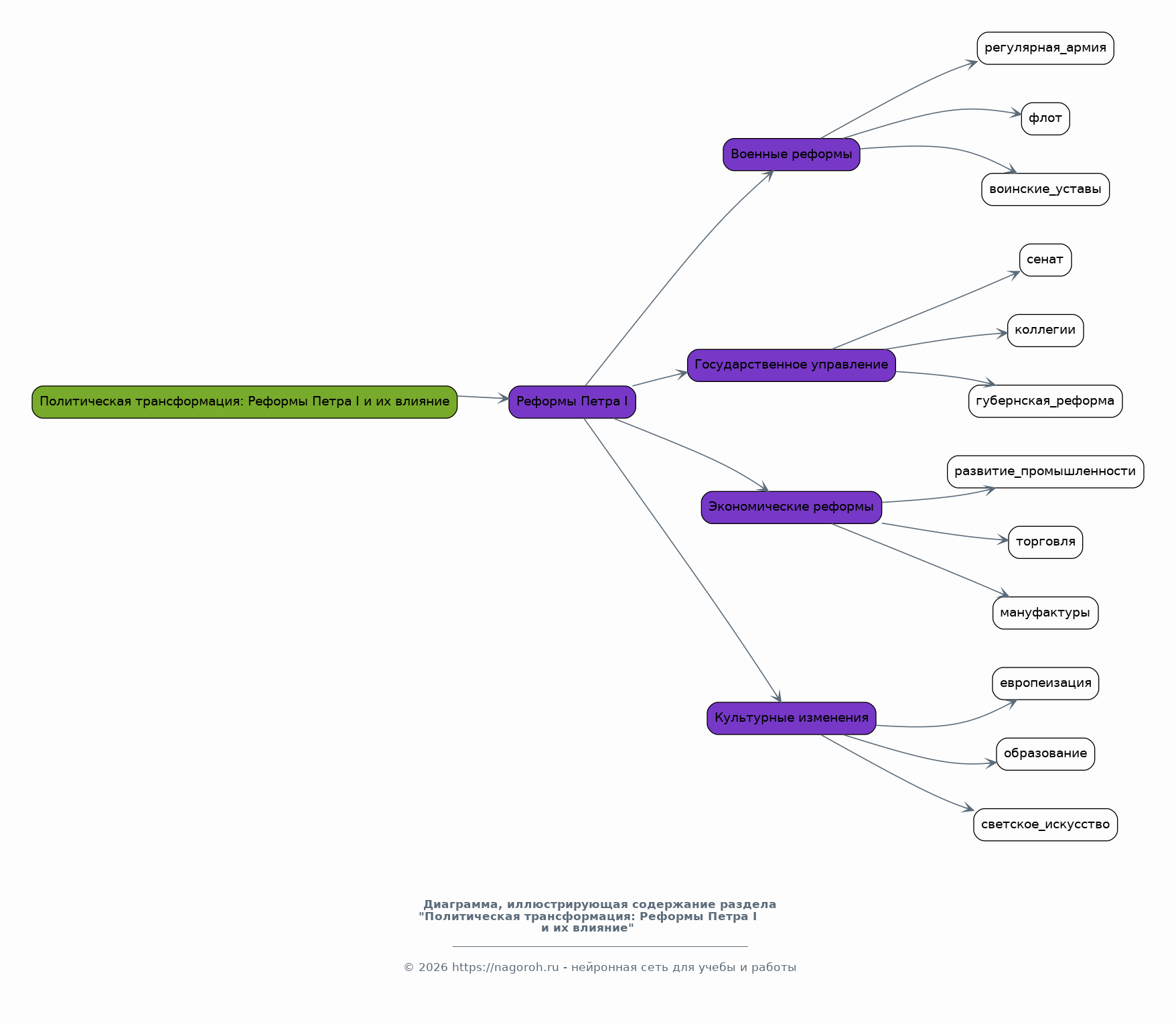
Политическая трансформация: Реформы Петра I и их влияние

Содержимое раздела

Этот раздел посвящен анализу реформ Петра I как ключевого фактора, определившего направление развития России в XVIII веке. Детально рассматриваются основные преобразования в военной сфере, государственном управлении, экономике и культуре, а также их прямые и косвенные последствия. В докладе проводится оценка влияния реформ на укрепление центральной власти, модернизацию армии и флота, развитие промышленности и торговли, рассматриваются изменения в социальной структуре и культурном облике России, произошедшие под влиянием западных идей и институтов, что дало толчок для дальнейших преобразований.

Экономическое развитие и социальные изменения в эпоху дворцовых переворотов

Содержимое раздела

Анализируется экономическое развитие России в период дворцовых переворотов после смерти Петра I. Исследуются факторы, влиявшие на рост экономики, включая развитие торговли, промышленности и сельского хозяйства. Особое внимание уделяется социальным изменениям, таким как усиление крепостного права и формирование новых социальных слоев, включая дворянство и купечество. Рассматривается влияние дворцовых переворотов на политику и экономическое развитие, а также анализируются последствия этих процессов для различных слоев населения, что показывает сложный и противоречивый характер экономического роста.

Внешняя политика и экспансия Российской империи

Содержимое раздела

Этот раздел посвящен исследованию внешней политики России в XVIII веке, включая ее территориальную экспансию и участие в европейских конфликтах. Анализируются основные направления внешней политики, такие как борьба за выход к морю (Балтийскому и Черному) и влияние на этот процесс различных факторов. Оценивается роль России в Семилетней войне и других значительных европейских конфликтах, включая их влияние на международную систему и внешнюю политику России. Освещаются особенности дипломатии и заключаемых договоров, а также их долгосрочные последствия.

Эпоха Екатерины II: Просвещенный абсолютизм и его последствия

Содержимое раздела

В данном разделе рассматривается правление Екатерины II, период «просвещенного абсолютизма» и его влияние на развитие России. Анализируются реформы, проведенные Екатериной II в различных сферах – от законодательства и управления до образования и культуры. Исследуется политика «просвещенного абсолютизма», её противоречивый характер и влияние на социальную структуру. Оцениваются долгосрочные последствия правления Екатерины II для России, включая укрепление самодержавия, расширение границ и рост влияния страны на международной арене.

Влияние на культуру и идентичность

Содержимое раздела

Этот раздел посвящен анализу влияния эпохи XVIII века на формирование русской культуры и национальной идентичности. Исследуются процессы модернизации культуры, просвещения и развития науки, произошедшие в этот период. Анализируется влияние европейских идей и ценностей на русскую культуру, а также процесс их адаптации и интеграции. Рассматривается формирование новых форм искусства, литературы и архитектуры, а также их отражение в формировании самосознания нации, что в дальнейшем повлияло на культурные процессы.

Последствия для России и мира: Оценка долгосрочного влияния

Содержимое раздела

Раздел посвящен обобщению и оценке долгосрочных последствий становления России как мировой державы в XVIII веке. Анализируются изменения во внутренней политике, экономике и социальной структуре России, произошедшие в результате реформ и внешней экспансии. Оценивается влияние этих событий на формирование Российской империи, а также на ее взаимодействие с другими странами и народами. Подводятся итоги, касающиеся роли России в мировой истории, ее вклада в развитие европейской и мировой цивилизации, а также современных вызовов и перспектив.

Заключение

Содержимое раздела

Заключительная часть доклада, подводящая итоги проведенного исследования и формулирующая основные выводы. Обобщаются ключевые тезисы и результаты, представленные в предыдущих разделах, подчеркивается значимость XVIII века в истории России. Оценивается влияние этого периода на формирование российской государственности, культуры и внешней политики. Определяется место России в мировой истории, а также указываются перспективы дальнейших исследований в данной области. Указывается на значимость изучения этого периода для понимания текущей ситуации.

Список литературы

Содержимое раздела

Данный раздел содержит полный перечень использованной литературы, включая книги, статьи, архивные материалы и другие источники, использованные при написании доклада. Информация о каждом источнике представлена в соответствии с принятыми академическими стандартами цитирования. Библиография организована таким образом, чтобы обеспечить удобный доступ к необходимым материалам для любого заинтересованного читателя. Представленный список литературы отражает тщательное исследование и является основой для дальнейших исследований, а также для проверки достоверности информации.

Получи Такой Доклад

До 90% уникальность
Готовый файл Word
Оформление по ГОСТ
Список источников по ГОСТ
Таблицы и схемы
Презентация

Создать Доклад на любую тему за 5 минут

Создать

#5475087