Нейросеть

Статистический анализ террористических актов в Российской Федерации: Динамика, факторы и последствия (2019-2024) (Доклад)

Нейросеть для создания доклада Гарантия уникальности Строго по ГОСТу Высочайшее качество Поддержка 24/7

Данный доклад представляет собой комплексное исследование, посвященное анализу террористической деятельности на территории Российской Федерации в период с 2019 по 2024 год. В работе будут рассмотрены основные тенденции, выявлены ключевые факторы, влияющие на возникновение и развитие терроризма, а также проанализированы последствия террористических актов для общества и государства. Особое внимание уделяется статистической обработке данных о террористических инцидентах, включая типы атак, географическое распределение и жертвы, а также изменению этого распределения по годам и регионам. В заключении будут предложены рекомендации по совершенствованию профилактических мер и стратегий борьбы с терроризмом.

Идея:

Основная идея доклада заключается в систематизации данных о террористических актах в России за последние пять лет для выявления закономерностей и разработки мер противодействия. Это позволит получить более глубокое понимание проблемы терроризма, а также предоставить практические рекомендации для органов государственной власти и специалистов в области безопасности.

Актуальность:

Актуальность данного исследования обусловлена необходимостью анализа динамики террористической угрозы в России и разработки эффективных стратегий противодействия. Изучение факторов, способствующих терроризму, и оценка его последствий являются ключевыми задачами для обеспечения национальной безопасности и защиты граждан.

Оглавление:

Введение

Методология исследования и источники данных

Динамика террористической активности в России (2019-2024)

Факторы, влияющие на террористическую деятельность

Типология террористических актов и их цели

Последствия террористических актов

Профилактика терроризма и меры противодействия

Заключение

Список литературы

Наименование образовательного учреждения

Доклад

на тему

Статистический анализ террористических актов в Российской Федерации: Динамика, факторы и последствия (2019-2024)

Выполнил: ФИО

Руководитель: ФИО

Содержание

  • Введение 1
  • Методология исследования и источники данных 2
  • Динамика террористической активности в России (2019-2024) 3
  • Факторы, влияющие на террористическую деятельность 4
  • Типология террористических актов и их цели 5
  • Последствия террористических актов 6
  • Профилактика терроризма и меры противодействия 7
  • Заключение 8
  • Список литературы 9

Введение

Содержимое раздела

В разделе "Введение" будет представлен общий обзор проблемы терроризма в современном мире и ее специфики в Российской Федерации. Будут определены цели и задачи исследования, обоснована актуальность темы и обозначены методологические подходы, используемые в работе. Также будет представлен краткий обзор источников данных, которые использовались для анализа, таких как открытые базы данных, отчеты государственных органов и научные публикации. Введение служит для ориентации читателя в теме, определения основных понятий и подготовки к восприятию ключевых результатов исследования.

Методология исследования и источники данных

Содержимое раздела

Этот раздел посвящен описанию методологии, применявшейся в исследовании, включая методы сбора и анализа данных. Будут подробно описаны используемые статистические методы, критерии отбора данных и процесс их обработки. Также будет представлен перечень основных источников информации, таких как официальные статистические данные, открытые ресурсы, публикации в СМИ и аналитические отчеты. Важно отметить ограничения данных, влияющие на результаты исследования, и проанализировать их влияние на выводы, сформулированные в работе.

Динамика террористической активности в России (2019-2024)

Содержимое раздела

В данном разделе будет проведен анализ динамики террористических актов на территории Российской Федерации за период с 2019 по 2024 год. Будут рассмотрены изменения в количестве и типах атак, а также в географическом распределении террористической активности. Представлены данные о жертвах и экономических потерях, связанных с террористическими инцидентами. Анализ включит в себя выявление общих тенденций и определение наиболее уязвимых регионов, а также анализ изменения этих тенденций по годам и месяцам и их привязка к внешним и внутренним социально-политическим факторам.

Факторы, влияющие на террористическую деятельность

Содержимое раздела

Этот раздел посвящен изучению факторов, способствующих возникновению и развитию терроризма в России. Будут рассмотрены социально-экономические, политические, религиозные и идеологические факторы. Анализ включает в себя определение взаимосвязей между различными факторами и уровнем террористической активности, а также оценку влияния внешней среды. Будут рассмотрены и проанализированы конкретные примеры, иллюстрирующие влияние каждого фактора на рост или снижение террористической угрозы. Важно будет выделить основные группы риска и предложить меры профилактики.

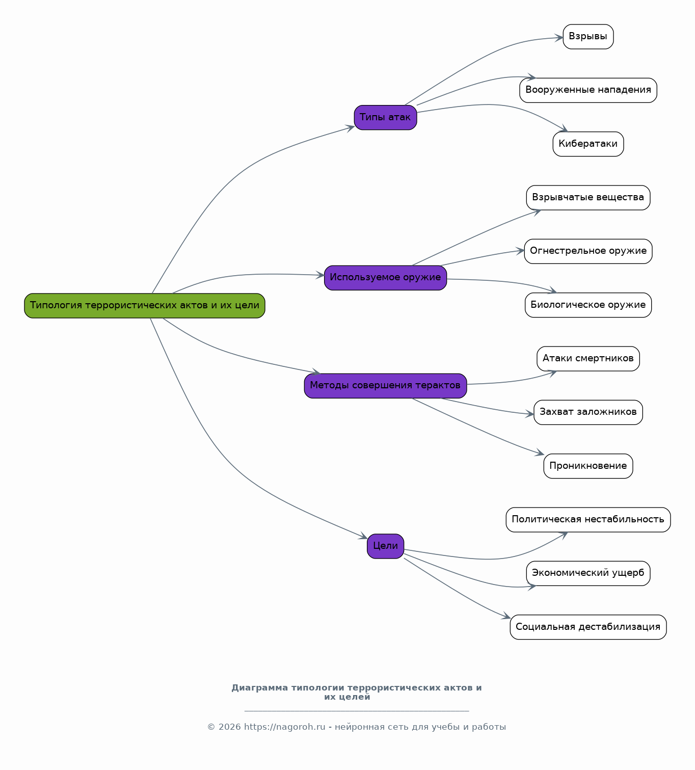
Типология террористических актов и их цели

Содержимое раздела

В данном разделе будет проведена классификация террористических актов, произошедших в России, по различным критериям. Будут рассмотрены типы атак, используемое оружие, методы совершения терактов и их цели. Анализ включит в себя определение основных мотивов террористов и их стратегий. Особое внимание будет уделено идентификации ключевых объектов террористических атак и потенциальным целям, а также изучению связей между различными группами. Важно также учитывать эволюцию тактики террористов в анализируемый период.

Последствия террористических актов

Содержимое раздела

В этом разделе рассматриваются последствия террористических актов для общества и государства. Будут проанализированы социальные, экономические и политические последствия терроризма. Особое внимание будет уделено влиянию терроризма на уровень безопасности, психологическое состояние населения и отношение к государственным институтам. Будут рассмотрены примеры реакций общества на теракты, а также меры, принятые для устранения последствий. Важно также проанализировать долгосрочные последствия терактов для развития регионов и страны в целом.

Профилактика терроризма и меры противодействия

Содержимое раздела

В данном разделе будут проанализированы существующие меры профилактики терроризма и стратегии противодействия террористической деятельности в России. Будут рассмотрены государственные программы, законодательные акты и международное сотрудничество в сфере борьбы с терроризмом. Анализ включает в себя оценку эффективности различных мер и выявление слабых мест. Предложения по улучшению деятельности в данной сфере. В ходе анализа будет проведена оценка эффективности работы силовых структур, а также рассмотрены меры, направленные на предотвращение радикализации.

Заключение

Содержимое раздела

В заключении будут подведены итоги исследования и сформулированы основные выводы, полученные в ходе анализа. Будут обобщены данные о динамике террористической активности, факторах, влияющих на нее, и последствиях террористических актов. Будут представлены рекомендации по совершенствованию профилактических мер и стратегий борьбы с терроризмом, основанные на результатах исследования. Будут отмечены перспективы дальнейших исследований в данной области. В заключении будет дана общая оценка текущей ситуации с терроризмом в России и прогноз на будущее.

Список литературы

Содержимое раздела

В разделе "Список литературы" будут представлены все использованные источники информации, включая научные статьи, монографии, законодательные акты, отчеты государственных органов и другие материалы. Список будет составлен в соответствии с требованиями к оформлению научной работы. Будут указаны полные библиографические данные каждого источника, включая авторов, названия, издательства, год издания и страницы. Список литературы будет упорядочен в алфавитном порядке или в соответствии с требованиями выбранного стиля цитирования. Наличие полного и актуального списка литературы является важным элементом для подтверждения достоверности исследования.

Получи Такой Доклад

До 90% уникальность
Готовый файл Word
Оформление по ГОСТ
Список источников по ГОСТ
Таблицы и схемы
Презентация

Создать Доклад на любую тему за 5 минут

Создать

#6094844