Нейросеть

Стили речи в русском языке: обзор, классификация и особенности применения (Доклад)

Нейросеть для создания доклада Гарантия уникальности Строго по ГОСТу Высочайшее качество Поддержка 24/7

Данный доклад посвящен всестороннему исследованию стилей речи в русском языке, их характеристикам и функциям. В работе будут рассмотрены основные стили речи, такие как разговорный, научный, официально-деловой, публицистический и художественный. Представлен анализ специфики каждого стиля, включая лексические, грамматические и стилистические особенности. Будут проанализированы примеры использования стилей в различных контекстах, что позволит лучше понять их применение в коммуникации.

Идея:

Цель данного исследования - предоставить систематизированный обзор стилей речи в русском языке, выделив их основные черты и различия. Работа направлена на обобщение знаний о стилях речи, что позволит слушателям лучше понимать и использовать их в различных сферах жизни.

Актуальность:

Изучение стилей речи имеет первостепенное значение для эффективной коммуникации и понимания русской культуры. Владение навыками распознавания и использования различных стилей речи способствует грамотному общению и позволяет успешно решать коммуникативные задачи в различных сферах деятельности.

Оглавление:

Введение

Разговорный стиль речи

Научный стиль речи

Официально-деловой стиль речи

Публицистический стиль речи

Художественный стиль речи

Сопоставительный анализ стилей речи

Заключение

Список литературы

Наименование образовательного учреждения

Доклад

на тему

Стили речи в русском языке: обзор, классификация и особенности применения

Выполнил: ФИО

Руководитель: ФИО

Содержание

  • Введение 1
  • Разговорный стиль речи 2
  • Научный стиль речи 3
  • Официально-деловой стиль речи 4
  • Публицистический стиль речи 5
  • Художественный стиль речи 6
  • Сопоставительный анализ стилей речи 7
  • Заключение 8
  • Список литературы 9

Введение

Содержимое раздела

В этом разделе будет представлен общий обзор стилей речи в русском языке и обоснована их значимость в контексте различных коммуникативных ситуаций. Будут определены основные цели и задачи исследования, а также очерчен круг рассматриваемых вопросов. Представлена краткая историческая справка о развитии учения о стилях речи, будут обозначены основные теоретические подходы к их классификации. Введение также подчеркнет важность данной работы для улучшения коммуникативных навыков и повышения общей языковой культуры.

Разговорный стиль речи

Содержимое раздела

Этот раздел посвящен детальному анализу разговорного стиля речи, его характерным особенностям и сферам использования. Будут рассмотрены фонетические, лексические и грамматические черты, присущие данному стилю, а также особенности его функционирования в устной речи. Проанализированы примеры диалогов и монологов, демонстрирующие специфику разговорного стиля. Рассмотрены факторы, влияющие на выбор данного стиля в процессе коммуникации, такие как неофициальная обстановка, личные взаимоотношения и повседневные темы общения.

Научный стиль речи

Содержимое раздела

В этом разделе будет представлен подробный анализ научного стиля речи, его особенностей и функций. Будут рассмотрены лексические, морфологические и синтаксические особенности данного стиля, такие как использование терминологии, сложных предложений и безличных конструкций. Проанализированы примеры научных текстов, демонстрирующие специфику этого стиля. Будут рассмотрены жанры научного стиля, включая статьи, диссертации и доклады, и их роль в научных исследованиях и публикациях.

Официально-деловой стиль речи

Содержимое раздела

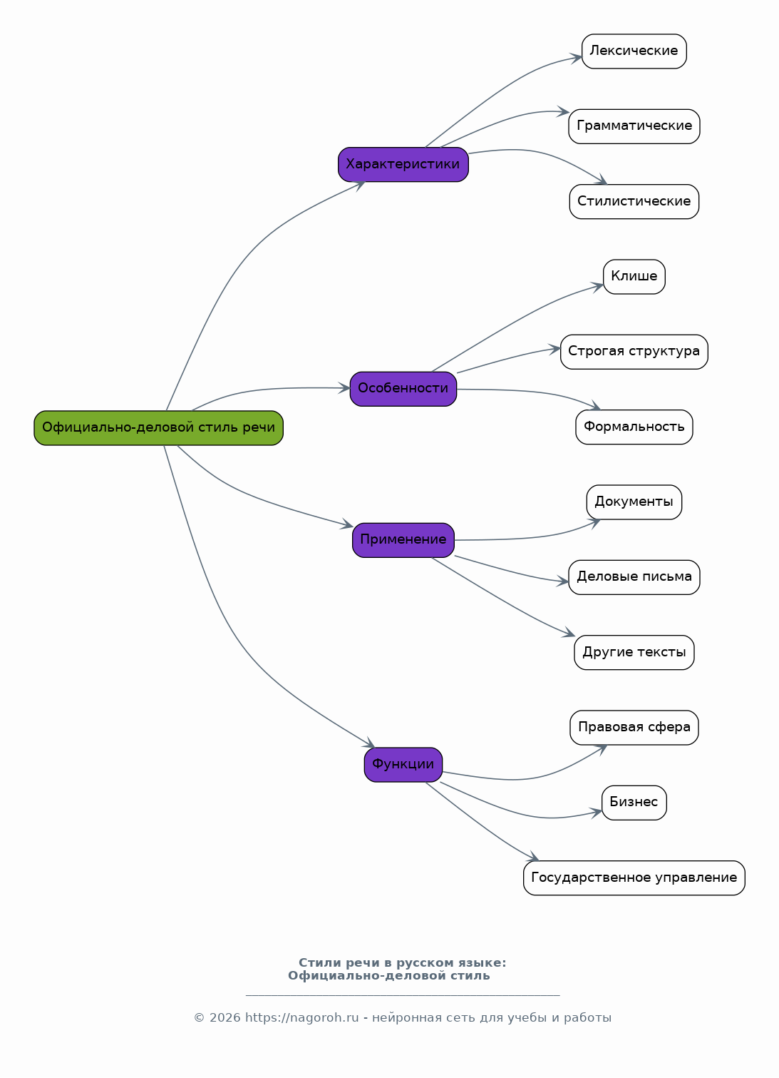
Данный раздел посвящен изучению официально-делового стиля речи, его характеристикам и применению в различных сферах. Будут рассмотрены лексические, грамматические и стилистические особенности, присущие данному стилю, такие как использование клише, строгая структура и формальность. Проанализированы примеры документов, деловых писем и других текстов, демонстрирующие специфику этого стиля. Рассмотрены функции официально-делового стиля, его роль в правовой сфере, бизнесе и государственном управлении.

Публицистический стиль речи

Содержимое раздела

Этот раздел посвящен анализу публицистического стиля речи, его характерным чертам и сферам применения в средствах массовой информации. Будут рассмотрены лексические, грамматические и стилистические особенности данного стиля, а также его функции. Проанализированы примеры статей, репортажей и других публикаций, демонстрирующие специфику публицистического стиля. Рассмотрены средства выражения оценочности, эмоциональности и убедительности в публицистических текстах, а также влияние этого стиля на общественное мнение.

Художественный стиль речи

Содержимое раздела

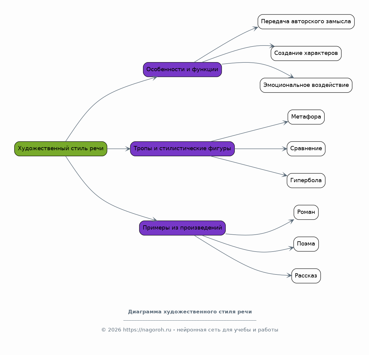
В этом разделе будет представлен обзор художественного стиля речи, его особенностей и функций в литературе. Будут рассмотрены тропы и стилистические фигуры, а также их роль в создании образности и выразительности. Проанализированы примеры из художественных произведений различных жанров, демонстрирующие специфику этого стиля. Рассмотрены функции художественного стиля, его роль в передаче авторского замысла, создании характеров и эмоциональном воздействии на читателя.

Сопоставительный анализ стилей речи

Содержимое раздела

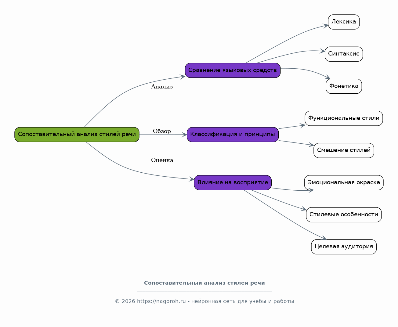
В этом разделе будет проведен сравнительный анализ различных стилей речи, рассмотренных в предыдущих разделах, с целью выявления их сходств и различий. Будет проанализировано употребление различных языковых средств в каждом стиле, а также их влияние на восприятие текста. Будут рассмотрены основные принципы классификации стилей речи и предложены примеры смешения стилей. В конце будут сделаны выводы о взаимосвязи стилей речи и их функциях в коммуникативном процессе.

Заключение

Содержимое раздела

В заключении будут подведены итоги исследования, обобщены основные выводы и результаты анализа стилей речи. Будет подчеркнута важность изучения стилей речи для эффективной коммуникации и понимания русской культуры. Будут сформулированы рекомендации по практическому применению полученных знаний. Также будут обозначены перспективы дальнейшего изучения стилей речи и направления для будущих исследований в данной области.

Список литературы

Содержимое раздела

В этом разделе представлен список использованной литературы, включающий в себя основные теоретические работы, учебники и статьи, которые были использованы в процессе исследования. Список составлен в соответствии с требованиями к оформлению библиографических ссылок. Он включает в себя как русскоязычные, так и зарубежные источники. Список литературы предоставляет возможность глубже изучить тему. Полный список использованной литературы является доказательством научной обоснованности работы.

Получи Такой Доклад

До 90% уникальность
Готовый файл Word
Оформление по ГОСТ
Список источников по ГОСТ
Таблицы и схемы
Презентация

Создать Доклад на любую тему за 5 минут

Создать

#5532522