Нейросеть

Столкновение цивилизаций: Анализ концепции С. Хантингтона в контексте современного мира (Доклад)

Нейросеть для создания доклада Гарантия уникальности Строго по ГОСТу Высочайшее качество Поддержка 24/7

Данный доклад исследует основополагающую теорию столкновения цивилизаций, предложенную Сэмюэлем Хантингтоном, критически оценивая её применимость к современным геополитическим реалиям. Работа сосредоточится на анализе ключевых положений Хантингтона, рассматривая его аргументы о культурных различиях как основных источниках конфликтов в XXI веке. Будут проанализированы примеры столкновений и сотрудничества между цивилизациями, чтобы продемонстрировать сложность и многогранность современных международных отношений. В конечном итоге, будет дана оценка сильным и слабым сторонам концепции Хантингтона с учетом меняющейся глобальной динамики.

Идея:

Основная идея доклада заключается в критическом анализе теории столкновения цивилизаций и ее актуальности в современном мире. Мы стремимся определить, насколько предложенная Хантингтоном модель объясняет текущие международные конфликты и тенденции.

Актуальность:

Актуальность исследования обусловлена продолжающимися геополитическими изменениями и ростом культурного многообразия в мире. Анализ концепции Хантингтона позволяет лучше понять динамику международных отношений и вызовы, с которыми сталкивается человечество в XXI веке.

Оглавление:

Введение

Основные положения теории столкновения цивилизаций

Критика и альтернативные подходы к анализу международных отношений

Анализ современных конфликтов и их соответствие теории Хантингтона

Влияние глобализации и информационных технологий на межцивилизационные отношения

Перспективы сотрудничества между цивилизациями

Оценка теории Хантингтона в свете современных вызовов

Заключение

Список литературы

Наименование образовательного учреждения

Доклад

на тему

Столкновение цивилизаций: Анализ концепции С. Хантингтона в контексте современного мира

Выполнил: ФИО

Руководитель: ФИО

Содержание

  • Введение 1
  • Основные положения теории столкновения цивилизаций 2
  • Критика и альтернативные подходы к анализу международных отношений 3
  • Анализ современных конфликтов и их соответствие теории Хантингтона 4
  • Влияние глобализации и информационных технологий на межцивилизационные отношения 5
  • Перспективы сотрудничества между цивилизациями 6
  • Оценка теории Хантингтона в свете современных вызовов 7
  • Заключение 8
  • Список литературы 9

Введение

Содержимое раздела

Вводная часть доклада фокусируется на представлении темы исследования и обосновании ее актуальности в контексте современных глобальных отношений. Здесь будет представлена краткая биография Сэмюэля Хантингтона и обзор его основополагающей работы, а также сформулированы основные исследовательские вопросы, на которые доклад попытается ответить. Будут обозначены ключевые понятия, такие как цивилизация, культура и конфликт, а также определены рамки исследования и методологические подходы, используемые для анализа. Цель введения — подготовить читателя к восприятию последующего материала и обозначить значимость выбранной темы.

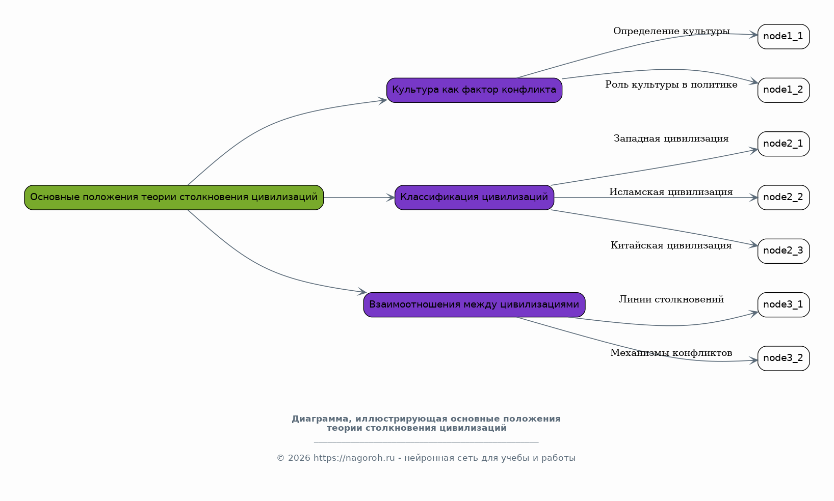
Основные положения теории столкновения цивилизаций

Содержимое раздела

Этот раздел детально рассматривает основные положения теории столкновения цивилизаций С. Хантингтона. В нем будут подробно изложены его аргументы о роли культуры как основного фактора, определяющего политические конфликты в современном мире, а также его классификация цивилизаций и анализ взаимоотношений между ними. Будут рассмотрены ключевые понятия, такие как культурные разломы, линии столкновений и механизмы, приводящие к конфликтам. Основной акцент будет сделан на понимании фундаментальных принципов теории, необходимых для последующего анализа и оценки.

Критика и альтернативные подходы к анализу международных отношений

Содержимое раздела

В этой главе будет представлен критический анализ теории Хантингтона, с акцентом на ее сильные и слабые стороны. Будут рассмотрены аргументы критиков, оспаривающих основные положения теории, включая вопросы упрощения культурных различий, недооценки роли экономических и политических факторов, а также потенциальных последствий для межцивилизационного диалога. Будут представлены альтернативные подходы к анализу международных отношений, такие как теория социального конструктивизма и неореализм, для более глубокого понимания геополитических процессов. Цель — предоставить сбалансированное представление о различных взглядах на предмет исследования.

Анализ современных конфликтов и их соответствие теории Хантингтона

Содержимое раздела

В этом разделе будет проведен анализ современных конфликтов, таких как конфликты на Ближнем Востоке, в Африке и других регионах, с точки зрения теории столкновения цивилизаций. Будут рассмотрены примеры столкновений между различными цивилизациями, а также попытки сотрудничества и диалога. Основное внимание будет уделено выявлению соответствия между прогнозами Хантингтона и реальными событиями, а также оценке влияния культурных факторов на возникновение и развитие конфликтов. Цель — оценить эмпирическую валидность теории в различных геополитических контекстах.

Влияние глобализации и информационных технологий на межцивилизационные отношения

Содержимое раздела

Данный раздел посвящен анализу влияния глобализации и информационных технологий на межцивилизационные отношения. Будут рассмотрены вопросы культурной гомогенизации, распространения информации и формирования общественного мнения в различных культурных контекстах. Будет проанализировано, как эти факторы влияют на восприятие других цивилизаций и способствуют или препятствуют возникновению конфликтов. Особое внимание будет уделено роли социальных сетей и СМИ в формировании представлений о других культурах и распространении информации, а также их влиянию на межкультурный диалог.

Перспективы сотрудничества между цивилизациями

Содержимое раздела

В этой главе рассматриваются возможности сотрудничества между различными цивилизациями и пути мирного сосуществования. Будут проанализированы примеры успешного межкультурного диалога, дипломатических усилий и совместных проектов. Будут рассмотрены роль международных организаций, таких как ООН, в содействии сотрудничеству и разрешении конфликтов. Особое внимание будет уделено формированию общих ценностей и принципов, способствующих укреплению взаимопонимания и сотрудничества, а также преодолению культурных барьеров.

Оценка теории Хантингтона в свете современных вызовов

Содержимое раздела

В этом разделе будет представлена итоговая оценка теории столкновения цивилизаций с учетом современных вызовов, таких как изменение климата, пандемии и экономические кризисы. Будут рассмотрены ограничения теории и ее неспособность учитывать сложные взаимосвязи между различными факторами, влияющими на международные отношения. Будут предложены рекомендации по более комплексному подходу к анализу международных отношений, учитывающему роль различных факторов, а также возможности для укрепления мира и сотрудничества. Цель — предоставить заключительный обзор и перспективные направления для дальнейших исследований.

Заключение

Содержимое раздела

В заключении будут подведены итоги проведенного исследования и сформулированы основные выводы, касающиеся теории столкновения цивилизаций. Будет представлена общая оценка применимости теории Хантингтона к современному миру, а также ее сильные и слабые стороны. Будут обозначены основные направления дальнейших исследований и предложены рекомендации для повышения эффективности межцивилизационного диалога и сотрудничества. Целью является предоставление обобщенной картины исследования и акцентирование внимания на наиболее важных аспектах.

Список литературы

Содержимое раздела

В этом разделе представлены все источники, использованные при подготовке доклада, включая книги, статьи, научные публикации и другие материалы. Список будет организован в соответствии с принятыми академическими стандартами, чтобы обеспечить полную и точную библиографическую информацию. Это позволит читателям обратиться к оригинальным источникам для более глубокого изучения темы. Цель — предоставить полную и достоверную информацию об использованных источниках.

Получи Такой Доклад

До 90% уникальность
Готовый файл Word
Оформление по ГОСТ
Список источников по ГОСТ
Таблицы и схемы
Презентация

Создать Доклад на любую тему за 5 минут

Создать

#6112703