Нейросеть

Столкновение с иностранными захватчиками и формирование гражданско-патриотической идентичности в период I-II народного ополчения (Доклад)

Нейросеть для создания доклада Гарантия уникальности Строго по ГОСТу Высочайшее качество Поддержка 24/7

Данное исследование посвящено ключевому периоду Российской истории, когда столкновение с иностранными захватчиками стимулировало формирование новой гражданско-патриотической идентичности. В докладе анализируются события, приведшие к созданию I и II народных ополчений, их роль в борьбе с интервенцией и влияние на общественное сознание. Особое внимание уделяется анализу факторов, способствовавших объединению различных социальных слоев в едином патриотическом порыве и формирование общей идентичности. Исследование основывается на широком спектре исторических источников, включая документы, мемуары и исследования, для всестороннего анализа темы.

Идея:

Основная идея доклада заключается в рассмотрении формирования представлений о гражданственности и патриотизме в контексте военных действий и борьбы за суверенитет. Доклад демонстрирует взаимосвязь между внешними угрозами и консолидацией общества вокруг общих ценностей и целей.

Актуальность:

Актуальность исследования обусловлена необходимостью осмысления исторических прецедентов, способных служить примером для современного общества. Изучение опыта народного ополчения помогает понять механизмы формирования национальной идентичности и мобилизации общества перед лицом внешних вызовов.

Оглавление:

Введение

Предпосылки и причины формирования народных ополчений

Состав, организация и структура ополчений

Военные действия и основные этапы борьбы

Роль духовенства и церкви в формировании патриотического духа

Формирование и эволюция гражданско-патриотической идентичности

Влияние на дальнейшее развитие России

Заключение

Список литературы

Наименование образовательного учреждения

Доклад

на тему

Столкновение с иностранными захватчиками и формирование гражданско-патриотической идентичности в период I-II народного ополчения

Выполнил: ФИО

Руководитель: ФИО

Содержание

  • Введение 1
  • Предпосылки и причины формирования народных ополчений 2
  • Состав, организация и структура ополчений 3
  • Военные действия и основные этапы борьбы 4
  • Роль духовенства и церкви в формировании патриотического духа 5
  • Формирование и эволюция гражданско-патриотической идентичности 6
  • Влияние на дальнейшее развитие России 7
  • Заключение 8
  • Список литературы 9

Введение

Содержимое раздела

Введение в тему исследования, где обозначается актуальность изучения периода народного ополчения в контексте формирования гражданско-патриотической идентичности. Описываются цели и задачи исследования, подчеркивается важность анализа исторических событий для понимания современных вызовов. Кратко представляется структура доклада и методы исследования, используемые для анализа исторических источников и формирования выводов. Указание на ключевые аспекты, которые будут рассмотрены в последующих главах, включая причины формирования ополчений, их состав, основные этапы деятельности и влияние на общественное сознание и консолидацию.

Предпосылки и причины формирования народных ополчений

Содержимое раздела

Анализ исторических, политических и социальных факторов, приведших к формированию I и II народных ополчений в начале XVII века. Рассматриваются причины иностранной интервенции, политический кризис в стране и упадок центральной власти. Исследуются роль внутренних противоречий и борьба за власть, которые ослабили государство и открыли путь для интервенции. Подробно анализируются роль различных социальных групп, включая крестьянство, казачество, дворянство и духовенство, в процессе формирования ополчений и их мотивация к участию в борьбе против захватчиков. Учитываются внешнеполитические факторы и роль соседних государств.

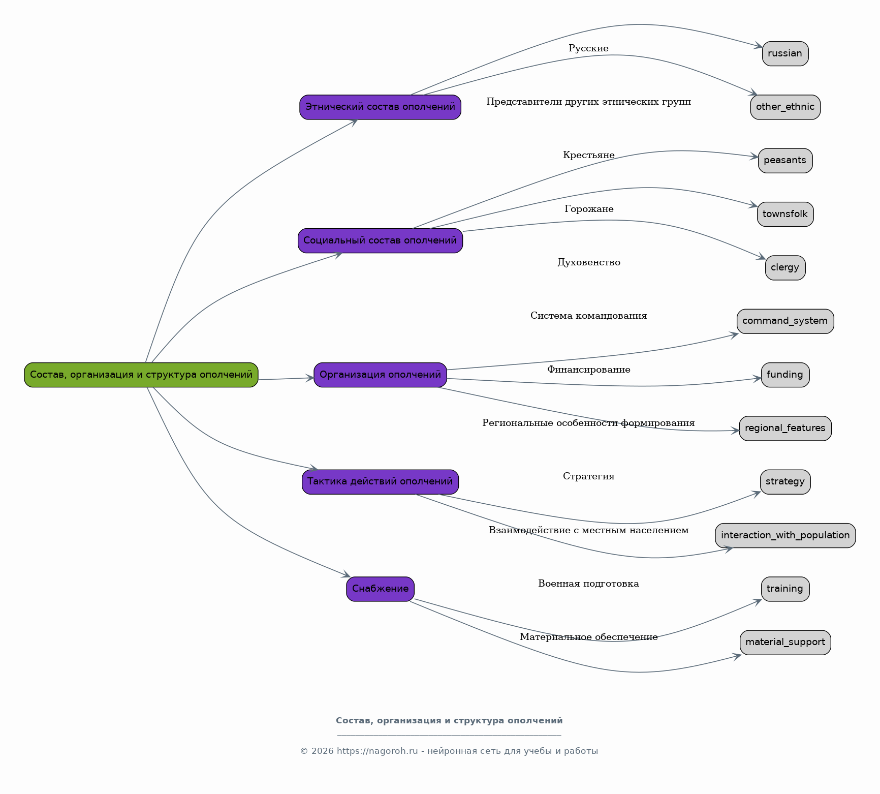
Состав, организация и структура ополчений

Содержимое раздела

Детальное изучение состава и структуры I и II народных ополчений, включая анализ социальных, этнических и профессиональных групп, вошедших в их ряды. Рассматриваются вопросы организации ополчений, системы командования, финансирования и материального обеспечения. Особое внимание уделяется анализу стратегии и тактики действий ополчений, а также их взаимодействию с местным населением и административными органами. Анализируются особенности формирования ополчений в различных регионах России, выявляются общие черты и различия в их организации и структуре. Подробно рассматривается военная подготовка и снабжение.

Военные действия и основные этапы борьбы

Содержимое раздела

Обзор основных этапов борьбы народных ополчений против иностранных захватчиков, включая ключевые сражения и военные операции. Анализируется военная стратегия и тактика, применяемая ополчениями, а также их взаимодействие с другими военными формированиями. Оценивается роль различных видов оружия и военной техники в ходе военных действий. Рассматривается влияние военных успехов и неудач на моральное состояние войск и населения. Детально исследуются ключевые битвы и осады городов, анализируются причины побед и поражений, а также их последствия для хода военных действий.

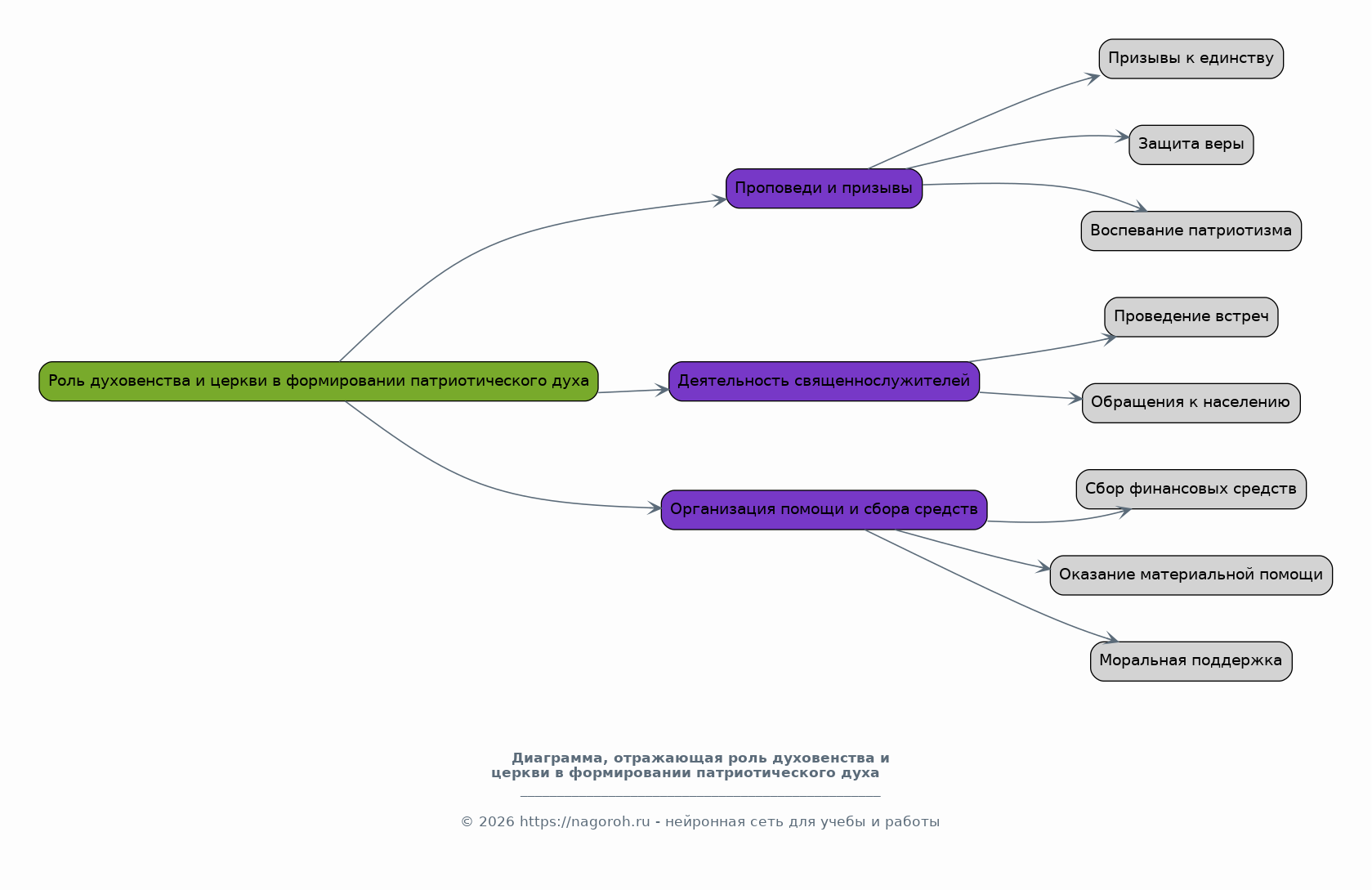
Роль духовенства и церкви в формировании патриотического духа

Содержимое раздела

Анализ роли Русской православной церкви и духовенства в формировании патриотического духа и мобилизации населения на борьбу с захватчиками. Рассматривается деятельность священнослужителей, их проповеди, призывы к единству и защите веры. Исследуется влияние религиозных убеждений на мотивацию участников ополчений и формирование у них чувства принадлежности к единому народу. Анализируется роль церкви в организации помощи ополчениям, сборе средств и материальной поддержке. Подчеркивается значимость духовных лидеров в консолидации общества.

Формирование и эволюция гражданско-патриотической идентичности

Содержимое раздела

Изучение процессов формирования и эволюции гражданско-патриотической идентичности в период борьбы с иностранными захватчиками. Рассматривается, как военные действия, общие цели и ценности способствовали сплочению различных социальных групп и формированию чувства единой нации. Анализируется роль символов, обрядов и ритуалов в укреплении патриотических настроений и создании общей идентичности. Определяется вклад исторических событий в формирование представлений о государстве, народе, героизме и самопожертвовании. Рассматриваются долгосрочные последствия для развития общественной мысли.

Влияние на дальнейшее развитие России

Содержимое раздела

Анализ долгосрочных последствий деятельности народных ополчений для дальнейшего развития России. Исследуется влияние событий начала XVII века на политическое устройство, экономику и культуру страны. Рассматриваются уроки, извлеченные из опыта борьбы с иностранными захватчиками, и их значение для последующих поколений. Анализируется роль народного подвига в формировании национальной памяти и идентичности. Определяется влияние событий на формирование представлений о государственности и патриотизме в различных исторических периодах. Изучается влияние на развитие культуры.

Заключение

Содержимое раздела

В заключении обобщаются основные выводы исследования, подчеркивается значимость роли народных ополчений в формировании гражданско-патриотической идентичности. Подводятся итоги анализа исторических событий и их влияния на дальнейшее развитие России. Оценивается вклад народных ополчений в сохранение суверенитета страны и консолидацию общества. Подчеркивается актуальность изучения исторического опыта для понимания современных вызовов. Обозначаются перспективы дальнейших исследований и возможные направления для развития изучаемой темы.

Список литературы

Содержимое раздела

Перечень использованных в исследовании источников и литературы: монографии, статьи, сборники документов, архивные материалы. Список включает в себя основные научные публикации по теме, а также источники, использованные для анализа исторических событий. Указываются авторы, названия работ, издательства, год издания и страницы. Список структурирован по алфавиту для удобства пользования и содержит как русскоязычные, так и зарубежные публикации, если таковые использовались.

Получи Такой Доклад

До 90% уникальность
Готовый файл Word
Оформление по ГОСТ
Список источников по ГОСТ
Таблицы и схемы
Презентация

Создать Доклад на любую тему за 5 минут

Создать

#5622667