Нейросеть

Стрельба из лука в Забайкальском крае: Исторический обзор и современное состояние (Доклад)

Нейросеть для создания доклада Гарантия уникальности Строго по ГОСТу Высочайшее качество Поддержка 24/7

Данный доклад представляет собой всестороннее исследование, посвященное истории и современному развитию стрельбы из лука в Забайкальском крае. Он охватывает ключевые этапы становления этого вида спорта и традиционного занятия, начиная с древних времен и заканчивая современными достижениями. В работе анализируются факторы, влияющие на развитие стрельбы из лука, такие как культурное наследие, социально-экономические условия и инновационные технологии. Основное внимание уделяется роли стрельбы из лука в формировании идентичности региона и ее перспективам в будущем, что делает исследование актуальным и значимым для понимания культурного ландшафта Забайкальского края.

Идея:

Цель доклада – представить комплексный анализ истории и современного состояния стрельбы из лука в Забайкальском крае, выявить основные тенденции и перспективы развития данного вида спорта и культурного наследия. Это позволит лучше понять роль стрельбы из лука в сохранении традиций и формировании спортивного потенциала региона.

Актуальность:

Актуальность исследования обусловлена необходимостью изучения и сохранения культурного наследия Забайкальского края, в частности, традиций стрельбы из лука. Анализ современного состояния стрельбы из лука позволяет выявить проблемы и перспективы развития этого вида спорта, способствуя его популяризации и поддержке на региональном уровне, что положительно скажется на развитии спорта в регионе.

Оглавление:

Введение

Исторический обзор: стрельба из лука в Забайкальском крае в древности и средние века

Стрельба из лука в Забайкалье в эпоху Российской империи: развитие и трансформация

Стрельба из лука в советский период: спорт и культурное наследие

Современное состояние стрельбы из лука в Забайкальском крае

Традиции и современность: взаимодействие культурного наследия и спорта

Перспективы развития стрельбы из лука в Забайкальском крае

Заключение

Список литературы

Наименование образовательного учреждения

Доклад

на тему

Стрельба из лука в Забайкальском крае: Исторический обзор и современное состояние

Выполнил: ФИО

Руководитель: ФИО

Содержание

  • Введение 1
  • Исторический обзор: стрельба из лука в Забайкальском крае в древности и средние века 2
  • Стрельба из лука в Забайкалье в эпоху Российской империи: развитие и трансформация 3
  • Стрельба из лука в советский период: спорт и культурное наследие 4
  • Современное состояние стрельбы из лука в Забайкальском крае 5
  • Традиции и современность: взаимодействие культурного наследия и спорта 6
  • Перспективы развития стрельбы из лука в Забайкальском крае 7
  • Заключение 8
  • Список литературы 9

Введение

Содержимое раздела

Введение в проблематику исследования, определяющее его цели, задачи и методологическую основу. В данном разделе будет раскрыта актуальность изучения истории и современного состояния стрельбы из лука в Забайкальском крае, обоснована необходимость проведения данного исследования. Будет представлен обзор основных этапов развития стрельбы из лука в регионе, а также обозначены основные вопросы, которые будут рассмотрены в рамках доклада. Также будут определены границы исследования и представлена его структура.

Исторический обзор: стрельба из лука в Забайкальском крае в древности и средние века

Содержимое раздела

Этот раздел посвящен изучению истоков стрельбы из лука в Забайкальском крае, начиная с древних времен и заканчивая средними веками. Будут рассмотрены археологические данные, письменные источники и устные предания, свидетельствующие о распространении и значении стрельбы из лука в жизни населения региона. Особое внимание будет уделено роли стрельбы из лука в военных действиях, охоте и повседневной жизни, а также ее влиянию на формирование культуры и традиций. Будет сделан акцент на развитии техники, используемых материалах и типах луков того времени.

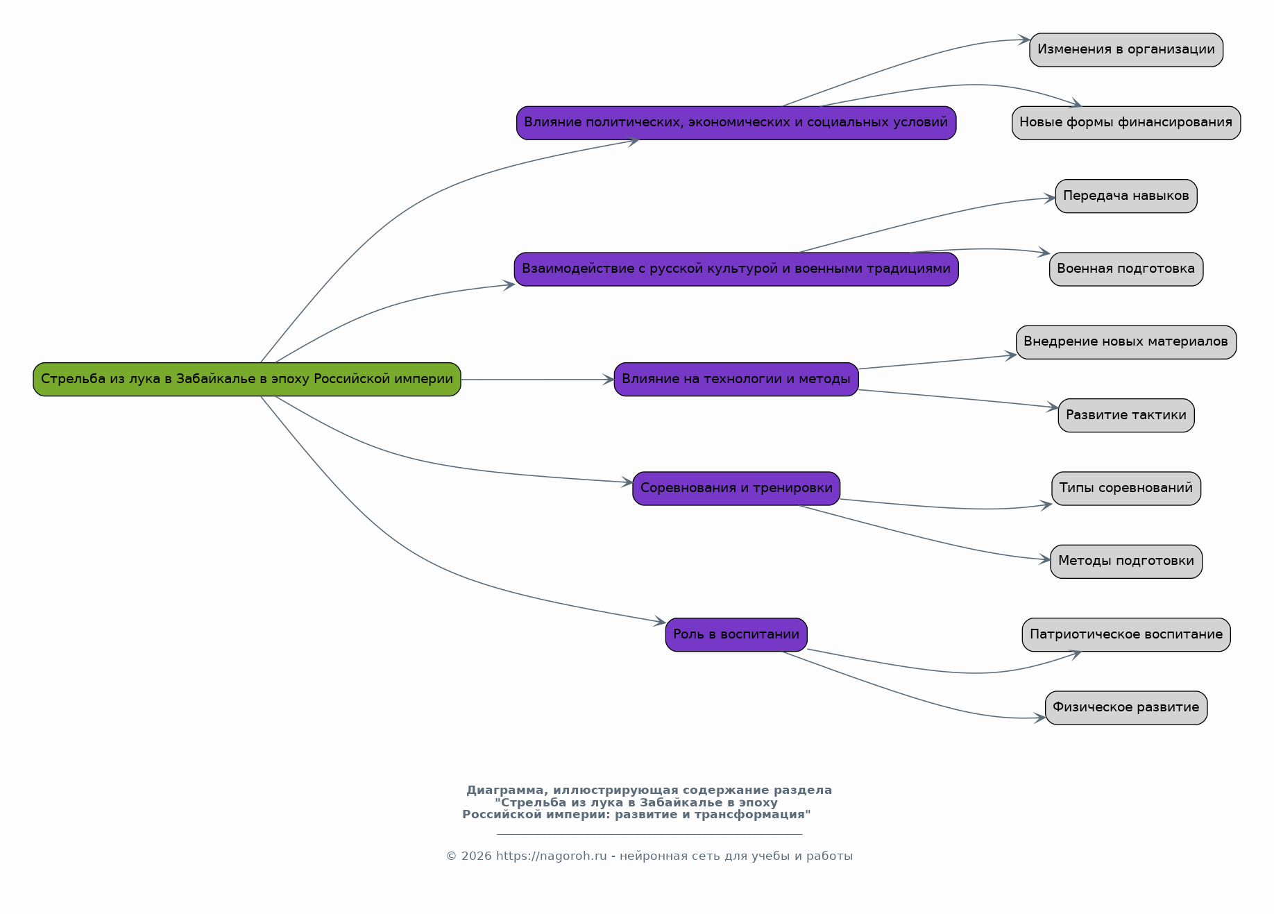
Стрельба из лука в Забайкалье в эпоху Российской империи: развитие и трансформация

Содержимое раздела

В этом разделе будет проанализирован период, когда Забайкалье вошло в состав Российской империи. Будет исследовано, как изменилась роль стрельбы из лука под влиянием новых политических, экономических и социальных условий. Будет рассмотрено взаимодействие с русской культурой и военными традициями, а также влияние на развитие технологий и методов ведения стрельбы из лука. Кроме того, будет проанализировано, какие виды соревнований и тренировок проводились в тот период, а также роль стрельбы из лука в воспитании молодого поколения.

Стрельба из лука в советский период: спорт и культурное наследие

Содержимое раздела

Раздел посвящен анализу развития стрельбы из лука в Забайкальском крае в советский период. Будет рассмотрена трансформация стрельбы из лука из традиционного занятия в вид спорта, включенный в спортивную систему СССР. Будет проанализирована организация спортивных секций и соревнований, подготовка спортсменов и достигнутые результаты. Также будет рассмотрено, как советская идеология влияла на восприятие и развитие стрельбы из лука, а также какие изменения произошли в традиционных методах и техниках. Особое внимание будет уделено роли стрельбы из лука в формировании идентичности региона.

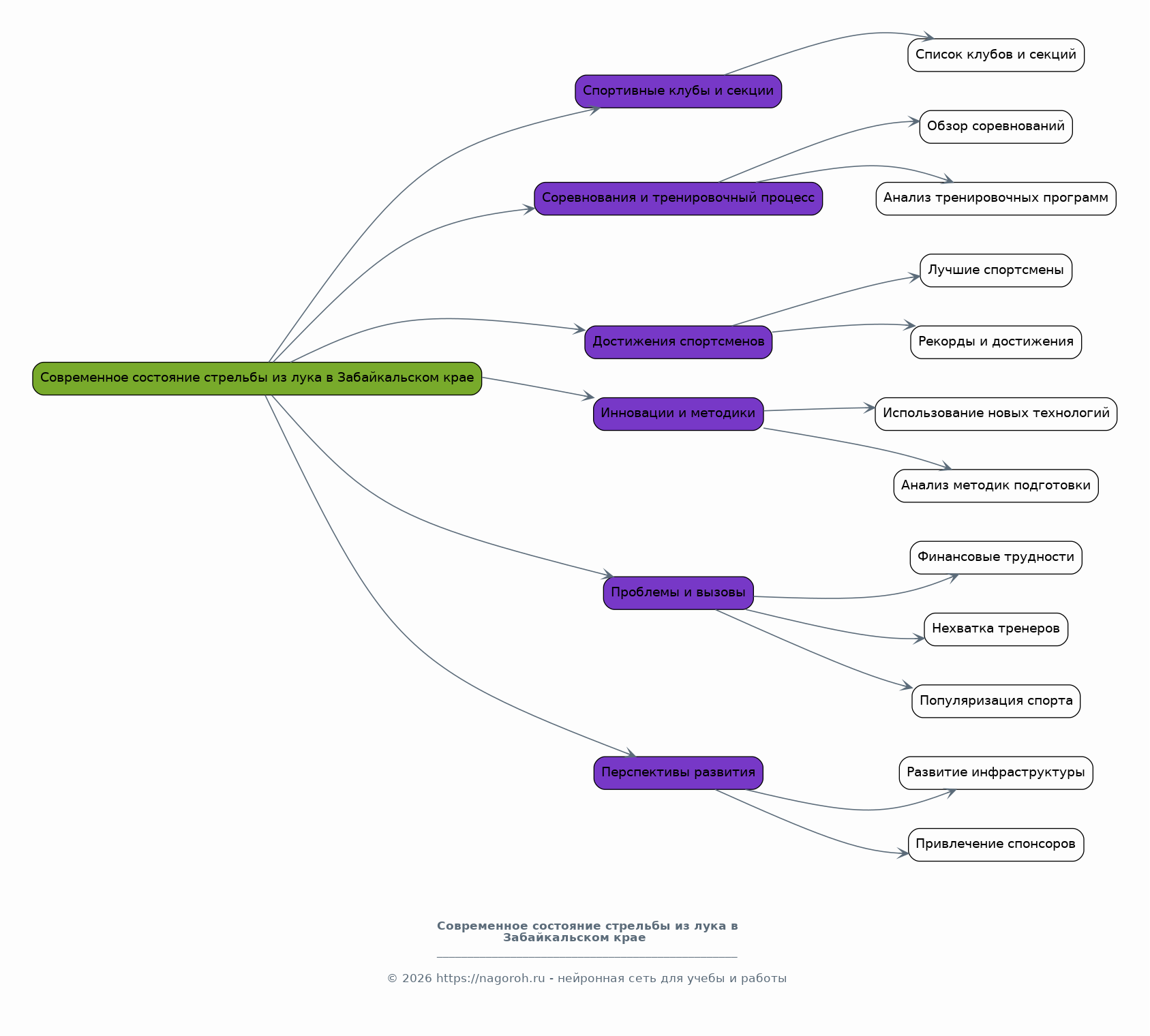
Современное состояние стрельбы из лука в Забайкальском крае

Содержимое раздела

В этом разделе будет представлен анализ современного состояния стрельбы из лука в Забайкальском крае. Будут рассмотрены существующие спортивные клубы, секции и организации, занимающиеся развитием этого вида спорта. Будут проанализированы текущие соревнования, тренировочные процессы и достижения спортсменов. Также будет изучено, какие инновационные технологии и методики используются в подготовке спортсменов, а также какие проблемы и вызовы стоят перед развитием стрельбы из лука в регионе. Будет дана оценка перспектив развития.

Традиции и современность: взаимодействие культурного наследия и спорта

Содержимое раздела

Этот раздел посвящен изучению взаимодействия традиционных аспектов стрельбы из лука и современных спортивных практик в Забайкальском крае. Будет проанализировано, как сохраняются и передаются традиционные знания, навыки и культурные ценности, связанные со стрельбой из лука. Будет рассмотрено, как современные спортивные достижения влияют на восприятие традиций, и наоборот. Особое внимание будет уделено роли стрельбы из лука в популяризации культуры и истории региона, а также в формировании чувства гордости за свою малую родину. Будут предложены пути сохранения и развития наследия.

Перспективы развития стрельбы из лука в Забайкальском крае

Содержимое раздела

В этом разделе будут рассмотрены перспективы развития стрельбы из лука в Забайкальском крае. Будут проанализированы факторы, которые могут способствовать росту популярности и улучшению результатов в этом виде спорта, такие как развитие инфраструктуры, поддержка со стороны государства и бизнеса, а также привлечение молодежи. Будут рассмотрены стратегии и проекты, направленные на популяризацию стрельбы из лука, организацию соревнований и подготовку квалифицированных спортсменов и тренеров. Будет дана оценка потенциала региона и предложены рекомендации для дальнейшего развития.

Заключение

Содержимое раздела

В заключении будут подведены итоги проведенного исследования, обобщены основные выводы и результаты. Будет сделан акцент на значимости изучения истории и современного состояния стрельбы из лука для сохранения культурного наследия и развития спорта в Забайкальском крае. Будут обозначены ключевые тенденции и перспективы, выявленные в ходе исследования, а также предложены рекомендации для дальнейших исследований и практических действий. Подчеркивается важность продолжения работы по популяризации и развитию стрельбы из лука в регионе.

Список литературы

Содержимое раздела

Раздел включает в себя перечень использованных источников, начиная от научных статей и монографий до архивных материалов и интернет-ресурсов. В списке литературы будут представлены основные работы, которые послужили теоретической и методологической основой для исследования. Помимо этого, будут указаны источники, содержащие фактический материал, использованный при написании работы. Библиографическое описание источников будет соответствовать принятым стандартам оформления научных работ, обеспечивая точность и полноту информации. Список литературы будет упорядочен в соответствии с требованиями к оформлению научных работ.

Получи Такой Доклад

До 90% уникальность
Готовый файл Word
Оформление по ГОСТ
Список источников по ГОСТ
Таблицы и схемы
Презентация

Создать Доклад на любую тему за 5 минут

Создать

#6137017