Нейросеть

Судебная система Российской Федерации в 2024 году: Виды судов, компетенции и актуальные вопросы правоприменения (Доклад)

Нейросеть для создания доклада Гарантия уникальности Строго по ГОСТу Высочайшее качество Поддержка 24/7

Данный доклад посвящен всестороннему анализу судебной системы Российской Федерации, рассматривая её структуру, виды судов и их ключевые полномочия в текущем году. Основное внимание уделяется исследованию компетенций различных судебных инстанций, включая суды общей юрисдикции, арбитражные суды и военные суды, а также специфике их деятельности. Работа также затрагивает актуальные вопросы правоприменения, судебной реформы и тенденции развития судебной системы, предлагая оценку их влияния на обеспечение правосудия и защиту прав граждан и организаций. В итоге, будет представлен комплексный обзор судебной системы России на 2024 год, с акцентом на практические аспекты и современные вызовы.

Идея:

Целью исследования является предоставление исчерпывающей информации о структуре, функциях и полномочиях судебной системы Российской Федерации. Будет предпринята попытка оценить эффективность работы судов и выявить основные проблемы, требующие решения.

Актуальность:

Изучение судебной системы Российской Федерации имеет высокую актуальность в контексте обеспечения верховенства права и защиты прав граждан. Актуальность исследования обусловлена необходимостью анализа текущих изменений в законодательстве и судебной практике, влияющих на деятельность судов и доступ к правосудию.

Оглавление:

Введение

Структура судебной системы Российской Федерации: общая характеристика

Виды судов и их компетенции: суды общей юрисдикции

Виды судов и их компетенции: арбитражные суды

Виды судов и их компетенции: военные суды

Актуальные вопросы правоприменения и судебной реформы

Тенденции развития судебной системы

Заключение

Список литературы

Наименование образовательного учреждения

Доклад

на тему

Судебная система Российской Федерации в 2024 году: Виды судов, компетенции и актуальные вопросы правоприменения

Выполнил: ФИО

Руководитель: ФИО

Содержание

  • Введение 1
  • Структура судебной системы Российской Федерации: общая характеристика 2
  • Виды судов и их компетенции: суды общей юрисдикции 3
  • Виды судов и их компетенции: арбитражные суды 4
  • Виды судов и их компетенции: военные суды 5
  • Актуальные вопросы правоприменения и судебной реформы 6
  • Тенденции развития судебной системы 7
  • Заключение 8
  • Список литературы 9

Введение

Содержимое раздела

В вводной части доклада будет представлен обзор целей и задач исследования, а также обоснована его актуальность и значимость для понимания функционирования судебной системы России в 2024 году. Будет дан контекст реформирования судебной системы и анализ текущего состояния правосудия. Основные этапы исследования и методология, использованная для сбора и анализа данных, будут подробно описаны. Кроме того, будет обозначена структура доклада и перечислены ключевые вопросы, которые будут рассмотрены в последующих разделах.

Структура судебной системы Российской Федерации: общая характеристика

Содержимое раздела

В данном разделе будет детально рассмотрена структура судебной системы России, включая различные виды судов и их иерархию. Будет представлен обзор судов общей юрисдикции, арбитражных судов, военных судов и их взаимосвязи. Особое внимание будет уделено конституционным судам и их роли в защите конституционного строя. Также будет проанализирована система судов субъектов Российской Федерации и их компетенция. Для лучшего понимания будут представлены схемы и графики, иллюстрирующие структуру и организацию судебной власти.

Виды судов и их компетенции: суды общей юрисдикции

Содержимое раздела

Этот раздел посвящен подробному анализу судов общей юрисдикции, включая районные, городские, областные и верховные суды. Будут рассмотрены основные виды дел, рассматриваемых этими судами, такие как гражданские, уголовные и административные дела. Особое внимание будет уделено полномочиям и функциям каждого типа суда, процессуальным особенностям рассмотрения дел, а также статистическим данным о нагрузке и эффективности работы судов. Будут проанализированы примеры конкретных судебных дел для лучшего понимания практики правоприменения.

Виды судов и их компетенции: арбитражные суды

Содержимое раздела

В данном разделе будет представлен всесторонний обзор арбитражных судов Российской Федерации, их структуры и специализации. Будет рассмотрена компетенция арбитражных судов по разрешению экономических споров, включая дела между юридическими лицами и индивидуальными предпринимателями. Будет проанализирован процессуальный порядок рассмотрения дел в арбитражных судах, включая особенности подачи исковых заявлений, проведения судебных заседаний и вынесения решений. Также будут рассмотрены актуальные вопросы арбитражной практики и тенденции развития законодательства в сфере арбитражного судопроизводства.

Виды судов и их компетенции: военные суды

Содержимое раздела

В этом разделе будет рассмотрена структура и компетенция военных судов Российской Федерации. Будет представлен анализ дел, рассматриваемых военными судами, таких как дела о преступлениях, совершенных военнослужащими, а также споры, связанные с военной службой. Особое внимание будет уделено процессуальным особенностям рассмотрения дел в военных судах, а также вопросам обеспечения гарантий прав военнослужащих. Будут проанализированы статистические данные о деятельности военных судов и примеры судебных решений.

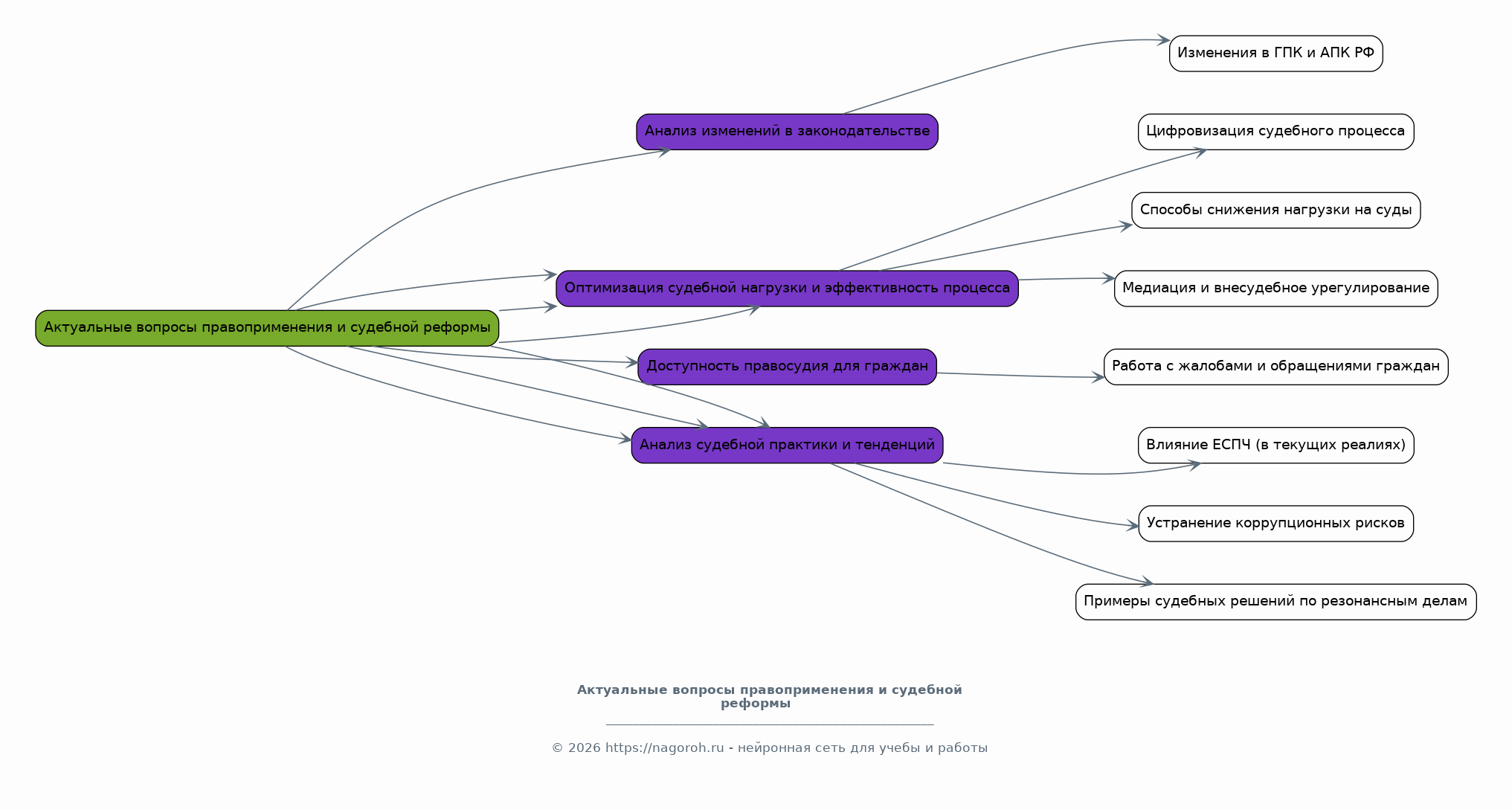
Актуальные вопросы правоприменения и судебной реформы

Содержимое раздела

В данном разделе будут рассмотрены наиболее актуальные вопросы, связанные с правоприменением в российской судебной системе. Будет проведен анализ текущих изменений в законодательстве, влияющих на деятельность судов. Особое внимание будет уделено вопросам, связанным с оптимизацией судебной нагрузки, повышением эффективности судебного процесса и обеспечением доступности правосудия для граждан. Будут проанализированы конкретные примеры судебных решений и тенденции развития судебной практики, а также проблемы коррупции и ее влияние.

Тенденции развития судебной системы

Содержимое раздела

В этом разделе будет проведен анализ текущих трендов развития судебной системы Российской Федерации. Будут рассмотрены вопросы цифровизации судебного процесса, внедрения новых технологий и методов работы. Будет уделено внимание вопросам повышения квалификации судей, улучшения качества судебных решений и усиления контроля за деятельностью судов. В конечном итоге, будет представлена оценка перспектив развития судебной системы и ее влияния на обеспечение правосудия и защиту прав граждан.

Заключение

Содержимое раздела

В заключительной части доклада будут подведены итоги проведенного исследования и сформулированы основные выводы относительно структуры, функционирования и перспектив развития судебной системы Российской Федерации в 2024 году. Будет дана общая оценка эффективности работы судов и выявлены основные проблемы, требующие решения. Будут предложены рекомендации по совершенствованию судебной системы, направленные на повышение ее эффективности и обеспечение верховенства права. В завершении будут обозначены перспективы дальнейших исследований в данной области.

Список литературы

Содержимое раздела

В данном разделе представлен список использованных источников. Здесь будут указаны законодательные акты, комментарии к ним, научные статьи, монографии и другие материалы, использованные при написании доклада. Список будет составлен в соответствии с требованиями к оформлению ссылок и библиографических записей. В список будут включены как актуальные публикации, так и фундаментальные работы по теме судебной системы Российской Федерации. Это позволит читателям обратиться к оригинальным источникам информации и самостоятельно изучить интересующие вопросы.

Получи Такой Доклад

До 90% уникальность
Готовый файл Word
Оформление по ГОСТ
Список источников по ГОСТ
Таблицы и схемы
Презентация

Создать Доклад на любую тему за 5 минут

Создать

#6140841