Нейросеть

Суицид в кинематографе: Анализ, Диагностика и Психологическая Работа с Клиентом (Доклад)

Нейросеть для создания доклада Гарантия уникальности Строго по ГОСТу Высочайшее качество Поддержка 24/7

Доклад посвящен комплексному изучению проблемы суицида в контексте кинематографа, рассматривая его роль как инструмента диагностики и психотерапевтического воздействия. Будут проанализированы различные способы демонстрации суицида в фильмах, от реалистичных изображений до метафорических представлений, с акцентом на их психологическое влияние на зрителя. Особое внимание уделено этическим аспектам показа суицида и техникам работы с клиентами, столкнувшимися с подобным контентом. Цель исследования - предоставить практические рекомендации для специалистов в области психологии и психиатрии.

Идея:

Изучить влияние кинематографических образов суицида на эмоциональное состояние и психологическое здоровье зрителей. Разработать систему оценки рисков и предоставить стратегии работы с клиентами, подверженными влиянию суицидального контента.

Актуальность:

В современном мире, где кинематограф играет значительную роль в формировании мировоззрения, тема суицида требует особого внимания. Актуальность исследования обусловлена необходимостью разработки эффективных методов профилактики суицидального поведения и помощи уязвимым категориям зрителей.

Оглавление:

Введение

Теоретические основы: суицид и его психологические аспекты

Анализ репрезентации суицида в кинематографе

Диагностика и оценка рисков на основе кинематографических образов

Психологическая работа с клиентами, подверженными влиянию суицидального контента

Этические аспекты и регуляция демонстрации суицида в кино

Обсуждение результатов и практические рекомендации

Заключение

Список литературы

Наименование образовательного учреждения

Доклад

на тему

Суицид в кинематографе: Анализ, Диагностика и Психологическая Работа с Клиентом

Выполнил: ФИО

Руководитель: ФИО

Содержание

  • Введение 1
  • Теоретические основы: суицид и его психологические аспекты 2
  • Анализ репрезентации суицида в кинематографе 3
  • Диагностика и оценка рисков на основе кинематографических образов 4
  • Психологическая работа с клиентами, подверженными влиянию суицидального контента 5
  • Этические аспекты и регуляция демонстрации суицида в кино 6
  • Обсуждение результатов и практические рекомендации 7
  • Заключение 8
  • Список литературы 9

Введение

Содержимое раздела

Вводная часть представляет собой обзор проблемы суицида в современном кинематографе, обосновывая актуальность и значимость данного исследования. Будут освещены основные цели и задачи доклада, а также представлена его структура. Рассмотрены ключевые понятия, такие как суицидальное поведение, триггеры, психологические факторы и их отражение в кино. Будет обозначена важность этического подхода к демонстрации суицида в фильмах и необходимость разработки действенных методик работы с аудиторией.

Теоретические основы: суицид и его психологические аспекты

Содержимое раздела

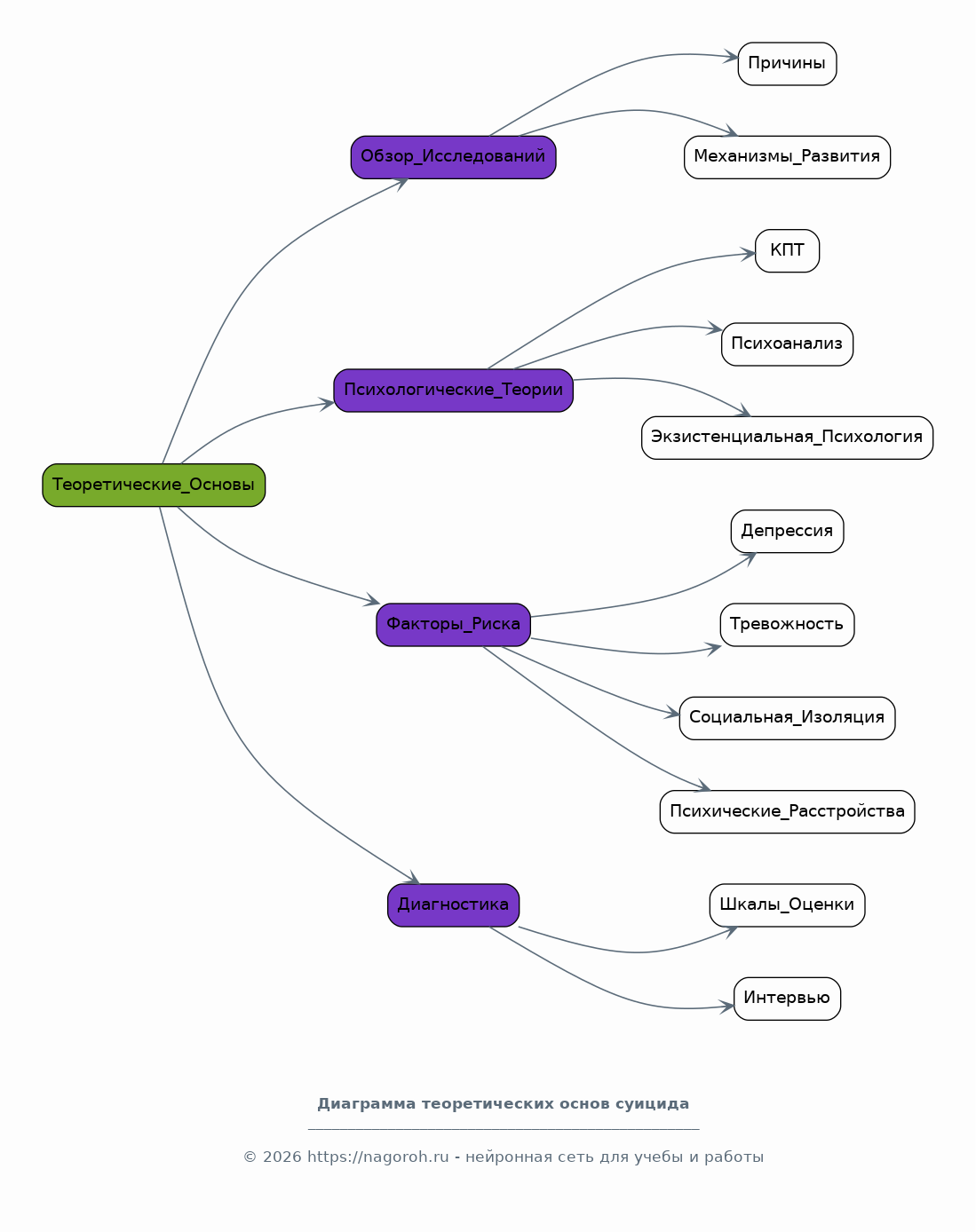
В данном разделе будет представлен обзор научных исследований, посвященных суициду, его причинам и механизмам развития. Рассмотрены основные психологические теории, объясняющие суицидальное поведение, включая когнитивно-поведенческую терапию, психоанализ и экзистенциальную психологию. Особое внимание уделено факторам риска, таким как депрессия, тревожность, социальная изоляция и другие психические расстройства. Будут проанализированы различные подходы к диагностике суицидальных намерений и их релевантность в контексте анализа кинематографических образов.

Анализ репрезентации суицида в кинематографе

Содержимое раздела

Этот раздел посвящен детальному анализу способов изображения суицида в различных фильмах, охватывающему разнообразие жанров и стилей. Будут рассмотрены наиболее распространенные методы демонстрации суицида, от реалистичных сцен до метафорических образов, их влияние на зрительское восприятие. Проанализированы примеры фильмов, вызывающие как положительный, так и негативный эмоциональный отклик, с акцентом на этические аспекты и возможные риски для уязвимой аудитории. Будет предложена классификация типов изображения суицида и их потенциальное воздействие.

Диагностика и оценка рисков на основе кинематографических образов

Содержимое раздела

В данном разделе будет разработан алгоритм оценки рисков, основанный на анализе кинематографических образов суицида. Будут предложены критерии для выявления потенциально опасного контента и оценки его влияния на зрителя, а также рассмотрены инструменты диагностики, которые можно использовать в работе с клиентами. Особое внимание будет уделено интерпретации символики и метафор, используемых в фильмах, и их связи с психологическим состоянием зрителей. Будут представлены примеры практического применения предложенной методики в работе с клиентами.

Психологическая работа с клиентами, подверженными влиянию суицидального контента

Содержимое раздела

Эта часть доклада посвящена разработке эффективных стратегий работы с клиентами, столкнувшимися с суицидальным контентом в кинематографе. Будут рассмотрены различные подходы, включая когнитивно-поведенческую терапию, психотерапию и поддерживающую терапию, с учетом индивидуальных особенностей клиентов. Особое внимание будет уделено разработке планов лечения и реабилитации, учитывающих эмоциональные реакции на просмотренные фильмы. Будут предложены практические рекомендации для психологов и психотерапевтов по работе с данной категорией клиентов.

Этические аспекты и регуляция демонстрации суицида в кино

Содержимое раздела

Раздел посвящен этическим вопросам, связанным с изображением суицида в кинематографе, и необходимости его регулирования. Будут рассмотрены различные точки зрения на эту проблему, включая позицию режиссеров, продюсеров, критиков и представителей общественности. Проанализированы существующие системы оценки контента и их эффективность в предотвращении негативного воздействия на зрителя. Будут предложены рекомендации по разработке более совершенных этических кодексов и механизмов регулирования, направленных на минимизацию рисков.

Обсуждение результатов и практические рекомендации

Содержимое раздела

В этом разделе представлены результаты проведенного исследования, включая выводы, сделанные на основе анализа кинематографических образов суицида и предложенных методик работы с клиентами. Будут сформулированы практические рекомендации для специалистов в области психологии и психиатрии, включая алгоритмы диагностики, стратегии профилактики и методы психотерапевтического воздействия. Обсуждены ограничения исследования и предложены направления для дальнейших исследований в этой области, такие как изучение долгосрочных последствий просмотра суицидального контента.

Заключение

Содержимое раздела

В заключении обобщаются основные выводы исследования, подчеркивается важность комплексного подхода к изучению проблемы суицида в кинематографе. Подчеркивается необходимость дальнейшей работы по разработке эффективных методов диагностики и психотерапевтического воздействия, а также усилению этического регулирования контента. Оценивается вклад исследования в понимание сложной взаимосвязи между кинематографом и психологическим здоровьем зрителей. Акцентируется значимость осведомленности и профессиональной подготовки в данной области.

Список литературы

Содержимое раздела

В данном разделе представлен список использованной литературы, включая научные статьи, монографии, учебные пособия и другие источники, использованные при подготовке доклада. Список будет включать в себя как отечественные, так и зарубежные публикации, отражающие различные аспекты проблемы суицида и его отражения в кинематографе. Литература будет отсортирована в алфавитном порядке и оформлена в соответствии с общепринятыми стандартами цитирования. Наличие полного списка литературы подтверждает исследовательский характер доклада, демонстрируя его научную обоснованность.

Получи Такой Доклад

До 90% уникальность
Готовый файл Word
Оформление по ГОСТ
Список источников по ГОСТ
Таблицы и схемы
Презентация

Создать Доклад на любую тему за 5 минут

Создать

#5529845