Нейросеть

Свобода мысли и слова в Российской Федерации: Конституционные гарантии, пределы и современные вызовы (Доклад)

Нейросеть для создания доклада Гарантия уникальности Строго по ГОСТу Высочайшее качество Поддержка 24/7

Данный доклад посвящен комплексному анализу конституционных основ свободы мысли и слова в России, рассматривая как теоретические аспекты, так и практические реалии. В рамках исследования будет осуществлен анализ соответствующих положений Конституции Российской Федерации, включая толкование Конституционного суда. Особое внимание уделено анализу законодательных ограничений свободы слова, включая законы о СМИ, экстремизме и клевете. Будут рассмотрены современные вызовы, влияющие на реализацию права на свободу мысли и слова в российском обществе.

Идея:

Доклад направлен на углубление понимания конституционных механизмов защиты свободы слова и мысли в России, а также выявление существующих противоречий и проблем. Цель состоит в формировании объективной оценки состояния свободы слова в стране с учетом особенностей правового регулирования и правоприменительной практики.

Актуальность:

Актуальность исследования обусловлена возрастающим интересом к вопросам прав и свобод человека в условиях динамично меняющегося информационного пространства. Изучение данной темы имеет важное значение для понимания механизмов защиты свободы выражения мнения и ее влияния на развитие демократии. Полученные результаты могут быть использованы для совершенствования законодательства и правоприменительной практики.

Оглавление:

Введение

Конституционные основы свободы мысли и слова в Российской Федерации

Законодательные ограничения свободы слова: анализ правового регулирования

Правоприменительная практика и судебная защита свободы слова

Свобода слова и СМИ: особенности правового регулирования

Свобода слова в условиях цифровизации: вызовы и перспективы

Международные стандарты и практика защиты свободы слова

Заключение

Список литературы

Наименование образовательного учреждения

Доклад

на тему

Свобода мысли и слова в Российской Федерации: Конституционные гарантии, пределы и современные вызовы

Выполнил: ФИО

Руководитель: ФИО

Содержание

  • Введение 1
  • Конституционные основы свободы мысли и слова в Российской Федерации 2
  • Законодательные ограничения свободы слова: анализ правового регулирования 3
  • Правоприменительная практика и судебная защита свободы слова 4
  • Свобода слова и СМИ: особенности правового регулирования 5
  • Свобода слова в условиях цифровизации: вызовы и перспективы 6
  • Международные стандарты и практика защиты свободы слова 7
  • Заключение 8
  • Список литературы 9

Введение

Содержимое раздела

В данном разделе будет представлен общий обзор работы, обозначены ключевые цели и задачи исследования. Будет изложена методология исследования, включающая анализ нормативных правовых актов, судебной практики и научной литературы. Обозначена структура доклада, с кратким описанием каждого раздела и его основных вопросов. Также будет представлена актуальность темы свободы мысли и слова в современном российском контексте, подчеркнута ее значимость для развития гражданского общества и обеспечения прав человека.

Конституционные основы свободы мысли и слова в Российской Федерации

Содержимое раздела

В этом разделе будет проведен детальный анализ положений Конституции Российской Федерации, гарантирующих свободу мысли и слова (статьи 29 и другие соответствующие статьи). Рассмотрены основные принципы, лежащие в основе этих гарантий, такие как свобода распространения информации, плюрализм мнений и запрет цензуры. Будет уделено внимание роли Конституционного суда в толковании этих норм и формировании правовой позиции по вопросам свободы слова. Также будет проанализировано соотношение свободы мысли и слова с другими конституционными правами и свободами.

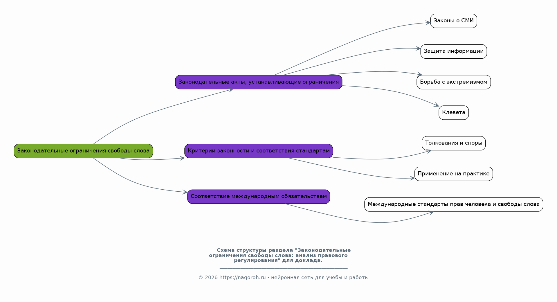
Законодательные ограничения свободы слова: анализ правового регулирования

Содержимое раздела

Раздел посвящен анализу законодательных актов, устанавливающих ограничения свободы слова в России, включая законы о СМИ, защите информации, борьбе с экстремизмом и клеветой. Будет рассмотрен порядок установления этих ограничений, критерии их законности и соответствия международным стандартам. Проанализированы отдельные правовые нормы, вызывающие наибольшие споры и имеющие неоднозначное толкование, а также примеры применения этих норм на практике. Кроме того, будет рассмотрено соответствие данных ограничений международным обязательствам Российской Федерации в области прав человека.

Правоприменительная практика и судебная защита свободы слова

Содержимое раздела

В этом разделе будет проанализирована практика применения законодательства о свободе слова, включая статистику и анализ судебных решений. Будут рассмотрены наиболее значимые судебные дела, связанные с оспариванием ограничений свободы слова и выражения мнения, а также с защитой чести, достоинства и деловой репутации. Особое внимание будет уделено роли прокуратуры и других органов государственной власти в обеспечении соблюдения законодательства о свободе слова. Будет сделан акцент на анализе судебной защиты данного права и оценке ее эффективности.

Свобода слова и СМИ: особенности правового регулирования

Содержимое раздела

Данный раздел посвящен анализу особенностей правового регулирования деятельности средств массовой информации в России, включая требования к регистрации СМИ, лицензированию теле- и радиовещания и порядку распространения информации. Будут рассмотрены ограничения, связанные с освещением отдельных тем, защитой персональных данных и борьбой с распространением недостоверной информации. Анализируются существующие механизмы государственного регулирования СМИ и их влияние на свободу слова, а также влияние развития digital-среды на медиаландшафт. Изучена практика применения закона о СМИ.

Свобода слова в условиях цифровизации: вызовы и перспективы

Содержимое раздела

Раздел посвящен анализу влияния цифровизации на свободу слова, включая роль социальных сетей, онлайн-платформ и новых медиа в распространении информации и формировании общественного мнения. Будут рассмотрены вопросы регулирования онлайн-контента, борьбы с фейковыми новостями и языком ненависти в интернете, а также защиты авторских прав и персональных данных. Также будет проанализировано влияние цифровых технологий на право на неприкосновенность частной жизни и свободу выражения мнения. Оцениваются перспективные направления развития регулирования свободы слова в цифровую эпоху.

Международные стандарты и практика защиты свободы слова

Содержимое раздела

В данном разделе будет проведен анализ международных стандартов в области свободы слова, включая Европейскую конвенцию о защите прав человека и основных свобод, Международный пакт о гражданских и политических правах и соответствующие решения Европейского суда по правам человека. Будет рассмотрена практика применения этих стандартов в разных странах, а также опыт международных организаций в защите свободы выражения мнения. Оценивается соответствие российского законодательства и правоприменительной практики международным стандартам, выявляются области, требующие улучшений.

Заключение

Содержимое раздела

В заключении будут подведены основные итоги исследования, сформулированы выводы и обобщения по всем рассмотренным аспектам свободы мысли и слова в России. Будет предложена общая оценка состояния свободы слова в стране с учетом выявленных проблем и вызовов, а также обозначены возможные пути решения. Будут сформулированы рекомендации по совершенствованию законодательства и правоприменительной практики в целях обеспечения эффективной защиты свободы мысли и слова в соответствии с конституционными гарантиями и международными стандартами.

Список литературы

Содержимое раздела

В данном разделе будет представлен список использованной литературы, включающий нормативные правовые акты, монографии, статьи, комментарии к законодательству, судебную практику и другие источники, использованные при написании доклада. Список будет структурирован по категориям (например, нормативные акты, юридическая литература, публикации в СМИ) для удобства поиска и анализа. Список литературы будет оформлен в соответствии с требованиями к цитированию и оформлению научных работ.

Получи Такой Доклад

До 90% уникальность
Готовый файл Word
Оформление по ГОСТ
Список источников по ГОСТ
Таблицы и схемы
Презентация

Создать Доклад на любую тему за 5 минут

Создать

#6088478