Нейросеть

Сводные таблицы в Excel: Эффективный инструмент анализа данных и визуализации (Доклад)

Нейросеть для создания доклада Гарантия уникальности Строго по ГОСТу Высочайшее качество Поддержка 24/7

Данный доклад посвящен мощному инструменту Excel - сводным таблицам, позволяющим проводить глубокий анализ данных и выявлять скрытые закономерности. Мы рассмотрим основные принципы работы со сводными таблицами, начиная от базового создания и настройки, заканчивая сложными вычислениями и формированием наглядных отчетов. Будут продемонстрированы практические примеры использования сводных таблиц для анализа данных различного типа, от финансовых показателей до маркетинговых данных. Цель доклада – предоставить слушателям практические навыки и понимание возможностей сводных таблиц для эффективной работы с данными.

Идея:

Основная идея доклада заключается в демонстрации практической ценности сводных таблиц как инструмента для быстрого и эффективного анализа больших объемов данных. Слушатели смогут освоить базовые навыки работы со сводными таблицами и научиться применять их для решения конкретных задач.

Актуальность:

В современном мире, где данные играют ключевую роль в принятии решений, умение анализировать информацию становится критически важным навыком. Сводные таблицы в Excel – это доступный и мощный инструмент, который позволяет любому пользователю, независимо от уровня подготовки, извлекать ценные инсайты из данных.

Оглавление:

Введение

Основные понятия и принципы работы со сводными таблицами

Создание и настройка сводных таблиц

Вычисления и формулы в сводных таблицах

Форматирование и визуализация данных в сводных таблицах

Анализ данных с использованием сводных таблиц: практические примеры

Советы и рекомендации по эффективному использованию сводных таблиц

Заключение

Список литературы

Наименование образовательного учреждения

Доклад

на тему

Сводные таблицы в Excel: Эффективный инструмент анализа данных и визуализации

Выполнил: ФИО

Руководитель: ФИО

Содержание

  • Введение 1
  • Основные понятия и принципы работы со сводными таблицами 2
  • Создание и настройка сводных таблиц 3
  • Вычисления и формулы в сводных таблицах 4
  • Форматирование и визуализация данных в сводных таблицах 5
  • Анализ данных с использованием сводных таблиц: практические примеры 6
  • Советы и рекомендации по эффективному использованию сводных таблиц 7
  • Заключение 8
  • Список литературы 9

Введение

Содержимое раздела

Введение в мир анализа данных с помощью Excel, где главным героем выступят сводные таблицы. Мы рассмотрим важность аналитики в современном мире, а также роль Excel как универсального инструмента. Будут обозначены цели доклада, его структура и ожидаемые результаты для слушателей. В этом разделе будет сформировано общее представление о структуре доклада и о том, что именно будет представлено далее.

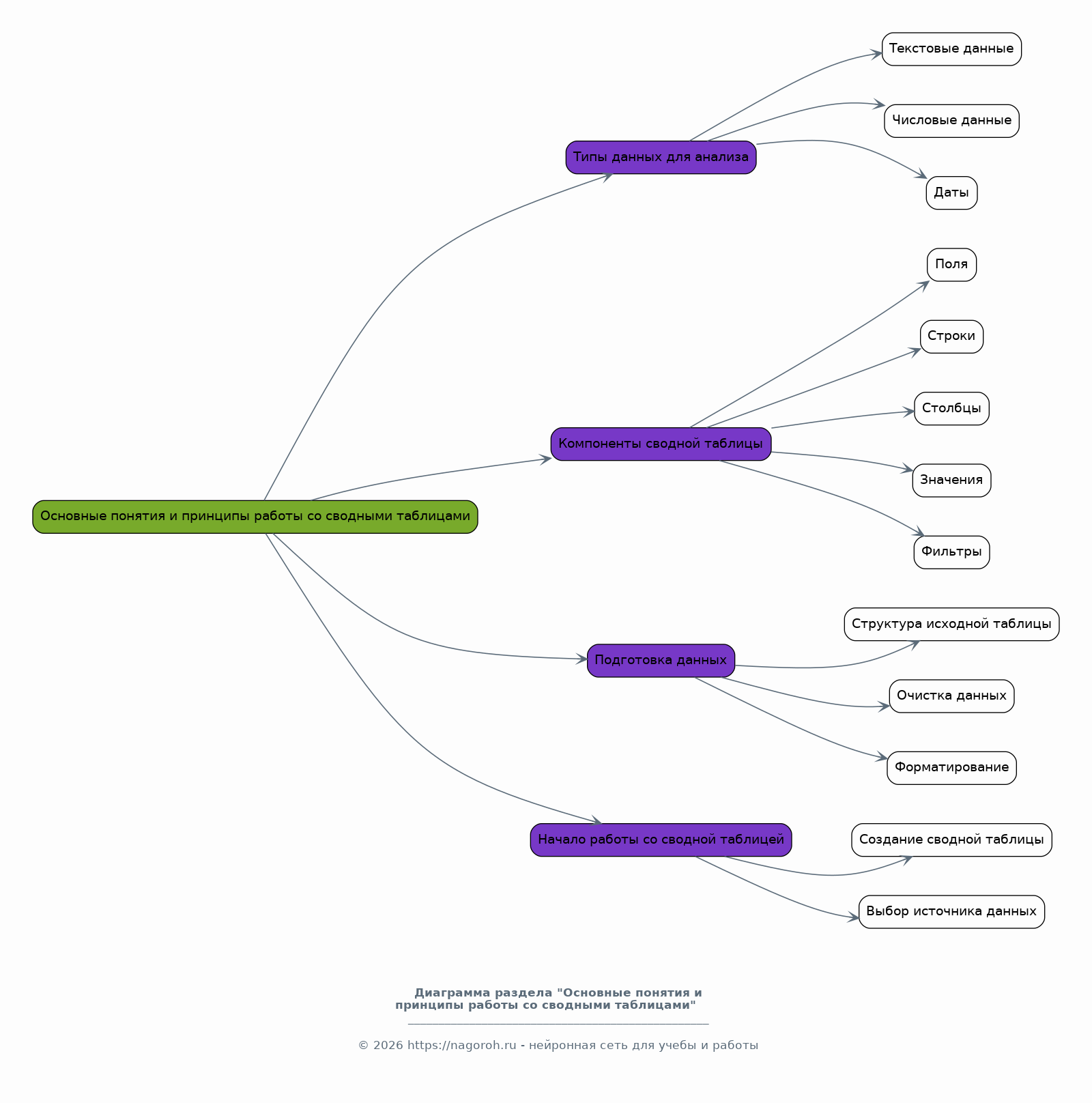
Основные понятия и принципы работы со сводными таблицами

Содержимое раздела

Этот раздел посвящен ключевым концепциям, лежащим в основе сводных таблиц. Мы рассмотрим типы данных, которые могут быть проанализированы, и основные компоненты сводной таблицы: поля, строки, столбцы, значения и фильтры. Будут изучены способы выбора и организации данных, а также принципы правильного формирования исходных таблиц для анализа. Поймем, как начать работать со сводной таблицей, чтобы получить первые результаты.

Создание и настройка сводных таблиц

Содержимое раздела

Этот раздел продемонстрирует процесс создания сводных таблиц: от выбора данных для анализа до настройки их внешнего вида. Будут рассмотрены различные способы создания сводных таблиц, включая работу с внешними источниками данных. Мы изучим основные параметры настройки: выбор полей, фильтрация данных, изменение формата отображения. На практике освоим полезные приемы, которые помогут эффективно настраивать сводные таблицы для решения различных задач анализа.

Вычисления и формулы в сводных таблицах

Содержимое раздела

Раздел посвящен расширенным возможностям вычислений в сводных таблицах. Мы рассмотрим создание вычисляемых полей и элементов, а также использование функций для анализа данных. Будут изучены примеры расчетов: суммирование, усреднение, проценты, ранжирование и другие типы вычислений. Разберем практические примеры и кейсы, которые позволят слушателям применять вычисления для решения сложных аналитических задач в своей работе.

Форматирование и визуализация данных в сводных таблицах

Содержимое раздела

Рассмотрение методов улучшения восприятия информации, полученной в результате анализа. Мы изучим способы форматирования сводных таблиц, включая изменение стилей, цветов и шрифтов. Будут рассмотрены инструменты визуализации данных: графики, диаграммы и другие элементы. Этот раздел будет посвящен созданию наглядных и информативных отчетов на основе сводных таблиц.

Анализ данных с использованием сводных таблиц: практические примеры

Содержимое раздела

В этом разделе мы рассмотрим практические примеры анализа данных в различных областях: финансы, маркетинг, продажи и т. д. Будут представлены кейсы, демонстрирующие возможности сводных таблиц для решения конкретных задач аналитики. Мы изучим реальные примеры анализа данных и освоим методики, которые помогут слушателям применять сводные таблицы в своей работе для получения полезных результатов. Будет показано, как преобразовывать данные в значимую информацию.

Советы и рекомендации по эффективному использованию сводных таблиц

Содержимое раздела

В этом разделе будут представлены полезные советы и лучшие практики для эффективной работы со сводными таблицами. Мы рассмотрим способы оптимизации работы с большими объемами данных и повышения производительности. Будут даны рекомендации по созданию понятных и удобных отчетов. Участники получат инструменты для улучшения своих навыков работы со сводными таблицами, что сделает их анализ данных более эффективным.

Заключение

Содержимое раздела

В заключении подведем итоги доклада, обобщив основные темы и полученные знания. Мы подчеркнем важность сводных таблиц как мощного инструмента для анализа данных в Excel. Будут сформулированы основные выводы, а также предоставлены рекомендации по дальнейшему изучению темы. В заключение мы постараемся вдохновить слушателей на применение полученных знаний в их повседневной работе.

Список литературы

Содержимое раздела

В этом разделе приведен список литературы, использованной при подготовке доклада, а также ресурсы для самостоятельного изучения. Здесь можно найти книги, статьи, онлайн-курсы и другие материалы по теме. Будет предоставлена информация о полезных ресурсах, которые помогут слушателям углубить свои знания о сводных таблицах и анализе данных. Этот раздел предоставляет возможность для дальнейшего самообразования.

Получи Такой Доклад

До 90% уникальность
Готовый файл Word
Оформление по ГОСТ
Список источников по ГОСТ
Таблицы и схемы
Презентация

Создать Доклад на любую тему за 5 минут

Создать

#5629400