Нейросеть

Текстиль в графическом дизайне: Синтез материи и визуальной коммуникации (Доклад)

Нейросеть для создания доклада Гарантия уникальности Строго по ГОСТу Высочайшее качество Поддержка 24/7

Данное исследование посвящено изучению взаимосвязи между текстилем и графическим дизайном, рассматривая их как два взаимодополняющих элемента в создании визуальных образов. В докладе анализируются практические примеры, иллюстрирующие, как текстура, цвет и структура ткани вдохновляют и влияют на графические решения. Особое внимание уделяется влиянию текстильных материалов на восприятие и эмоциональное воздействие графических проектов, будь то в печатной продукции, веб-дизайне или брендинге. Исследование направлено на выявление новых подходов и перспектив в области графического дизайна, основанных на интеграции и переосмыслении традиционных и современных текстильных техник.

Идея:

Основная идея доклада заключается в демонстрации синергии между текстилем и графическим дизайном, подчеркивая их потенциал для создания инновационных и привлекательных визуальных коммуникаций. Мы стремимся показать, как текстильные элементы могут усилить выразительность графических проектов и способствовать более глубокому восприятию информации.

Актуальность:

Актуальность исследования обусловлена растущим интересом к тактильным ощущениям и материальности в цифровом мире, а также стремлением к созданию более аутентичных и персонализированных визуальных образов. В условиях перенасыщенности информацией, интеграция текстиля в графический дизайн предлагает новые способы привлечения внимания аудитории и усиления эмоциональной связи с брендом или продуктом.

Оглавление:

Введение

Теоретические основы и исторический контекст

Текстиль как источник вдохновения в графическом дизайне.

Инструменты и технологии для интеграции текстиля в графический дизайн

Влияние текстиля на восприятие и эмоциональное воздействие графических образов

Практические примеры и кейс-стади

Перспективы развития и новые тенденции

Список литературы

Наименование образовательного учреждения

Доклад

на тему

Текстиль в графическом дизайне: Синтез материи и визуальной коммуникации

Выполнил: ФИО

Руководитель: ФИО

Содержание

  • Введение 1
  • Теоретические основы и исторический контекст 2
  • Текстиль как источник вдохновения в графическом дизайне. 3
  • Инструменты и технологии для интеграции текстиля в графический дизайн 4
  • Влияние текстиля на восприятие и эмоциональное воздействие графических образов 5
  • Практические примеры и кейс-стади 6
  • Перспективы развития и новые тенденции 7
  • Список литературы 8

Введение

Содержимое раздела

В вводной части доклада рассматривается актуальность темы, обосновывается интерес к изучению взаимосвязи текстиля и графического дизайна в современном контексте визуальных коммуникаций. Будут обозначены цели и задачи исследования, кратко представлена методология и структура доклада. Также, будет произведен обзор основных понятий и терминов, используемых в работе, таких как: текстиль, графический дизайн, визуальная коммуникация, текстура, цвет и структура. Введение служит отправной точкой для дальнейшего углубленного анализа, задавая рамки исследования и определяя его значимость для развития отрасли.

Теоретические основы и исторический контекст

Содержимое раздела

В этом разделе будет представлен обзор истории взаимодействия текстиля и графического дизайна, начиная от ранних примеров использования текстильных элементов в печатной графике и заканчивая современными тенденциями. Будет рассмотрено влияние различных культур и эпох на развитие этого взаимодействия, а также проанализированы основные теоретические подходы к пониманию роли текстиля в визуальной коммуникации. Особое внимание будет уделено изучению взаимосвязи между текстурой, цветом, формой и структурой текстильных материалов и их влиянием на восприятие графических образов. Прослеживаются примеры взаимодействия этих двух дисциплин и их эволюция.

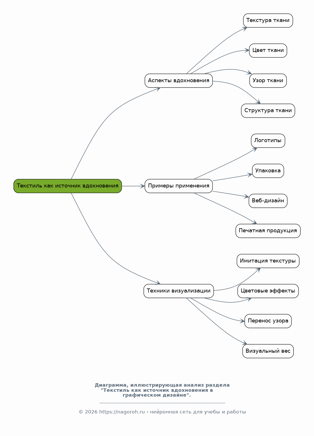
Текстиль как источник вдохновения в графическом дизайне.

Содержимое раздела

Этот раздел посвящен анализу конкретных примеров, иллюстрирующих, как текстиль может служить источником вдохновения для графических решений. Будут рассмотрены различные аспекты: текстура ткани, ее цвет, узор, структура и как они используются для создания графических элементов. Будут представлены примеры использования текстильных элементов в логотипах, упаковке, веб-дизайне, печатной продукции и других областях графического дизайна. Анализ покажет, какие приемы и техники позволяют эффективно передавать характеристики текстиля в графических изображениях и достигать желаемого визуального эффекта.

Инструменты и технологии для интеграции текстиля в графический дизайн

Содержимое раздела

В данном разделе рассматриваются современные инструменты и технологии, используемые для интеграции текстиля в графический дизайн. Будут изучены различные программы для создания графики и моделирования текстур, такие как Adobe Photoshop, Illustrator и специализированные приложения. Рассмотриваются методы оцифровки и обработки текстильных материалов, а также способы их применения в цифровых проектах. Будет уделено внимание техникам сканирования ткани, создания реалистичных текстур и эффективного использования текстильных элементов в различных форматах.

Влияние текстиля на восприятие и эмоциональное воздействие графических образов

Содержимое раздела

В этой главе будет проведен анализ влияния текстиля на восприятие и эмоциональное воздействие графических образов. Рассматривается, как тактильные ощущения, ассоциирующиеся с текстилем, влияют на восприятие информации, отношение к бренду и продуктов. Будут представлены результаты исследований, показывающие, как использование определенных текстур, цветов и узоров может вызывать различные эмоции и ассоциации у целевой аудитории. Анализируются примеры успешного использования текстильных элементов для усиления эмоциональной вовлеченности и создания более запоминающихся визуальных коммуникаций.

Практические примеры и кейс-стади

Содержимое раздела

В этом разделе будут представлены конкретные примеры проектов, в которых успешно интегрированы текстильные элементы в графический дизайн. Будут рассмотрены различные кейс-стади, демонстрирующие, как текстиль используется в брендинге, веб-дизайне, печатной продукции и других областях. Анализируются стратегии, методы и техники, применявшиеся в этих проектах, а также их результаты и эффективность. Будут выявлены лучшие практики и рекомендации для использования текстиля в графическом дизайне, основанные на реальных примерах.

Перспективы развития и новые тенденции

Содержимое раздела

В заключительной части доклада будут рассмотрены перспективы развития и новые тенденции в области интеграции текстиля в графический дизайн. Будут проанализированы новые технологии и подходы, которые могут усилить взаимосвязь между текстилем и графикой. Рассматриваются новые материалы, техники печати и интерактивные решения, которые открывают новые возможности для дизайнеров. Обсуждаются будущие направления развития, включая создание тактильных интерфейсов, использование дополненной реальности и виртуальной реальности для взаимодействия с текстильными элементами.

Список литературы

Содержимое раздела

В данном разделе будет представлен список использованной литературы, включающий книги, научные статьи, публикации в интернете и другие источники, использованные при подготовке доклада. Список будет составлен в соответствии с требованиями к оформлению библиографии, обеспечивая полную и точную информацию об использованных источниках. Это позволит читателям ознакомиться с дополнительной информацией и глубже изучить отдельные аспекты темы. Список литературы служит основой для подтверждения достоверности представленной информации и позволяет другим исследователям расширить свои знания.

Получи Такой Доклад

До 90% уникальность
Готовый файл Word
Оформление по ГОСТ
Список источников по ГОСТ
Таблицы и схемы
Презентация

Создать Доклад на любую тему за 5 минут

Создать

#6098236