Нейросеть

Территориальные особенности состава населения России: историко-демографический анализ и современные тенденции (Доклад)

Нейросеть для создания доклада Гарантия уникальности Строго по ГОСТу Высочайшее качество Поддержка 24/7

Данный доклад представляет собой детальный обзор территориальных особенностей состава населения России, рассматривая их историческое формирование и современные изменения. Исследование охватывает ключевые демографические процессы, такие как миграция, рождаемость, смертность и этнический состав, в контексте различных регионов страны. Анализируются факторы, влияющие на распределение населения, включая географические, экономические, социальные и политические аспекты, с использованием статистических данных и исторических материалов для выявления закономерностей и тенденций. Цель работы — предоставить комплексное представление о динамике населения России и ее территориальных особенностях.

Идея:

Основная идея доклада заключается в анализе взаимосвязи между историческими событиями, географическими условиями и социально-экономическими факторами, определяющими формирование и изменение состава населения в различных регионах России. Предлагается рассмотреть влияние этих факторов на демографическую ситуацию в стране в целом и выявить ключевые вызовы, стоящие перед российским обществом.

Актуальность:

Изучение территориальных особенностей состава населения России имеет высокую актуальность в контексте современных социально-экономических и политических изменений. Понимание демографических процессов необходимо для разработки эффективных региональных стратегий развития и социальной политики, учитывающих специфику различных территорий. Данный анализ способствует лучшему пониманию текущих вызовов и перспектив демографического развития страны.

Оглавление:

Введение

Исторический контекст формирования населения России

Этнический состав населения России: динамика и особенности

Миграционные процессы и их влияние на состав населения регионов

Рождаемость, смертность и естественное движение населения в региональном разрезе

Влияние социально-экономических факторов на демографическую ситуацию

Современные тенденции и перспективы демографического развития России

Заключение

Список литературы

Наименование образовательного учреждения

Доклад

на тему

Территориальные особенности состава населения России: историко-демографический анализ и современные тенденции

Выполнил: ФИО

Руководитель: ФИО

Содержание

  • Введение 1
  • Исторический контекст формирования населения России 2
  • Этнический состав населения России: динамика и особенности 3
  • Миграционные процессы и их влияние на состав населения регионов 4
  • Рождаемость, смертность и естественное движение населения в региональном разрезе 5
  • Влияние социально-экономических факторов на демографическую ситуацию 6
  • Современные тенденции и перспективы демографического развития России 7
  • Заключение 8
  • Список литературы 9

Введение

Содержимое раздела

Вводный раздел определяет цели и задачи исследования, обосновывает актуальность темы и кратко описывает структуру доклада. Здесь будет представлен обзор основных понятий и терминов, используемых в работе, таких как «территориальные особенности», «состав населения», «миграция», «этнический состав» и другие ключевые понятия. Также будет указана методология исследования, включающая анализ статистических данных, исторических источников и научных публикаций. Введение служит для формирования общего представления о предмете исследования и его значимости.

Исторический контекст формирования населения России

Содержимое раздела

Этот раздел посвящен анализу исторического формирования населения России, начиная с древних времен и заканчивая XIX веком. Будет рассмотрено влияние миграций, войн, освоения новых территорий и других исторических событий на формирование этнического состава и территориального распределения населения. Основное внимание будет уделено ключевым периодам истории России, таким как эпоха Российской империи и советский период. Анализ позволит понять, как исторические факторы влияют на современные демографические процессы.

Этнический состав населения России: динамика и особенности

Содержимое раздела

Данный пункт представляет собой подробный анализ этнического состава населения России, включая основные этнические группы и их распределение по регионам. Будут рассмотрены изменения в этническом составе, произошедшие за последние десятилетия, с акцентом на процессы ассимиляции, миграции и межэтнические отношения. Анализ будет основан на данных переписей населения и других статистических источниках, а также на исследованиях в области этнографии и социологии. Будут выявлены ключевые тенденции и факторы, влияющие на этническую структуру населения.

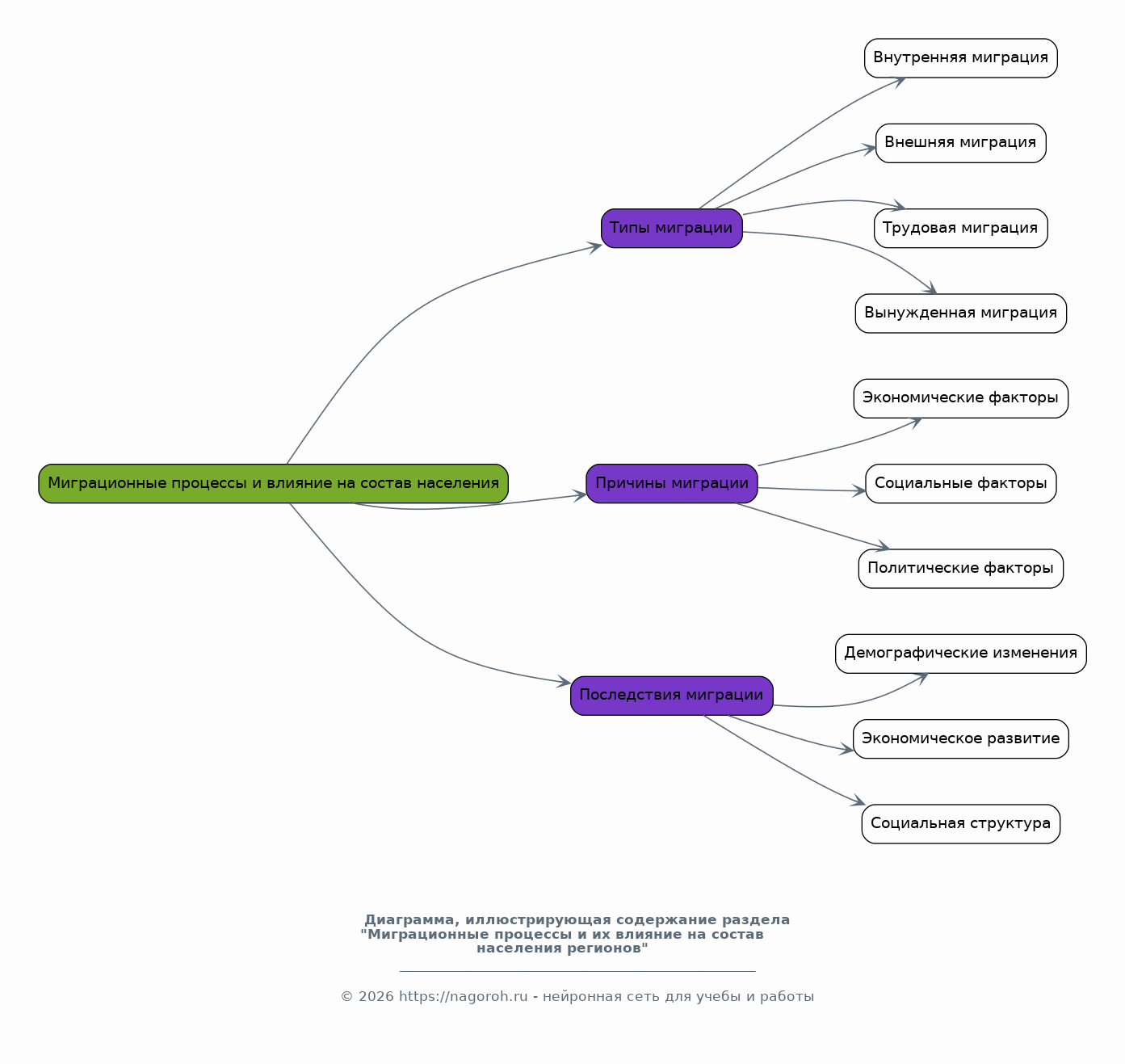
Миграционные процессы и их влияние на состав населения регионов

Содержимое раздела

В этом разделе будет рассмотрено влияние миграционных процессов на состав населения регионов России. Анализируются основные типы миграции (внутренняя, внешняя, трудовая, вынужденная), их причины и последствия для различных территорий. Будет уделено внимание влиянию миграции на демографическую ситуацию, экономическое развитие и социальную структуру регионов. Рассмотрение предполагает использование статистических данных, анализ миграционных потоков и выявление взаимосвязей с социально-экономическими факторами. Будут изучены основные направления миграции и их влияние на состав населения.

Рождаемость, смертность и естественное движение населения в региональном разрезе

Содержимое раздела

Этот раздел посвящен анализу показателей рождаемости, смертности и естественного движения населения в различных регионах России. Будут рассмотрены факторы, влияющие на эти показатели, такие как социально-экономические условия, уровень здравоохранения, образ жизни и другие. Анализ будет проведен в региональном разрезе для выявления особенностей и закономерностей в динамике населения. Особое внимание будет уделено различиям между регионами и выявлению проблемных зон. Будут представлены статистические данные и графики для наглядного отображения тенденций.

Влияние социально-экономических факторов на демографическую ситуацию

Содержимое раздела

Этот раздел посвящен анализу влияния социально-экономических факторов на демографическую ситуацию в России. Будет рассмотрено влияние уровня жизни, занятости, образования, здравоохранения и других социально-экономических показателей на рождаемость, смертность, миграцию и этнический состав населения. Анализ будет проведен с использованием статистических данных и корреляционного анализа для выявления взаимосвязей. Особое внимание будет уделено выявлению проблем, связанных с неравенством в социально-экономическом развитии регионов и их влиянию на демографическую ситуацию.

Современные тенденции и перспективы демографического развития России

Содержимое раздела

В этом разделе рассматриваются современные тенденции и перспективы демографического развития России, основанные на анализе предыдущих разделов и общих тенденций. Будут проанализированы текущие демографические проблемы, такие как старение населения, низкая рождаемость, высокая смертность и миграционный отток. На основе анализа этих тенденций будут сформулированы прогнозы на будущее и предложены возможные пути решения проблем. Также рассматриваются политические и социальные факторы, влияющие на демографические процессы, и их влияние на будущее страны.

Заключение

Содержимое раздела

В заключении будут подведены итоги исследования и сформулированы основные выводы, касающиеся территориальных особенностей состава населения России. Обобщаются результаты анализа, подчеркивается значимость полученных данных и их вклад в понимание демографических процессов в стране. Будут отмечены наиболее важные тенденции и выявлены ключевые проблемы, требующие дальнейшего изучения и разработки мер по их решению. Заключение также содержит рекомендации для дальнейших исследований и практические выводы для региональной политики и планирования.

Список литературы

Содержимое раздела

Этот раздел содержит список использованной литературы, включающий научные статьи, монографии, статистические сборники и другие источники, использованные в процессе исследования. Список составлен в соответствии с требованиями к оформлению библиографии, с указанием авторов, названий, издательств, годов издания и страниц. Список разделен на категории (например, русскоязычные и иностранные источники) для удобства поиска. Включение подробного списка литературы подтверждает научную обоснованность работы.

Получи Такой Доклад

До 90% уникальность
Готовый файл Word
Оформление по ГОСТ
Список источников по ГОСТ
Таблицы и схемы
Презентация

Создать Доклад на любую тему за 5 минут

Создать

#5531776