Нейросеть

Тестирование как метод исследования: типы, характеристики и применение (Доклад)

Нейросеть для создания доклада Гарантия уникальности Строго по ГОСТу Высочайшее качество Поддержка 24/7

Данный доклад посвящен всестороннему изучению тестирования как ключевого исследовательского метода. Мы рассмотрим разнообразные типы тестов, начиная от простых, используемых на начальных этапах, до комплексных, применяемых в сложных исследованиях. Особое внимание будет уделено характеристикам эффективного тестирования, таким как валидность, надежность и объективность. Данный анализ позволит слушателям глубже понять возможности и ограничения тестирования в различных областях.

Идея:

Основная идея заключается в систематизации знаний о методе тестирования, что позволит слушателям более осознанно применять его в своих исследованиях. Мы стремимся представить тестирование как инструмент для получения надежных и достоверных результатов.

Актуальность:

Актуальность темы обусловлена широким применением тестирования в различных научных областях, от психологии до социологии. Понимание видов и особенностей тестов критически важно для корректной интерпретации результатов исследований и повышения их качества.

Оглавление:

Введение

Теоретические основы тестирования

Виды тестов: классификация и особенности

Разработка и стандартизация тестов

Методы обработки и анализа тестовых данных

Практическое применение тестирования в исследованиях

Этические аспекты использования тестов

Список литературы

Наименование образовательного учреждения

Доклад

на тему

Тестирование как метод исследования: типы, характеристики и применение

Выполнил: ФИО

Руководитель: ФИО

Содержание

  • Введение 1
  • Теоретические основы тестирования 2
  • Виды тестов: классификация и особенности 3
  • Разработка и стандартизация тестов 4
  • Методы обработки и анализа тестовых данных 5
  • Практическое применение тестирования в исследованиях 6
  • Этические аспекты использования тестов 7
  • Список литературы 8

Введение

Содержимое раздела

Вводный раздел служит для определения роли тестирования как ключевого инструмента в научных исследованиях. Мы обозначим важность понимания различных типов тестов и их адаптации к конкретным исследовательским задачам. Этот раздел подчеркнет необходимость обеспечения валидности, надежности и объективности результатов тестирования для достижения достоверных выводов. Будет представлен обзор основных принципов организации исследований с использованием тестирования.

Теоретические основы тестирования

Содержимое раздела

В этом разделе будут рассмотрены основные теоретические концепции, лежащие в основе тестирования. Мы детально разберем понятия валидности и надежности, а также их влияние на качество результатов. Будет проведен анализ различных моделей измерений, используемых в тестировании, с акцентом на их сильные и слабые стороны. Также будет рассмотрено влияние различных факторов, таких как условия проведения теста и характеристики испытуемых, на результаты.

Виды тестов: классификация и особенности

Содержимое раздела

Здесь мы проведем классификацию существующих видов тестов, учитывая их назначение и методологию. Будут рассмотрены тесты на интеллект, личностные тесты, тесты достижений и другие типы. Особое внимание будет уделено особенностям каждого вида теста, включая их преимущества и ограничения при использовании в конкретных исследовательских сценариях. Будут предложены практические рекомендации по выбору наиболее подходящего теста для решения поставленных задач.

Разработка и стандартизация тестов

Содержимое раздела

В этом разделе будет рассмотрен процесс разработки тестов, включая этапы от определения цели тестирования до проведения статистического анализа результатов. Мы обсудим важность стандартизации тестов для обеспечения сопоставимости результатов. Будет освещена роль экспертов и специалистов в процессе разработки тестов, а также вопросы этики и защиты данных при их использовании. Мы рассмотрим основные принципы обеспечения качества тестов.

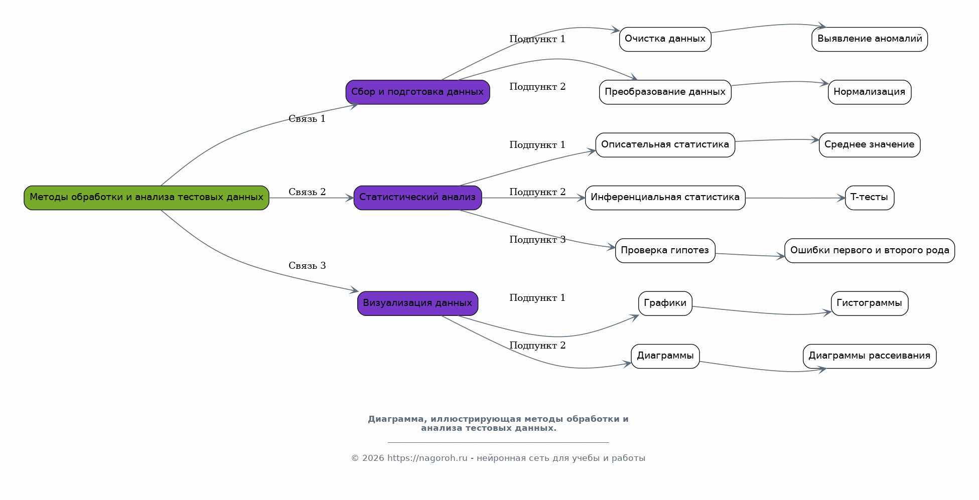
Методы обработки и анализа тестовых данных

Содержимое раздела

Этот раздел посвящен методам обработки и анализа данных, полученных в результате тестирования. Будут рассмотрены различные статистические методы, применяемые для анализа тестовых результатов. Мы обсудим интерпретацию полученных данных с учетом специфики конкретных тестов и исследовательских задач. Особое внимание будет уделено методам выявления закономерностей и взаимосвязей между различными переменными, полученными в ходе тестирования. Будут приведены примеры анализа данных.

Практическое применение тестирования в исследованиях

Содержимое раздела

В данном разделе будут рассмотрены примеры практического применения тестирования в различных областях, включая психологию, образование и социологию. Будут представлены конкретные исследовательские проекты, в которых тестирование использовалось для решения определенных задач. Мы обсудим преимущества и недостатки использования тестирования в каждом конкретном случае. Будут предложены практические советы по эффективному применению тестов в научных исследованиях.

Этические аспекты использования тестов

Содержимое раздела

Этот раздел посвящен этическим аспектам, связанным с использованием тестов, включая конфиденциальность данных и безопасность испытуемых. Мы рассмотрим принципы справедливого и непредвзятого использования тестов. Будут обсуждены проблемы, связанные с возможным неправильным использованием результатов тестирования и способами их предотвращения. Особое внимание будет уделено вопросам информированного согласия и защиты личной информации.

Список литературы

Содержимое раздела

В этом разделе будет представлен список использованной литературы, включая публикации по теории тестирования, методологии разработки тестов и практическому применению. Список будет включать как классические работы, так и современные исследования в области тестирования. Будут предоставлены полные библиографические данные для каждого источника, чтобы обеспечить возможность дальнейшего изучения темы. Этот раздел служит для подтверждения достоверности информации в докладе.

Получи Такой Доклад

До 90% уникальность
Готовый файл Word
Оформление по ГОСТ
Список источников по ГОСТ
Таблицы и схемы
Презентация

Создать Доклад на любую тему за 5 минут

Создать

#6103201