Нейросеть

Технологические вызовы в современной России: анализ проблем и перспективные направления решения (Доклад)

Нейросеть для создания доклада Гарантия уникальности Строго по ГОСТу Высочайшее качество Поддержка 24/7

Данный доклад посвящен исследованию ключевых технологических вызовов, стоящих перед Российской Федерацией в текущий период времени. Мы рассмотрим широкий спектр проблем, начиная от недостаточного финансирования научно-исследовательских и опытно-конструкторских работ (НИОКР) до утечки квалифицированных кадров за рубеж. Особое внимание будет уделено анализу влияния санкций и геополитической обстановки на развитие отечественных технологий. В заключении будут предложены конкретные стратегии и рекомендации по преодолению существующих трудностей.

Идея:

Основная идея доклада заключается в комплексном анализе текущего состояния технологического развития в России, а также выявлении наиболее перспективных направлений для инвестиций и государственной поддержки. Цель работы — предложить конкретные механизмы и инструменты, способствующие ускоренному развитию технологических отраслей.

Актуальность:

Актуальность данного исследования обусловлена необходимостью разработки эффективных стратегий для обеспечения технологического суверенитета России в условиях быстро меняющегося мира. Понимание текущих вызовов и поиск оптимальных путей их решения критически важны для экономического роста и национальной безопасности.

Оглавление:

Введение

Анализ текущего состояния технологического сектора России

Основные технологические вызовы: идентификация и классификация

Влияние санкций и геополитических факторов

Стратегии поддержки технологического развития

Перспективные направления исследований и разработок

Рекомендации по преодолению технологических вызовов

Заключение

Список литературы

Наименование образовательного учреждения

Доклад

на тему

Технологические вызовы в современной России: анализ проблем и перспективные направления решения

Выполнил: ФИО

Руководитель: ФИО

Содержание

  • Введение 1
  • Анализ текущего состояния технологического сектора России 2
  • Основные технологические вызовы: идентификация и классификация 3
  • Влияние санкций и геополитических факторов 4
  • Стратегии поддержки технологического развития 5
  • Перспективные направления исследований и разработок 6
  • Рекомендации по преодолению технологических вызовов 7
  • Заключение 8
  • Список литературы 9

Введение

Содержимое раздела

Вводный раздел доклада устанавливает контекст исследования, определяя основные цели и задачи работы. Он знакомит читателя с ключевыми понятиями, связанными с технологическими вызовами и их влиянием на российскую экономику. Введение также содержит краткий обзор методологии исследования и структуру дальнейшего изложения материала. Цель данного раздела — сформировать общее представление о проблематике и обозначить актуальность исследования для понимания дальнейших разделов.

Анализ текущего состояния технологического сектора России

Содержимое раздела

Этот раздел посвящен детальному обзору текущего состояния технологического сектора в России. Здесь будут рассмотрены ключевые показатели: объем инвестиций в НИОКР, количество патентов, уровень цифровизации и доля высокотехнологичной продукции в экспорте. Мы также проанализируем отраслевую структуру технологического сектора, выявив наиболее перспективные и проблемные области. Влияние санкций и геополитической напряженности на развитие сектора также будет детально оценено в этом разделе.

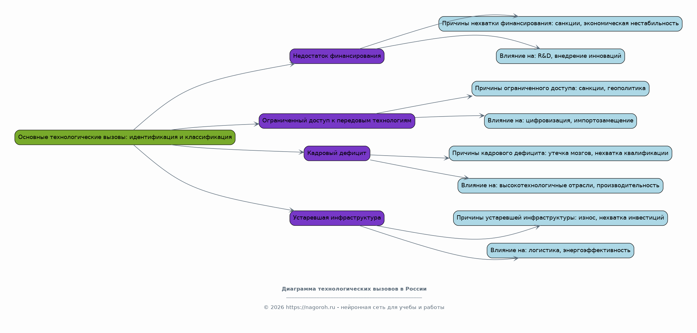
Основные технологические вызовы: идентификация и классификация

Содержимое раздела

В этом разделе будут идентифицированы и классифицированы основные технологические вызовы, с которыми сталкивается Россия. Вызовы будут разделены на несколько категорий, включая: недостаток финансирования, ограниченный доступ к передовым технологиям, кадровый дефицит и устаревшую инфраструктуру. Проанализируем также влияние каждого вызова на различные секторы экономики и предложим предварительные пути решения. Особое внимание уделим анализу причин возникновения данных вызовов.

Влияние санкций и геополитических факторов

Содержимое раздела

В данном разделе будет проведен детальный анализ влияния международных санкций и геополитических факторов на развитие российской технологической сферы. Мы рассмотрим, как ограничения повлияли на доступ к технологиям, оборудованию и финансированию. Будут изучены основные стратегии адаптации и импортозамещения, реализуемые российскими компаниями и государственными институтами. Также будут проанализированы перспективы развития в условиях изменяющейся геополитической обстановки, а также возможности для технологического сотрудничества.

Стратегии поддержки технологического развития

Содержимое раздела

Этот раздел посвящен анализу и разработке стратегий государственной поддержки технологического развития в России. Будут рассмотрены существующие меры поддержки, такие как налоговые льготы, гранты, программы финансирования и создание технопарков. Мы также предложим новые, более эффективные подходы, включая стимулирование частных инвестиций, развитие кадрового потенциала и укрепление взаимодействия между наукой и бизнесом. Особое внимание будет уделено повышению эффективности существующих программ.

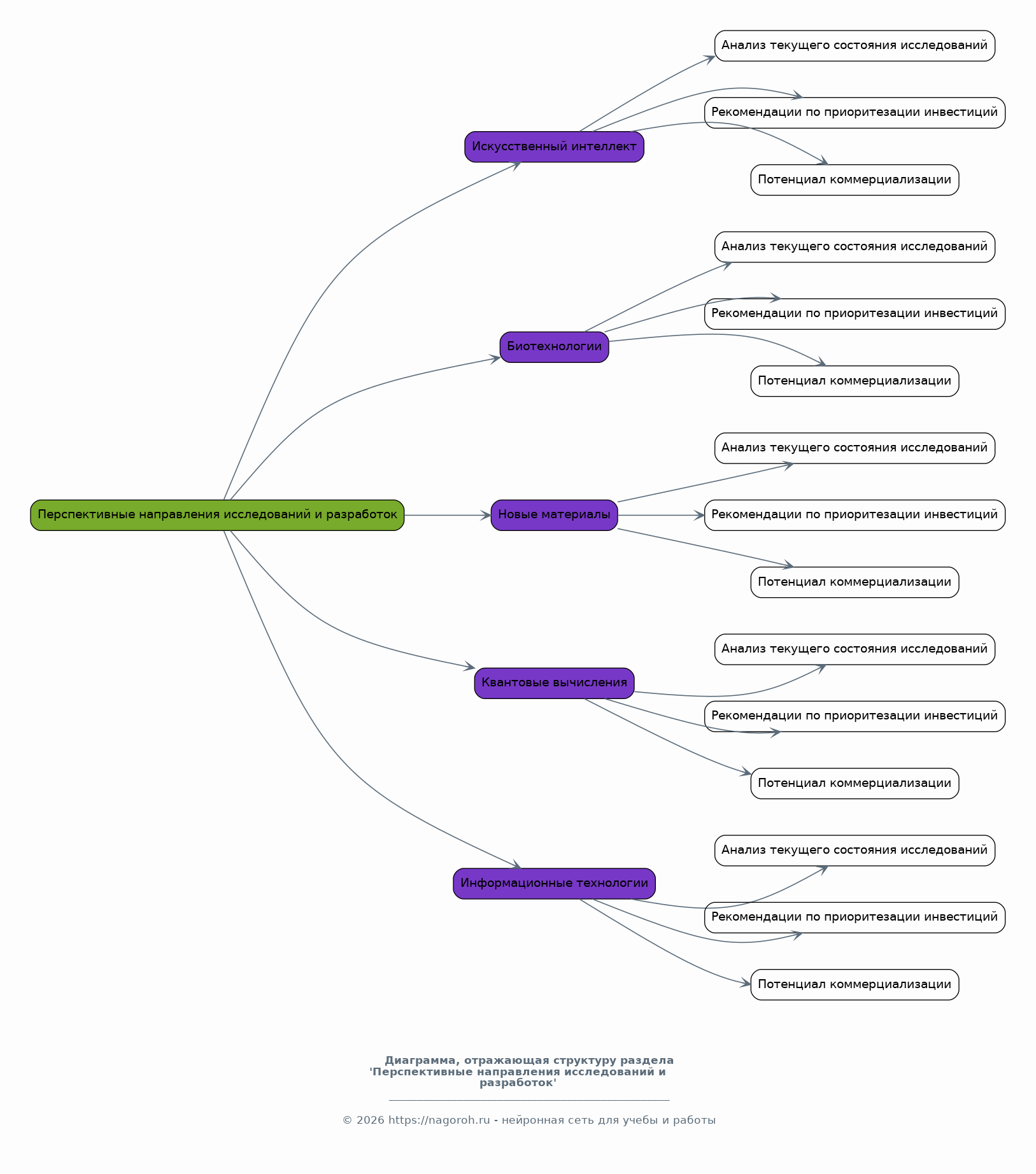
Перспективные направления исследований и разработок

Содержимое раздела

В данном разделе будут определены наиболее перспективные направления исследований и разработок, которые могут внести наибольший вклад в технологическое развитие России. К таким направлениям относятся: искусственный интеллект, биотехнологии, новые материалы, квантовые вычисления и информационные технологии. Будет проведен анализ текущего состояния исследований в этих областях и предложены рекомендации по приоритезации государственных инвестиций. Также будет рассмотрен потенциал коммерциализации результатов исследований.

Рекомендации по преодолению технологических вызовов

Содержимое раздела

Раздел включает в себя конкретные рекомендации для преодоления выявленных технологических вызовов. Будут предложены меры по улучшению финансирования НИОКР, повышению качества образования и развитию кадрового потенциала. Также будут сформулированы рекомендации по оптимизации взаимодействия между государством, бизнесом и научными кругами. Особое внимание будет уделено внедрению инноваций и поддержке малого и среднего предпринимательства в технологической сфере.

Заключение

Содержимое раздела

В заключении будут подведены итоги исследования и сформулированы основные выводы относительно текущего состояния и перспектив развития технологического сектора в России. Мы обобщим ключевые вызовы и предложим рекомендации для дальнейших действий. Заключение также будет содержать оценку эффективности предложенных стратегий и прогноз развития технологической сферы в ближайшем будущем. Цель раздела — предоставить краткий и содержательный обзор основных результатов исследования.

Список литературы

Содержимое раздела

В этом разделе представлен список использованной литературы, включающий научные статьи, монографии, отчеты исследовательских институтов и данные из официальных источников. Список будет структурирован в соответствии со стандартами библиографического описания. Раздел предназначен для предоставления читателям возможности ознакомиться с источниками, использованными в исследовании, и углубить свои знания в области технологического развития.

Получи Такой Доклад

До 90% уникальность
Готовый файл Word
Оформление по ГОСТ
Список источников по ГОСТ
Таблицы и схемы
Презентация

Создать Доклад на любую тему за 5 минут

Создать

#6095664