Нейросеть

Технологии создания структурированных текстовых документов: Обзор, анализ и перспективы (Доклад)

Нейросеть для создания доклада Гарантия уникальности Строго по ГОСТу Высочайшее качество Поддержка 24/7

Данный доклад посвящен глубокому изучению современных технологий, используемых для создания и обработки структурированных текстовых документов. В рамках исследования будут рассмотрены основные форматы, такие как XML, JSON и Markdown, анализироваться их сильные и слабые стороны, а также области применения. Особое внимание уделяется инструментам и библиотекам, позволяющим эффективно создавать, редактировать, проверять и преобразовывать структурированные документы, а также вопросы их интеграции в различные системы. Целью работы является предоставление всестороннего обзора технологий, необходимых для работы с данными, представленными в структурированном виде.

Идея:

Предлагается рассмотреть эволюцию подходов к созданию структурированных текстовых документов, начиная от базовых принципов и заканчивая передовыми решениями, применяемыми в современных информационных системах. Будет проведен сравнительный анализ различных форматов, что позволит выявить наиболее подходящие решения для конкретных задач.

Актуальность:

Актуальность данного доклада обусловлена возрастающей потребностью в эффективной обработке информации в различных областях, от веб-разработки до научных исследований. Структурированные текстовые документы играют ключевую роль в организации данных, облегчая их хранение, поиск и обмен между различными системами, а также открывают новые возможности для автоматизации обработки данных и анализа информации.

Оглавление:

Введение

Обзор форматов структурированных текстовых документов

Инструменты и библиотеки для работы со структурированными документами

Методы валидации и проверки структурированных документов

Преобразование и трансформация структурированных данных

Практические примеры и кейс-стади

Перспективы развития технологий структурированных документов

Список литературы

Наименование образовательного учреждения

Доклад

на тему

Технологии создания структурированных текстовых документов: Обзор, анализ и перспективы

Выполнил: ФИО

Руководитель: ФИО

Содержание

  • Введение 1
  • Обзор форматов структурированных текстовых документов 2
  • Инструменты и библиотеки для работы со структурированными документами 3
  • Методы валидации и проверки структурированных документов 4
  • Преобразование и трансформация структурированных данных 5
  • Практические примеры и кейс-стади 6
  • Перспективы развития технологий структурированных документов 7
  • Список литературы 8

Введение

Содержимое раздела

В данном разделе будет представлен обзор основных понятий и определений, связанных со структурированными текстовыми документами. Будут рассмотрены исторические аспекты развития технологий, а также обоснована актуальность темы в современном мире информационных технологий. Основной акцент будет сделан на определении целей и задач исследования, а также на кратком описании структуры доклада и его основных разделов, что поможет слушателям сформировать общее представление о содержании работы и ее ключевых аспектах. Будет также затронута важность структурированного подхода к организации информации в различных сферах деятельности.

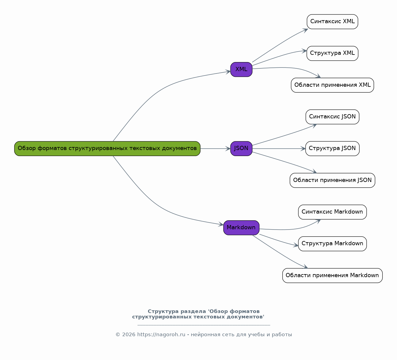
Обзор форматов структурированных текстовых документов

Содержимое раздела

В этой части доклада будет проведен детальный анализ наиболее распространенных форматов, таких как XML, JSON и Markdown. Будут рассмотрены их синтаксис, структура и области применения, а также будут приведены примеры использования в различных проектах. Особое внимание будет уделено сравнению этих форматов по таким параметрам, как читаемость, сложность реализации, производительность при обработке и соответствие требованиям различных информационных систем. После этого, будут рассмотрены преимущества и недостатки каждого из форматов, что позволит сделать осознанный выбор при работе с данными.

Инструменты и библиотеки для работы со структурированными документами

Содержимое раздела

Данный раздел посвящен обзору наиболее популярных инструментов и библиотек, используемых для создания, редактирования и обработки структурированных текстовых документов. Будут рассмотрены различные текстовые редакторы, IDE (Integrated Development Environment), валидаторы, парсеры и конвертеры, а также их функциональные возможности и особенности использования. Будут представлены примеры кода на различных языках программирования, демонстрирующие работу с популярными библиотеками для работы с XML, JSON и Markdown, а также методы автоматизации типовых задач. Особое внимание будет уделено вопросам выбора подходящих инструментов в зависимости от конкретных задач и требований.

Методы валидации и проверки структурированных документов

Содержимое раздела

В этом разделе рассматриваются различные методы валидации и проверки структурированных текстовых документов на соответствие заданным правилам и стандартам. Будут представлены примеры использования схем XML (XSD, DTD), схем JSON, а также инструментов для проверки синтаксиса и логической структуры документов. Рассматриваются вопросы автоматизации процессов валидации и интеграции в системы контроля версий и непрерывной интеграции (CI/CD). Обсуждается важность валидации для обеспечения целостности данных, предотвращения ошибок и поддержания соответствия требованиям различных информационных систем, а также вопросы безопасности.

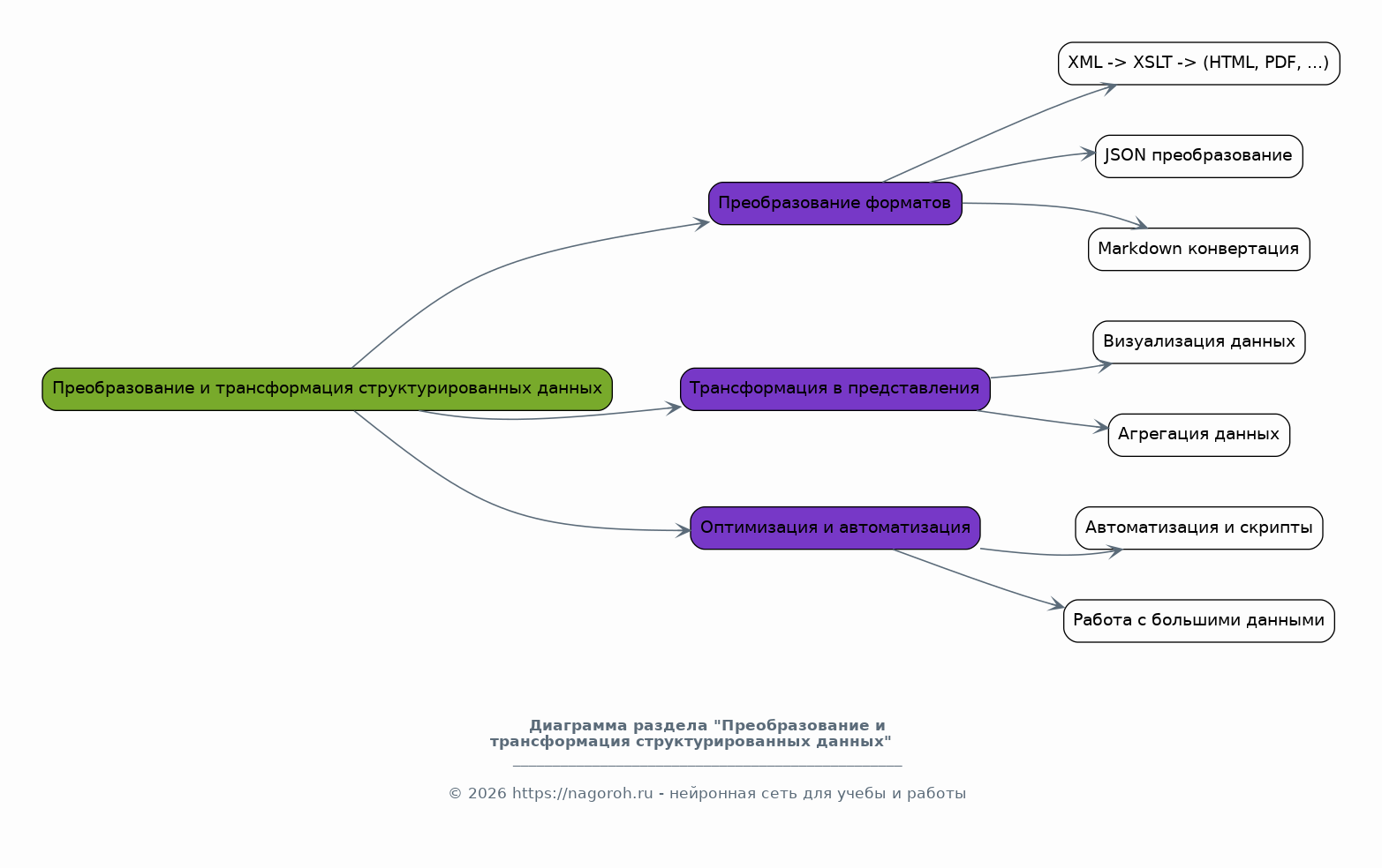
Преобразование и трансформация структурированных данных

Содержимое раздела

В рамках этого раздела будет рассмотрено преобразование структурированных данных из одного формата в другой, а также их трансформация в различные представления. Будут представлены примеры использования технологий XSLT для преобразования XML, инструментов для преобразования JSON и Markdown, а также подходы к созданию пользовательских сценариев преобразования. Обсуждаются вопросы оптимизации процессов преобразования, автоматизации задач и интеграции с системами управления контентом, а также рассматриваются методы эффективной обработки больших объемов данных. Знание этих методов важно для интеграции данных с разными системами.

Практические примеры и кейс-стади

Содержимое раздела

Этот раздел посвящен практическим примерам и кейс-стади, демонстрирующим применение рассмотренных технологий в реальных проектах. Будут представлены примеры использования структурированных текстовых документов в веб-разработке, управлении контентом, научной деятельности и других областях. Будут рассмотрены конкретные задачи, методы их решения, а также результаты и выводы, полученные в ходе работы. Особое внимание будет уделено анализу преимуществ и недостатков различных подходов, а также рекомендациям по выбору оптимальных решений для различных задач.

Перспективы развития технологий структурированных документов

Содержимое раздела

В этом разделе рассматриваются перспективные направления развития технологий структурированных текстовых документов. Будут обсуждаться новые форматы, инструменты и подходы к обработке данных, а также тенденции развития в области веб-технологий, облачных вычислений и искусственного интеллекта. Рассматриваются вопросы интеграции структурированных документов с различными информационными системами, а также возможности применения в новых областях, таких как Big Data и Machine Learning. Будут предложены прогнозы и рекомендации относительно будущих направлений развития технологий.

Список литературы

Содержимое раздела

В заключительном разделе представлен список использованной литературы, включающий книги, научные статьи, документацию, веб-ресурсы и другие источники информации. Список будет организован в соответствии с общепринятыми стандартами цитирования, что обеспечит корректность и точность ссылок. Он включает в себя полный перечень источников, использованных в докладе, что позволит читателям получить более глубокое понимание темы и изучить дополнительные материалы. Представленный формат предполагает возможность быстрого доступа к необходимым источникам для дальнейшего изучения.

Получи Такой Доклад

До 90% уникальность
Готовый файл Word
Оформление по ГОСТ
Список источников по ГОСТ
Таблицы и схемы
Презентация

Создать Доклад на любую тему за 5 минут

Создать

#6144166