Нейросеть

Тиімді жолдары: Тарих пәнін оқытуда жасанды интеллект қолданудың инновациялық аспектілері мен тиімділігін талдау (Доклад)

Нейросеть для создания доклада Гарантия уникальности Строго по ГОСТу Высочайшее качество Поддержка 24/7

Бұл зерттеу тарих пәні мұғалімдері мен студенттеріне арналған, жасанды интеллект технологияларын тарихты оқыту процесіне енгізудің тиімді тәсілдерін зерттейді. Жобаның мақсаты – жасанды интеллект құралдарының тарих сабақтарының сапасын арттыруға, оқушылардың қызығушылығын оятуға және тарихи білімді тереңдетуге қалай ықпал ететінін анықтау. Зерттеу барысында біз жасанды интеллект қолданудың оң және теріс аспектілерін талдаймыз және оқытудағы инновациялық әдістерді ұсынамыз. Нәтижесінде, тарих пәнін жаңа технологиялармен қамтамасыз ететін нақты ұсыныстар мен ұсыныстар жасалады.

Идея:

Бұл баяндама жасанды интеллектті тарих сабақтарында пайдаланудың инновациялық жолдарын ұсынады. Жоба тарихты оқытуда жасанды интеллекттің әлеуетін ашуға бағытталған.

Актуальность:

Қазіргі заманғы білім беруде жаңа технологияларды қолдану өзекті мәселе болып табылады, бұл жасанды интеллектің білім беру үдерісіне енуіне байланысты. Зерттеудің маңыздылығы – оқушылардың тарих пәніне деген қызығушылығын арттыру және тарихи білімдерін тереңдету үшін жасанды интеллектті қолданудың практикалық жолдарын ұсыну.

Оглавление:

Введение

Жасанды интеллект технологияларына шолу

Тарих пәнін оқытуда жасанды интеллектті қолданудың әдістері

Жасанды интеллект арқылы тарих оқу үдерісін жетілдіру

Жасанды интеллекттің тиімділігі мен шектеулері

Сабақтарда жасанды интеллектті қолданудың практикалық мысалдары

Болашаққа көзқарас және ұсыныстар

Заключение

Список литературы

Наименование образовательного учреждения

Доклад

на тему

Тиімді жолдары: Тарих пәнін оқытуда жасанды интеллект қолданудың инновациялық аспектілері мен тиімділігін талдау

Выполнил: ФИО

Руководитель: ФИО

Содержание

  • Введение 1
  • Жасанды интеллект технологияларына шолу 2
  • Тарих пәнін оқытуда жасанды интеллектті қолданудың әдістері 3
  • Жасанды интеллект арқылы тарих оқу үдерісін жетілдіру 4
  • Жасанды интеллекттің тиімділігі мен шектеулері 5
  • Сабақтарда жасанды интеллектті қолданудың практикалық мысалдары 6
  • Болашаққа көзқарас және ұсыныстар 7
  • Заключение 8
  • Список литературы 9

Введение

Содержимое раздела

Бұл бөлімде зерттеудің өзектілігі, мақсаты мен міндеттері қарастырылады. Жасанды интеллекттің білім беру саласындағы рөлі талқыланады, оның ішінде тарих пәнін оқытудағы мүмкіндіктері мен келешектеріне баса назар аударылады. Зерттеудің ғылыми жаңалығы мен практикалық маңыздылығы, сондай-ақ қолданылатын әдістер мен зерттеу объектісі туралы қысқаша мәлімет беріледі. Сонымен қатар, жасанды интеллекттің тарихты оқытудағы қолданылуының қажеттілігі мен тиімділігіне негіз болатын факторлар түсіндіріледі.

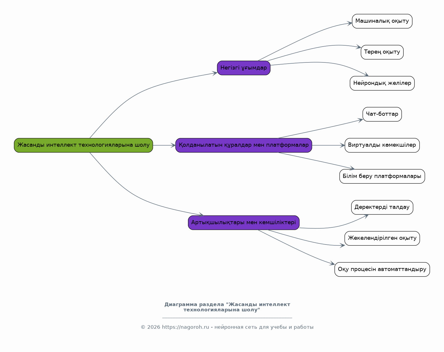
Жасанды интеллект технологияларына шолу

Содержимое раздела

Бұл бөлімде жасанды интеллекттің негізгі ұғымдары, оның ішінде машиналық оқыту, терең оқыту және нейрондық желілер сияқты технологиялар қарастырылады. Жасанды интеллекттің тарихты оқытуда қолданылатын түрлі құралдары мен платформаларына, мысалы, чат-боттар, виртуалды көмекшілер және білім беру платформаларына сипаттама беріледі. Сондай-ақ, жасанды интеллект технологияларының артықшылықтары мен кемшіліктері, оның ішінде деректерді талдау, жекелендірілген оқыту және оқу процесін автоматтандыру сияқты аспектілері талқыланады.

Тарих пәнін оқытуда жасанды интеллектті қолданудың әдістері

Содержимое раздела

Бұл бөлімде жасанды интеллекттің тарих сабақтарында қолданудың әртүрлі әдістері мен тәсілдері қарастырылады. Олардың ішінде интерактивті тарихи модельдерді құру, тарихи деректерді талдау және студенттердің білімін бағалау үшін жасанды интеллектті пайдалану сияқты әдістер бар. Сондай-ақ, жасанды интеллекттің тарихшыларды қолдауға арналған құралдары, мысалы, тарихи мәтіндерді аудару және талдау, тарихты оқыту процесінде жаңа мүмкіндіктер ашатыны талқыланады. Бөлімде әдістердің тиімділігі мен қолдану шектеулеріне назар аударылады.

Жасанды интеллект арқылы тарих оқу үдерісін жетілдіру

Содержимое раздела

Бұл бөлім жасанды интеллекттің тарих оқу үдерісін қалай жетілдіретінін көрсетеді. Жекелендірілген оқыту бағдарламаларын жасау және оқушылардың қажеттіліктеріне бейімдеу, сондай-ақ оқушылардың қызығушылығын арттыру және олардың сабаққа қатысуын ынталандыру сияқты аспектілер талқыланады. Жасанды интеллекттің білімді бағалаудағы тиімділігі, тест тапсырмаларын автоматты түрде тексеру және кері байланыс беру мүмкіндіктері қарастырылады. Бұл бөлімде инновациялық тәсілдер мен практикалық ұсыныстар ұсынылады.

Жасанды интеллекттің тиімділігі мен шектеулері

Содержимое раздела

Бұл бөлімде жасанды интеллекттің тарихты оқытудағы тиімділігі мен шектеулері туралы талдау жасалады. Жасанды интеллекттің тарихи деректерді талдау, оқу материалын жекелендіру және оқушылардың білімін бағалау сияқты артықшылықтары қарастырылады. Сондай-ақ, жасанды интеллекттің қолданудағы шектеулеріне, мысалы, деректердің сапасы, мәтіндік түсініктердің жеткіліксіздігі және адам факторының маңыздылығына назар аударылады. Бұл талдау жасанды интеллекттің тарихты оқытудағы рөлі туралы терең түсінік береді.

Сабақтарда жасанды интеллектті қолданудың практикалық мысалдары

Содержимое раздела

Бұл бөлімде жасанды интеллекттің тарих сабақтарында қолданылуының нақты мысалдары мен практикалық сценарийлері ұсынылады. Виртуалды тарихи экскурсиялар жасау, интерактивті тесттер мен ойындар құру, тарихи мәтіндерді талдау үшін жасанды интеллект құралдарын пайдалану сияқты әдістер егжей-тегжейлі қарастырылады. Әр мысал үшін құралдарды таңдау, оларды қолдану бойынша нұсқаулықтар және нәтижелерді бағалау әдістері ұсынылады. Бұл бөлім мұғалімдерге жаңа технологияларды сабақтарға енгізуге көмектесетін практикалық кеңестер мен ұсыныстар береді.

Болашаққа көзқарас және ұсыныстар

Содержимое раздела

Бұл бөлімде жасанды интеллект технологияларының даму перспективалары мен тарих пәнін оқытудағы болашағы талқыланады. Жасанды интеллекттің жаңа мүмкіндіктері, мысалы, тарихи зерттеулердегі ролі, тарихшыларға арналған құралдарды әзірлеу және білім беру платформаларын жақсарту сияқты аспектілер қарастырылады. Зерттеу нәтижелеріне негізделген ұсыныстар, тарих пәні мұғалімдеріне жаңа технологияларды қолдану жолдары туралы кеңестер беріледі. Сондай-ақ, болашақтағы зерттеулер мен жобаларға арналған ұсыныстар жасалады.

Заключение

Содержимое раздела

Жасанды интеллекттің тарих пәнін оқытудағы қолданылуы туралы зерттеудің негізгі қорытындылары келтіріледі. Зерттеудің мақсаттарына жету, алынған нәтижелер мен зерттеудің практикалық маңыздылығы туралы айтылады. Жасанды интеллектті тарих сабақтарында пайдаланудың тиімділігі мен шектеулері қысқаша баяндалады. Сонымен қатар, болашақтағы зерттеулер мен жобаларға ұсыныстар беріліп, жалпы қорытынды жасалады.

Список литературы

Содержимое раздела

Бұл бөлімде зерттеу барысында пайдаланылған әдебиеттер тізімі берілген, олардың ішінде кітаптар, ғылыми мақалалар және онлайн ресурстар бар. Әдебиеттер тізімі зерттеудің сенімділігін қамтамасыз етеді және зерттеушілерге қосымша ақпарат көздеріне қол жеткізуге мүмкіндік береді. Әрбір жарияланым үшін автордың, тақырыптың, жарияланым орнының және жарық көрген жылының толық мәліметтері көрсетілген.

Получи Такой Доклад

До 90% уникальность
Готовый файл Word
Оформление по ГОСТ
Список источников по ГОСТ
Таблицы и схемы
Презентация

Создать Доклад на любую тему за 5 минут

Создать

#5621585