Нейросеть

Типы взаимоотношений в коллективе: Анализ и классификация (Доклад)

Нейросеть для создания доклада Гарантия уникальности Строго по ГОСТу Высочайшее качество Поддержка 24/7

Данный доклад посвящен всестороннему исследованию различных типов взаимоотношений, формирующихся в рабочих коллективах. Будут рассмотрены ключевые факторы, влияющие на динамику этих взаимоотношений, такие как личностные характеристики, корпоративная культура и методы управления. Особое внимание уделяется анализу позитивных и негативных аспектов каждого типа взаимоотношений, а также их влиянию на общую эффективность работы коллектива. Цель исследования – выявление наиболее продуктивных типов взаимоотношений и разработка рекомендаций по оптимизации командной работы.

Идея:

Предлагается систематизировать существующие типы взаимоотношений в коллективе, выделив их характеристики и последствия. Это позволит лучше понимать психологический климат в команде и выстраивать эффективные стратегии управления персоналом.

Актуальность:

Актуальность данной темы обусловлена возрастающей потребностью в эффективном управлении человеческими ресурсами и повышении производительности труда. Понимание типов взаимоотношений в коллективе является ключевым фактором для создания здоровой рабочей среды и достижения поставленных целей.

Оглавление:

Введение

Теоретические основы формирования взаимоотношений

Типология взаимоотношений в коллективе

Факторы, влияющие на взаимоотношения в коллективе

Влияние взаимоотношений на эффективность работы

Стратегии улучшения взаимоотношений в коллективе

Кейс-стади: практические примеры

Заключение

Список литературы

Наименование образовательного учреждения

Доклад

на тему

Типы взаимоотношений в коллективе: Анализ и классификация

Выполнил: ФИО

Руководитель: ФИО

Содержание

  • Введение 1
  • Теоретические основы формирования взаимоотношений 2
  • Типология взаимоотношений в коллективе 3
  • Факторы, влияющие на взаимоотношения в коллективе 4
  • Влияние взаимоотношений на эффективность работы 5
  • Стратегии улучшения взаимоотношений в коллективе 6
  • Кейс-стади: практические примеры 7
  • Заключение 8
  • Список литературы 9

Введение

Содержимое раздела

В данном разделе будет представлен обзор темы исследования, обоснована ее актуальность и сформулированы основные цели работы. Обозначим важность изучения типов взаимоотношений в коллективе и их влияния на общую атмосферу, производительность труда и психологическое благополучие сотрудников. Также будет представлен краткий обзор методологии исследования, включая использованные методы сбора и анализа данных, а также структуру последующих разделов доклада, чтобы читатели могли ориентироваться.

Теоретические основы формирования взаимоотношений

Содержимое раздела

Данный раздел посвящен анализу теоретических подходов к формированию взаимоотношений в коллективе, включая психологические, социологические и управленческие аспекты. Будут рассмотрены основные теории, такие как теория социальной идентичности, теория обмена и другие, объясняющие механизмы формирования привязанностей, конфликтов и сотрудничества в группе. Особое внимание будет уделено факторам, влияющим на формирование и развитие различных типов взаимоотношений, таким как личностные особенности, ценности и цели членов коллектива, правила и нормы, принятые в организации.

Типология взаимоотношений в коллективе

Содержимое раздела

В данном разделе будет представлена подробная классификация различных типов взаимоотношений, встречающихся в рабочих коллективах. Будут рассмотрены такие типы, как формальные и неформальные, коллегиальные, конфликтные, нейтральные и дружеские взаимоотношения. Каждый тип будет описан, выделены его основные характеристики, преимущества и недостатки. Также будет проведен анализ факторов, способствующих формированию того или иного типа взаимоотношений, и их влияния на эффективность работы коллектива и психологический климат в целом. Рассмотрение конкретных примеров из практики.

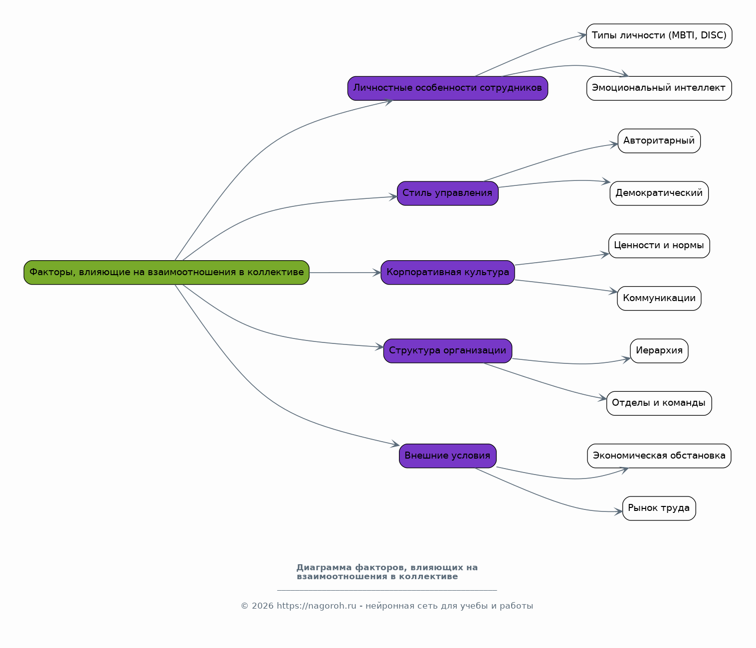
Факторы, влияющие на взаимоотношения в коллективе

Содержимое раздела

В этом разделе будет проведен анализ ключевых факторов, оказывающих влияние на формирование и развитие взаимоотношений в коллективе. Будут рассмотрены такие факторы, как личностные особенности сотрудников, стиль управления, корпоративная культура, структура организации и внешние условия. Особое внимание будет уделено влиянию этих факторов на динамику взаимоотношений, возникновение конфликтов и развитие сотрудничества. Также будет рассмотрено, как различные факторы могут способствовать формированию позитивной рабочей среды и повышению общей эффективности коллектива. Рассмотрение конкретных кейсов.

Влияние взаимоотношений на эффективность работы

Содержимое раздела

В данном разделе будет проанализировано влияние различных типов взаимоотношений на эффективность работы коллектива. Будут рассмотрены такие аспекты, как производительность труда, качество работы, уровень удовлетворенности сотрудников и текучесть кадров. Особое внимание будет уделено взаимосвязи между типом взаимоотношений и достижением поставленных целей, а также влиянию на инновационную активность и способность к адаптации к изменениям. Будут рассмотрены примеры успешных и неуспешных команд, чтобы проиллюстрировать влияние взаимоотношений на результат.

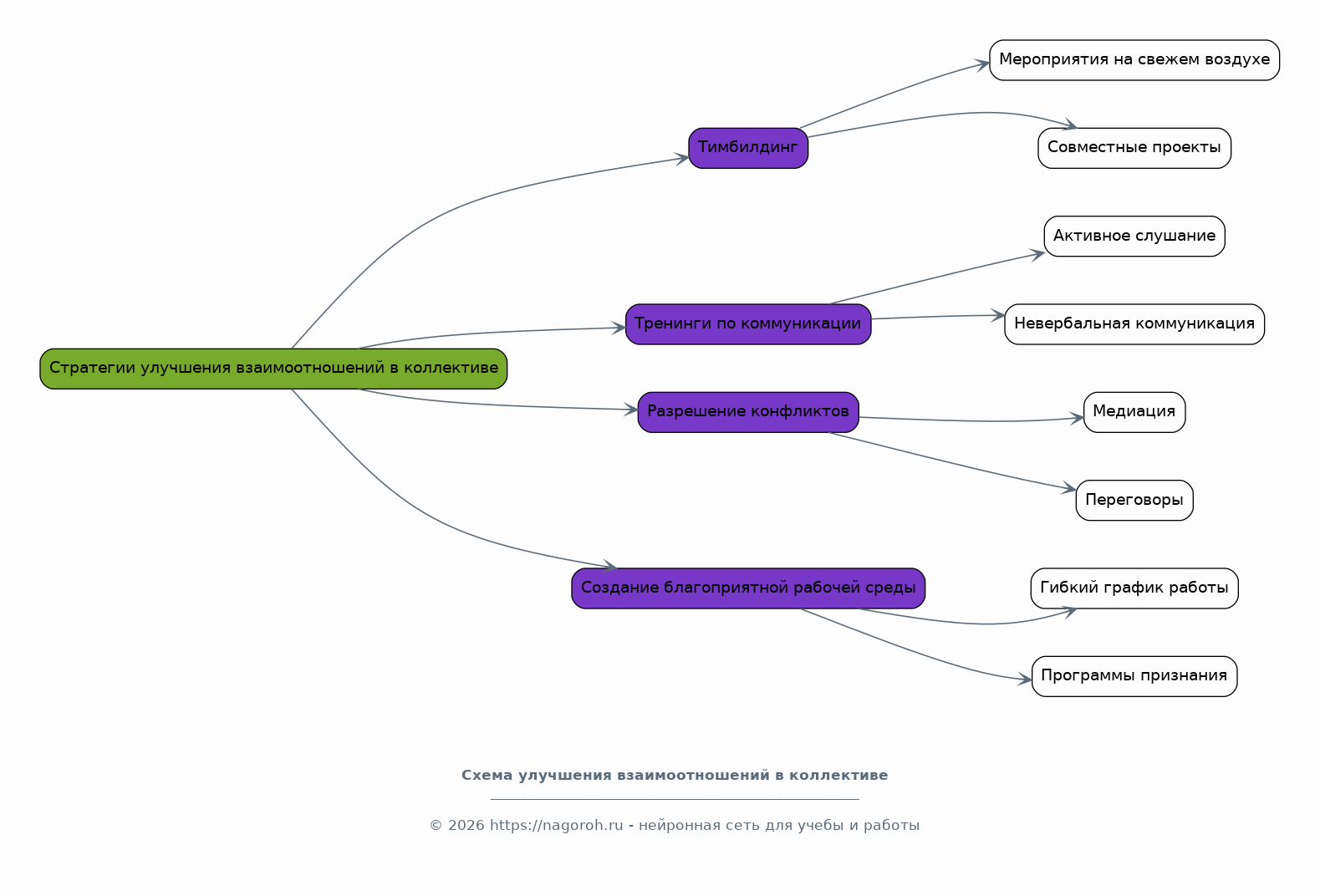
Стратегии улучшения взаимоотношений в коллективе

Содержимое раздела

В этом разделе будут представлены практические стратегии и рекомендации по улучшению взаимоотношений в коллективе. Будут рассмотрены различные методы, такие как тимбилдинг, тренинги по коммуникации, разрешение конфликтов и создание благоприятной рабочей среды. Особое внимание будет уделено роли руководства в формировании позитивных взаимоотношений и инструментов, которые менеджмент может использовать для поддержания здоровой атмосферы в коллективе. Также будут рассмотрены примеры успешной реализации стратегий и их влияние на повышение эффективности работы.

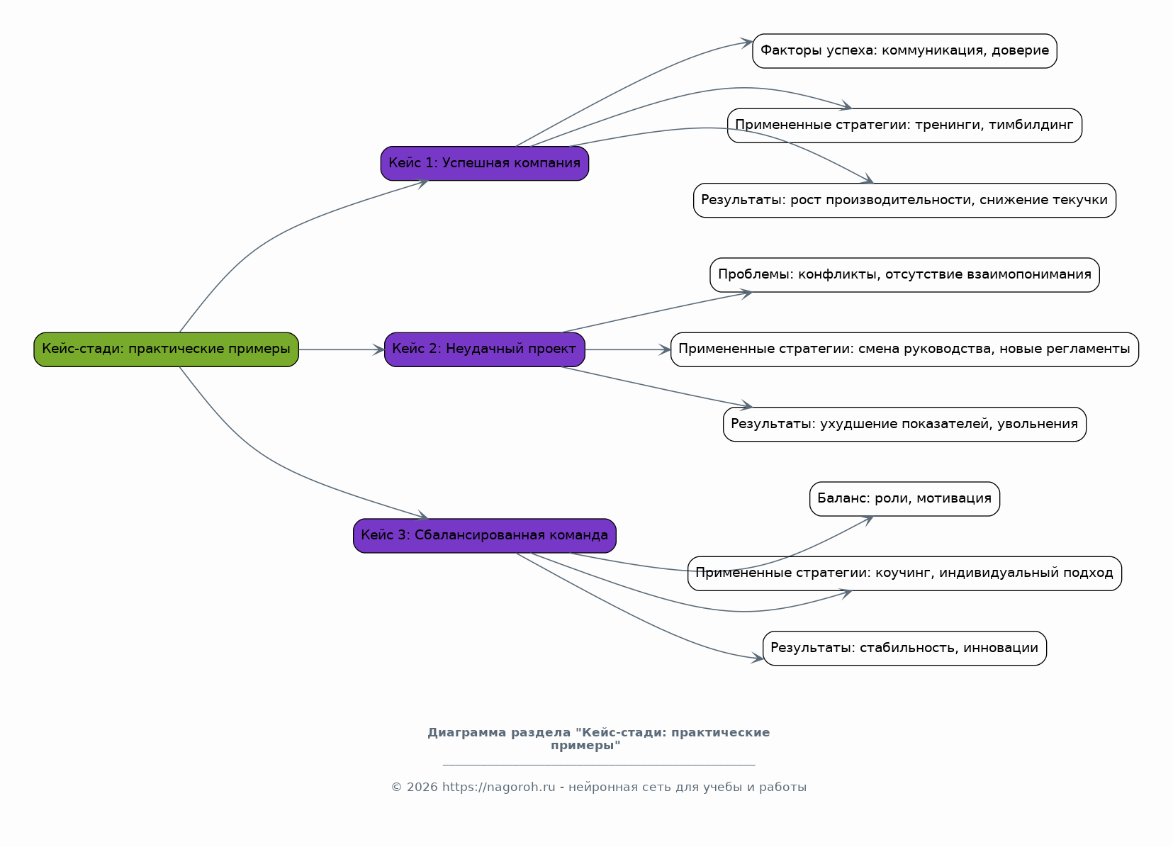
Кейс-стади: практические примеры

Содержимое раздела

В этом разделе будут представлены конкретные примеры (кейсы) компаний и коллективов, демонстрирующие различные типы взаимоотношений и их влияние на результаты деятельности. Будут проанализированы успешные и неуспешные кейсы, выделены факторы успеха и неудач. Особое внимание будет уделено тому, как различные стратегии улучшения взаимоотношений были применены на практике и какие результаты были достигнуты. Кейс-стади позволит читателям получить конкретные примеры и увидеть практическое применение теоретических знаний, представленных в предыдущих разделах.

Заключение

Содержимое раздела

В заключении будут подведены итоги исследования, сформулированы основные выводы и обобщены результаты анализа. Будут представлены ключевые факторы, влияющие на формирование и развитие взаимоотношений в коллективе, а также их влияние на эффективность работы и психологический климат. Будут предложены рекомендации для практического применения, направленные на улучшение взаимоотношений и создание благоприятной рабочей среды. Подчеркнута важность постоянного мониторинга и развития взаимоотношений для достижения поставленных целей.

Список литературы

Содержимое раздела

В данном разделе представлен список использованных источников информации, включая научные статьи, книги, интернет-ресурсы и другие материалы, использованные при написании доклада. Список составлен в соответствии с требованиями к оформлению научных работ, с указанием авторов, названий, издательств и годов публикации. Это позволяет читателям ознакомиться с источниками, на которые ссылались в процессе исследования, и углубить свои знания по теме.

Получи Такой Доклад

До 90% уникальность
Готовый файл Word
Оформление по ГОСТ
Список источников по ГОСТ
Таблицы и схемы
Презентация

Создать Доклад на любую тему за 5 минут

Создать

#5475978