Нейросеть

Традиционализм российского государства-цивилизации: Исторический анализ и современные вызовы (Доклад)

Нейросеть для создания доклада Гарантия уникальности Строго по ГОСТу Высочайшее качество Поддержка 24/7

Данный доклад посвящен исследованию феномена традиционализма в контексте российского государства-цивилизации. В работе рассматриваются исторические корни и эволюция традиционалистских взглядов, их влияние на формирование политической системы и национальной идентичности. Анализируются основные концепции и подходы к пониманию традиционализма, а также его роль в современных общественных процессах. Особое внимание уделяется вызовам, с которыми сталкивается традиционалистская модель в условиях глобализации и информационного общества.

Идея:

Основная идея доклада заключается в комплексном анализе традиционализма как ключевого фактора, определяющего специфику развития российского государства. Предлагается рассмотреть традиционализм не только как консервативную идеологию, но и как систему ценностей и практик, оказывающих влияние на различные сферы общественной жизни.

Актуальность:

Актуальность исследования обусловлена возрастающим интересом к вопросам национальной идентичности, культурных ценностей и роли государства в современном мире. Понимание традиционализма позволяет лучше понять процессы, происходящие в российском обществе, и прогнозировать дальнейшее развитие страны.

Оглавление:

Введение

Исторические корни традиционализма в России

Основные концепции и подходы к пониманию традиционализма

Традиционализм и формирование российской государственности

Традиционализм и культура: ценности, символы и практики

Традиционализм и современное общество: вызовы и перспективы

Критика и альтернативные взгляды на традиционализм

Заключение

Список литературы

Наименование образовательного учреждения

Доклад

на тему

Традиционализм российского государства-цивилизации: Исторический анализ и современные вызовы

Выполнил: ФИО

Руководитель: ФИО

Содержание

  • Введение 1
  • Исторические корни традиционализма в России 2
  • Основные концепции и подходы к пониманию традиционализма 3
  • Традиционализм и формирование российской государственности 4
  • Традиционализм и культура: ценности, символы и практики 5
  • Традиционализм и современное общество: вызовы и перспективы 6
  • Критика и альтернативные взгляды на традиционализм 7
  • Заключение 8
  • Список литературы 9

Введение

Содержимое раздела

Вводная часть доклада, определяющая актуальность и цели исследования, а также его методологическую базу. Здесь будет обоснована значимость изучения традиционализма в контексте российского государства-цивилизации, отмечены ключевые проблемы и вопросы, на которые будет направлено исследование. Будут представлены основные теоретические подходы и концепции, используемые в работе, а также структура доклада и его основные разделы. Цель - сформировать у читателя общее представление о предмете исследования и его значимости для понимания современных российских реалий.

Исторические корни традиционализма в России

Содержимое раздела

В данном разделе будет проведен анализ исторических предпосылок формирования традиционалистских взглядов в России. Будет рассмотрено влияние православия, самодержавия, общинного уклада и других факторов на становление традиционалистской идеологии. Особое внимание будет уделено периодам, когда традиционализм оказывал существенное влияние на политику и культуру, а также его трансформации в различные исторические эпохи. Это позволит понять, как формировались и эволюционировали основные ценности и принципы традиционализма в российском контексте, и как они влияли на дальнейшее развитие.

Основные концепции и подходы к пониманию традиционализма

Содержимое раздела

В этом разделе будут рассмотрены различные теоретические подходы к изучению традиционализма. Будут проанализированы основные концепции, такие как консерватизм, национализм, евразийство и другие, а также их вклад в понимание традиционалистских взглядов. Будут рассмотрены различные типы традиционализма, их особенности и проявления в российской культуре и политике. Будет дана оценка сильным и слабым сторонам каждого подхода, а также их применимости к анализу современных процессов в России.

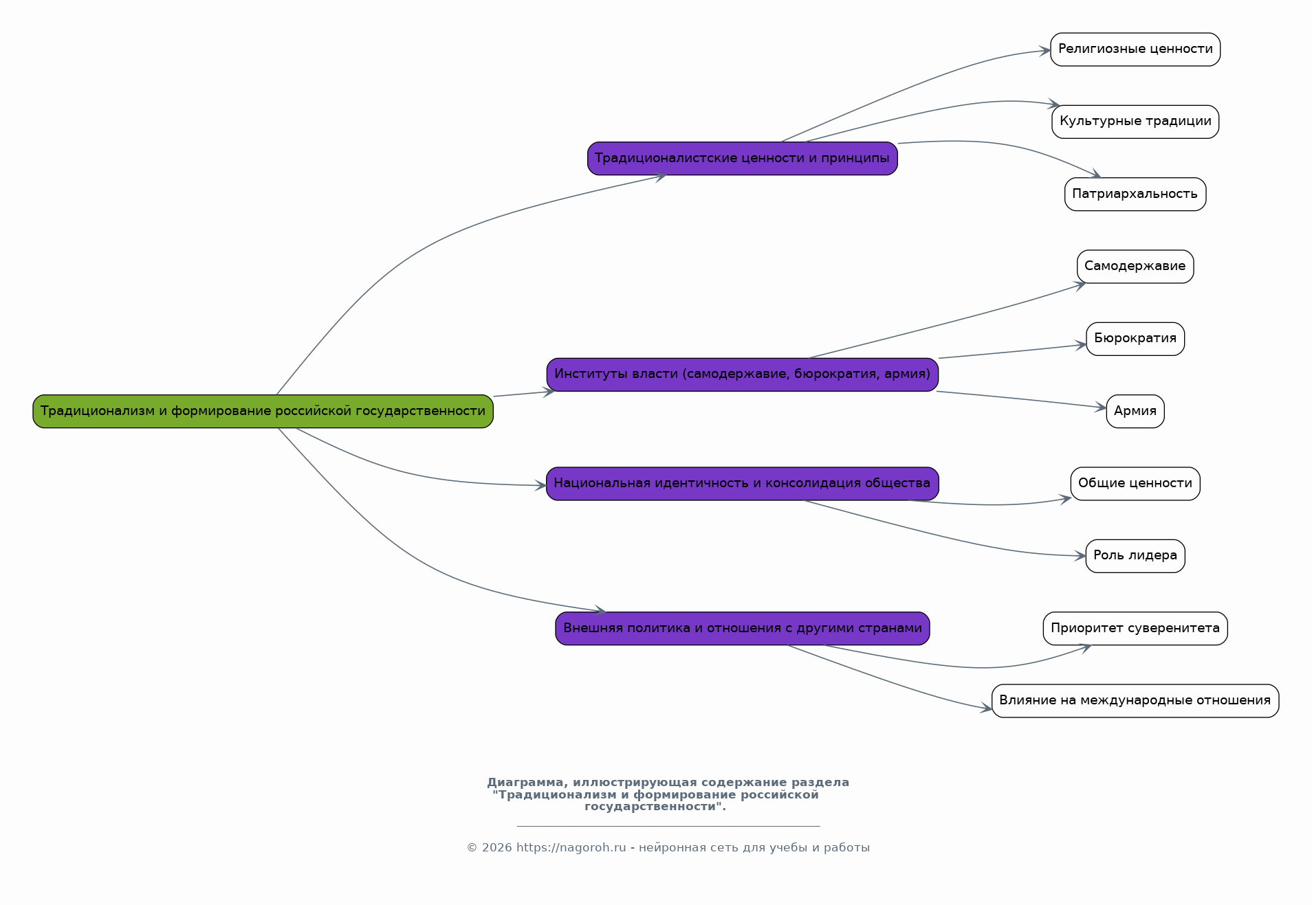
Традиционализм и формирование российской государственности

Содержимое раздела

Раздел посвящен анализу влияния традиционализма на формирование и развитие российской государственности. Будет рассматриваться связь между традиционалистскими ценностями и принципами и институтами власти, такими как самодержавие, бюрократия и армия. Будет проанализирована роль традиционализма в формировании национальной идентичности и консолидации общества, а также его влияние на внешнюю политику и отношения с другими странами. В частности, будет исследована роль традиционализма в создании и поддержании системы ценностей, объединяющих российское общество.

Традиционализм и культура: ценности, символы и практики

Содержимое раздела

В данном разделе будет рассмотрено влияние традиционализма на российскую культуру, включая литературу, искусство, музыку и кинематограф. Будут проанализированы основные ценности и символы, отражающие традиционалистский подход к миру, такие как вера, семья, родина и патриотизм. Будет исследована роль традиционных практик и обрядов в поддержании и трансляции традиционалистских ценностей, а также их трансформация в современных условиях. Это позволит понять, как традиционализм проявляется в различных аспектах повседневной жизни россиян.

Традиционализм и современное общество: вызовы и перспективы

Содержимое раздела

В этом разделе будет проведен анализ вызовов, с которыми сталкивается традиционалистская модель в современном обществе. Будут рассмотрены влияние глобализации, информационного общества, культурного плюрализма и других факторов на традиционалистские ценности. Будут проанализированы возможные стратегии адаптации традиционализма к современным условиям, а также его роль в формировании будущего российского общества. Особое внимание будет уделено поиску баланса между сохранением традиций и необходимостью модернизации.

Критика и альтернативные взгляды на традиционализм

Содержимое раздела

В данном разделе будет представлен критический анализ традиционализма, включая его сильные и слабые стороны. Будут рассмотрены альтернативные взгляды на роль традиций и ценностей в современном обществе, включая либеральные и постмодернистские подходы. Будут проанализированы основные аргументы критиков традиционализма, а также их вклад в понимание сложных взаимоотношений между традициями и современностью. Целью является создание более объективной картины, учитывающей различные точки зрения на предмет исследования.

Заключение

Содержимое раздела

В заключении будут подведены итоги исследования, сформулированы основные выводы и обобщены результаты анализа. Будет дана общая оценка роли традиционализма в российском государстве-цивилизации, его влиянию на различные сферы общественной жизни. Будут обозначены перспективы дальнейших исследований в данной области, а также предложены рекомендации для практического применения полученных результатов. Основной акцент будет сделан на значимости традиционализма для понимания современного российского общества и его будущего.

Список литературы

Содержимое раздела

В данном разделе будет представлен список использованной литературы, включающий научные статьи, монографии, диссертации и другие источники. Список будет структурирован в соответствии с принятыми научными стандартами и включать полные библиографические данные. Это позволит читателям ознакомиться с использованными источниками и углубить свои знания по данной теме. Каждая позиция будет оформлена в соответствии с требованиями к академическому стилю написания работ.

Получи Такой Доклад

До 90% уникальность
Готовый файл Word
Оформление по ГОСТ
Список источников по ГОСТ
Таблицы и схемы
Презентация

Создать Доклад на любую тему за 5 минут

Создать

#6142223