Нейросеть

Традиционная одежда и украшения якутов: Этнокультурный анализ и современное звучание (Доклад)

Нейросеть для создания доклада Гарантия уникальности Строго по ГОСТу Высочайшее качество Поддержка 24/7

Данный доклад представляет собой детальное исследование традиционной якутской одежды и украшений, раскрывая их историческое, культурное и социальное значение. В работе анализируются основные элементы костюма, материалы изготовления, символика узоров и орнаментов. Особое внимание уделено эволюции традиционной одежды, её адаптации к меняющимся условиям жизни и трансформации в современном мире. Исследование направлено на углубление понимания богатого культурного наследия якутского народа.

Идея:

Цель доклада — показать роль традиционной одежды и украшений в сохранении и передаче культурных ценностей якутов, а также продемонстрировать их современную интерпретацию. Доклад предполагает междисциплинарный подход, сочетающий этнографический анализ с искусствоведческой оценкой.

Актуальность:

Изучение традиционной культуры якутов актуально в контексте глобализации, когда этническая идентичность становится особенно важной. Данное исследование способствует сохранению и популяризации культурного наследия, укрепляет чувство национальной гордости и вдохновляет на творческие проекты.

Оглавление:

Введение

Исторический контекст формирования якутского костюма

Основные элементы традиционной якутской одежды

Украшения в традиционной культуре якутов

Символика и значение орнаментов и узоров

Традиционная одежда в современном мире

Влияние традиций на современную культуру

Заключение

Список литературы

Наименование образовательного учреждения

Доклад

на тему

Традиционная одежда и украшения якутов: Этнокультурный анализ и современное звучание

Выполнил: ФИО

Руководитель: ФИО

Содержание

  • Введение 1
  • Исторический контекст формирования якутского костюма 2
  • Основные элементы традиционной якутской одежды 3
  • Украшения в традиционной культуре якутов 4
  • Символика и значение орнаментов и узоров 5
  • Традиционная одежда в современном мире 6
  • Влияние традиций на современную культуру 7
  • Заключение 8
  • Список литературы 9

Введение

Содержимое раздела

Вводная часть доклада, представляющая предмет исследования — традиционную одежду и украшения якутов. Обозначаются цели и задачи работы, её методологическая основа и структура. Рассматривается актуальность выбранной темы в контексте современного мира, где вопросы сохранения культурного наследия стоят особенно остро. Дается краткий обзор истории изучения якутского костюма и его элементов, подчеркивается значимость культурного наследия для сохранения идентичности народа.

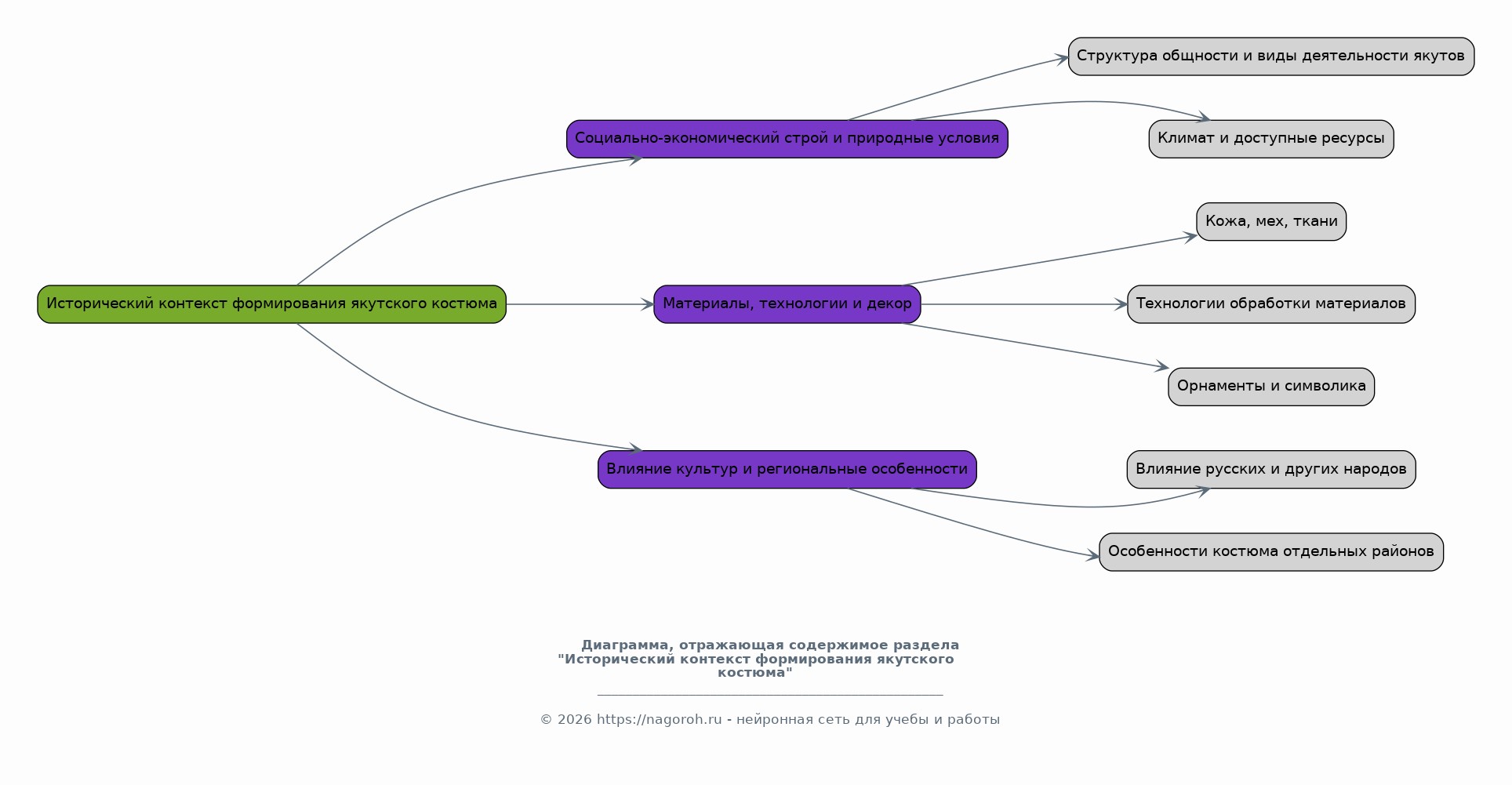
Исторический контекст формирования якутского костюма

Содержимое раздела

В данном разделе рассматривается история формирования якутского костюма, его связь с природными условиями и социально-экономическим строем якутов. Анализируются этапы развития костюма, начиная с древних времен и заканчивая XIX веком. Изучаются материалы, используемые для изготовления одежды (кожа, мех, ткани), технологии обработки и декорирования. Особое внимание уделяется влиянию различных культур на формирование якутского костюма и его региональным особенностям.

Основные элементы традиционной якутской одежды

Содержимое раздела

Детальный анализ основных элементов мужской и женской якутской одежды: головные уборы, верхняя одежда, рубахи, штаны, обувь. Описываются материалы, крой, декор и функциональное назначение каждого элемента костюма. Изучается символика цветов, узоров и орнаментов, используемых в декоре одежды. Анализируются различия в одежде, связанные с социальным статусом, возрастом и положением в обществе.

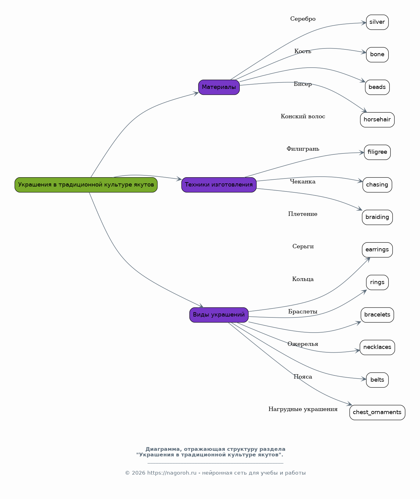
Украшения в традиционной культуре якутов

Содержимое раздела

Рассматриваются виды традиционных украшений якутов: серьги, кольца, браслеты, ожерелья, пояса, нагрудные украшения. Описываются материалы (серебро, кости, бисер, конский волос) и техники изготовления украшений. Анализируется символика украшений, их роль в обрядах и ритуалах, а также их значение как оберегов и талисманов. Изучается связь украшений с этническими и родовыми особенностями.

Символика и значение орнаментов и узоров

Содержимое раздела

Исследуется символика орнаментов и узоров, используемых в декоре якутской одежды и украшений. Расшифровывается значение геометрических, растительных и зооморфных мотивов. Анализируется связь орнаментов с космологическими представлениями и мифологией якутов. Рассматривается роль орнамента в выражении этнической идентичности и культурных ценностей народа, его значение в обрядах, ритуалах и повседневной жизни.

Традиционная одежда в современном мире

Содержимое раздела

Анализируются современные тенденции использования традиционной якутской одежды и украшений. Рассматриваются примеры интеграции традиционных элементов в современную моду и дизайн. Изучаются современные якутские модельеры и дизайнеры, работающие с традиционными мотивами и материалами. Оценивается роль традиционной одежды в сохранении культурной идентичности и ее влияние на развитие туризма и креативных индустрий.

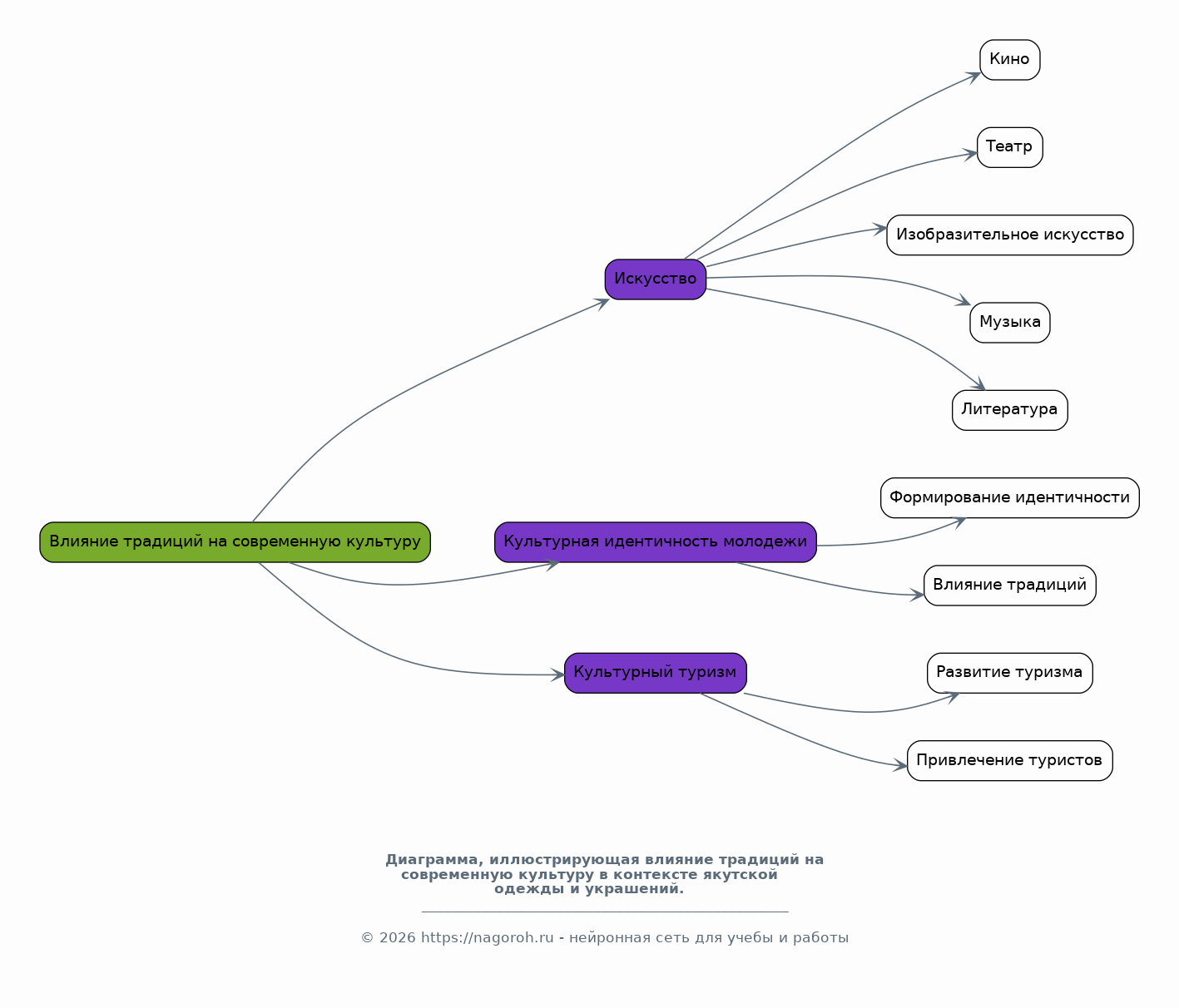
Влияние традиций на современную культуру

Содержимое раздела

Рассматривается влияние традиционной якутской одежды и украшений на различные аспекты современной культуры: кино, театр, изобразительное искусство, музыку и литературу. Анализируются примеры использования традиционных элементов в современных произведениях искусства и дизайна. Изучается роль традиционной культуры в формировании культурной идентичности молодежи и ее влиянии на развитие культурного туризма в регионе. Обсуждается взаимодействие традиций и современности.

Заключение

Содержимое раздела

Подводятся итоги исследования, обобщаются основные выводы и результаты работы. Оценивается вклад традиционной якутской одежды и украшений в сохранение и развитие культурного наследия. Обозначаются перспективы дальнейшего изучения темы, возможные направления исследований. Подчеркивается значимость сохранения и популяризации традиционной культуры в современном мире и для будущих поколений.

Список литературы

Содержимое раздела

Перечисляются использованные в исследовании источники: научные статьи, монографии, архивные материалы, этнографические исследования. Указываются фамилии авторов, названия работ, издательства, год издания и страницы. Оформление списка литературы соответствует требованиям научного стиля. В списке представлены как классические, так и современные исследования по теме.

Получи Такой Доклад

До 90% уникальность
Готовый файл Word
Оформление по ГОСТ
Список источников по ГОСТ
Таблицы и схемы
Презентация

Создать Доклад на любую тему за 5 минут

Создать

#5628402