Нейросеть

Транснациональные акторы в современной международной политике: роль, влияние и вызовы (Доклад)

Нейросеть для создания доклада Гарантия уникальности Строго по ГОСТу Высочайшее качество Поддержка 24/7

Данный доклад посвящен исследованию транснациональных акторов (ТНА) в контексте современной международной политики. В нем рассматриваются различные типы ТНА, такие как неправительственные организации, международные корпорации и террористические организации, и анализируется их влияние на глобальные процессы. Особое внимание уделяется механизмам, посредством которых ТНА оказывают воздействие на формирование повестки дня, принятие решений и реализацию политики на международной арене. Также будет рассмотрено взаимодействие ТНА с государствами и международными организациями, а также связанные с этим вызовы и возможности.

Идея:

Цель доклада – выявить ключевые тенденции в деятельности ТНА и определить их роль в трансформации мировой политики. Основой исследования является анализ теоретических подходов к изучению ТНА и эмпирический анализ их деятельности в различных сферах.

Актуальность:

Изучение ТНА крайне актуально в условиях глобализации и усиления взаимозависимости государств. ТНА играют все более важную роль в решении глобальных проблем, таких как изменение климата, борьба с бедностью и распространение оружия.

Оглавление:

Введение

Теоретические основы изучения транснациональных акторов

Типология и классификация транснациональных акторов

Влияние транснациональных акторов на формирование мировой повестки дня

Взаимодействие транснациональных акторов с государствами и международными организациями

Транснациональные акторы и глобальное управление

Вызовы и перспективы деятельности транснациональных акторов

Заключение

Список литературы

Наименование образовательного учреждения

Доклад

на тему

Транснациональные акторы в современной международной политике: роль, влияние и вызовы

Выполнил: ФИО

Руководитель: ФИО

Содержание

  • Введение 1
  • Теоретические основы изучения транснациональных акторов 2
  • Типология и классификация транснациональных акторов 3
  • Влияние транснациональных акторов на формирование мировой повестки дня 4
  • Взаимодействие транснациональных акторов с государствами и международными организациями 5
  • Транснациональные акторы и глобальное управление 6
  • Вызовы и перспективы деятельности транснациональных акторов 7
  • Заключение 8
  • Список литературы 9

Введение

Содержимое раздела

Введение предоставляет общее представление о теме доклада, определяя ключевые понятия и терминологию, связанные с транснациональными акторами. В этой части будет обозначена актуальность исследования, объясняя значимость изучения ТНА в современном мире и их влияние на международные отношения. Также будет представлена структура доклада, перечисляя основные разделы и их содержание, чтобы читатель мог ориентироваться в предлагаемом анализе. В заключение вводной части будут сформулированы основные исследовательские вопросы и цели, на которые направлено данное исследование, закладывая основу для дальнейшего анализа.

Теоретические основы изучения транснациональных акторов

Содержимое раздела

Этот раздел посвящен анализу теоретических подходов, используемых для изучения транснациональных акторов. Будут рассмотрены различные теории, такие как либерализм, реализм и конструктивизм, и их подходы к пониманию роли ТНА в международной политике. Особое внимание будет уделено теориям глобального управления и сетевого анализа, которые предлагают новые перспективы для понимания деятельности ТНА. Также будет проведен сравнительный анализ различных теоретических подходов, выявляя их сильные и слабые стороны применительно к анализу ТНА, и определена методологическая основа исследования.

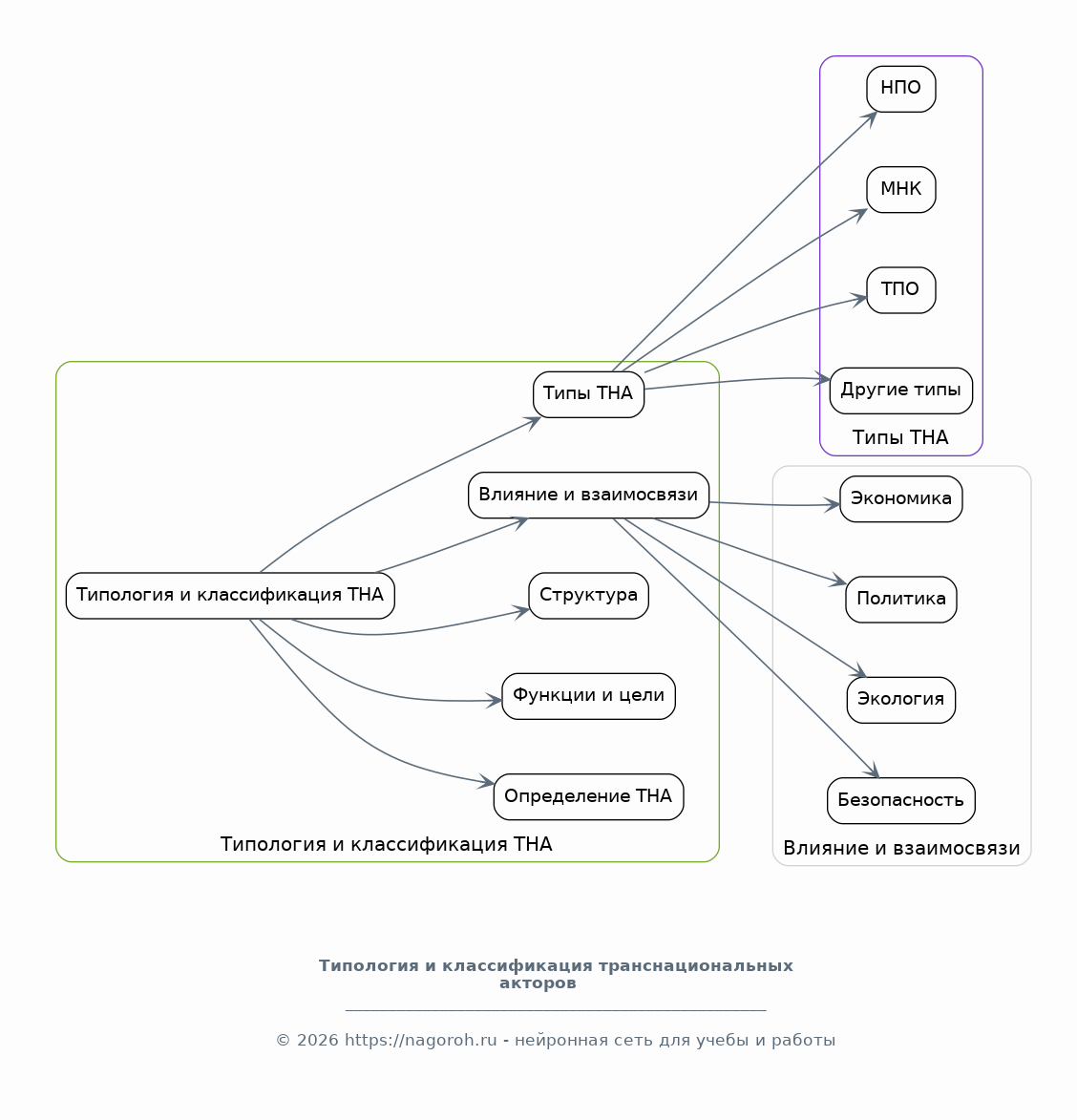
Типология и классификация транснациональных акторов

Содержимое раздела

В этом разделе будет представлена подробная типология и классификация транснациональных акторов, основанная на их функциях, целях и структуре. Будут рассмотрены различные типы ТНА, включая неправительственные организации (НПО), международные корпорации (МНК), транснациональные преступные организации (ТПО) и другие. Особое внимание будет уделено анализу специфики деятельности каждого типа ТНА и их влиянию на международные отношения. Будут рассмотрены примеры конкретных ТНА и их роли в различных сферах, таких как экономика, политика, экология и безопасность, а также проанализированы их взаимосвязи.

Влияние транснациональных акторов на формирование мировой повестки дня

Содержимое раздела

В данном разделе будет проанализировано влияние транснациональных акторов на формирование мировой повестки дня и определение приоритетов в международной политике. Будут рассмотрены механизмы, посредством которых ТНА оказывают влияние на процессы принятия решений, такие как лоббирование, формирование общественного мнения и участие в международных форумах. Особое внимание будет уделено анализу конкретных примеров, когда ТНА успешно влияли на повестку дня, например, в области изменения климата, прав человека или борьбы с бедностью. Также будет рассмотрена роль ТНА в продвижении своих интересов и ценностей на международной арене.

Взаимодействие транснациональных акторов с государствами и международными организациями

Содержимое раздела

Этот раздел посвящен анализу взаимодействия транснациональных акторов с государствами и международными организациями, выявляя различные формы сотрудничества, конкуренции и конфликта. Будут рассмотрены механизмы взаимодействия, такие как партнерство, сотрудничество в рамках международных проектов и консультации. Особое внимание будет уделено анализу влияния ТНА на политику государств и международных организаций, а также на их взаимоотношения. Будут рассмотрены конкретные примеры, демонстрирующие различные варианты взаимодействия, от сотрудничества до конфронтации, и их последствия для международных отношений.

Транснациональные акторы и глобальное управление

Содержимое раздела

В этом разделе будет исследована роль транснациональных акторов в системе глобального управления. Будет рассмотрено их участие в разработке и реализации глобальных норм и правил, а также в решении глобальных проблем, таких как изменение климата, борьба с бедностью и здравоохранение. Особое внимание будет уделено анализу механизмов, посредством которых ТНА способствуют глобальному управлению, включая создание сетей и партнерств. Также будет проанализировано влияние деятельности ТНА на эффективность и легитимность глобального управления, выявляя связанные с этим вызовы и возможности.

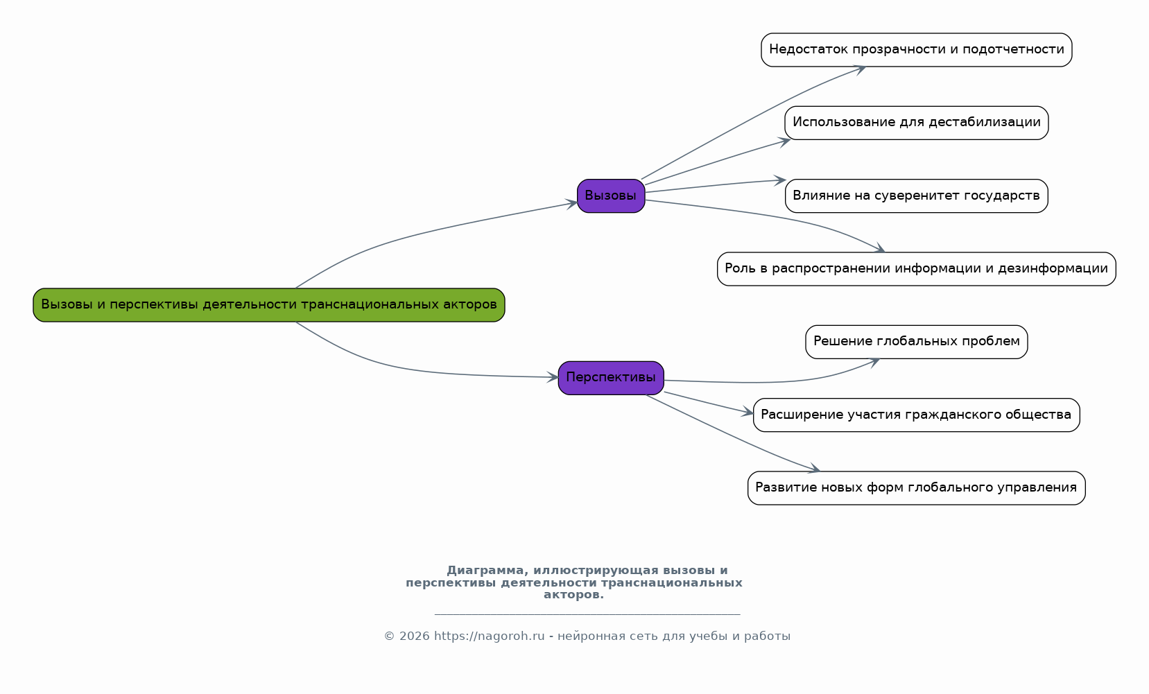
Вызовы и перспективы деятельности транснациональных акторов

Содержимое раздела

В данном разделе будет проведен анализ вызовов и перспектив, связанных с деятельностью транснациональных акторов в современной международной политике. Будут рассмотрены вызовы, такие как недостаток прозрачности, подотчетности и потенциальное использование ТНА для дестабилизации. Будет проанализировано влияние ТНА на суверенитет государств и роль в распространении информации и дезинформации. Также будут рассмотрены перспективы, связанные с усилением роли ТНА в решении глобальных проблем, расширением участия гражданского общества и развитием новых форм глобального управления.

Заключение

Содержимое раздела

В заключении будут подведены итоги исследования, обобщены основные выводы и результаты анализа деятельности транснациональных акторов. Будет подчеркнута роль ТНА в современной мировой политике и их влияние на международные процессы. Будут сформулированы основные рекомендации и направления для дальнейших исследований в этой области, учитывая выявленные вызовы и перспективы. В заключение будет дана оценка значимости исследования и его вклада в понимание роли ТНА в формировании глобального порядка.

Список литературы

Содержимое раздела

В этом разделе будет представлен список использованной литературы, включающий академические статьи, книги, доклады международных организаций и другие источники. Список будет организован в соответствии с общепринятыми стандартами цитирования (например, MLA, APA, ГОСТ). Это обеспечит проверяемость данных, использованных в исследовании и предоставит возможность для дальнейшего изучения темы. Каждая запись будет содержать полную информацию об источнике, включая автора, название, издателя и год публикации, обеспечивая полный перечень использованных материалов.

Получи Такой Доклад

До 90% уникальность
Готовый файл Word
Оформление по ГОСТ
Список источников по ГОСТ
Таблицы и схемы
Презентация

Создать Доклад на любую тему за 5 минут

Создать

#6112365