Нейросеть

Требования безопасности при перевозках личного состава и воинских грузов: анализ и рекомендации (Доклад)

Нейросеть для создания доклада Гарантия уникальности Строго по ГОСТу Высочайшее качество Поддержка 24/7

Данный доклад посвящен всестороннему исследованию требований безопасности, предъявляемых к перевозкам личного состава и воинских грузов. Рассматриваются ключевые аспекты обеспечения безопасности на различных видах транспорта, включая автомобильный, железнодорожный и воздушный. Анализируются нормативно-правовые акты, регламентирующие перевозки, с акцентом на выявление пробелов и противоречий, влияющих на безопасность. Предлагаются конкретные рекомендации по улучшению существующих процедур и повышению уровня безопасности перевозок.

Идея:

В основе доклада лежит идея комплексного анализа существующих требований безопасности и разработка предложений по их совершенствованию. Цель исследования - повышение эффективности обеспечения безопасности при перевозке личного состава и воинских грузов, снижение рисков и предотвращение чрезвычайных ситуаций.

Актуальность:

Актуальность исследования обусловлена необходимостью обеспечения безопасности при перевозке личного состава и воинских грузов в современных условиях. Возросшие риски, связанные с террористическими угрозами и другими факторами, требуют постоянного совершенствования системы безопасности перевозок.

Оглавление:

Введение

Нормативно-правовая база, регламентирующая перевозки личного состава и воинских грузов

Анализ рисков и угроз при перевозках

Требования к транспортным средствам и оборудованию

Обеспечение безопасности при погрузке, выгрузке и транспортировке

Обучение и подготовка персонала

Рекомендации по совершенствованию системы безопасности

Список литературы

Наименование образовательного учреждения

Доклад

на тему

Требования безопасности при перевозках личного состава и воинских грузов: анализ и рекомендации

Выполнил: ФИО

Руководитель: ФИО

Содержание

  • Введение 1
  • Нормативно-правовая база, регламентирующая перевозки личного состава и воинских грузов 2
  • Анализ рисков и угроз при перевозках 3
  • Требования к транспортным средствам и оборудованию 4
  • Обеспечение безопасности при погрузке, выгрузке и транспортировке 5
  • Обучение и подготовка персонала 6
  • Рекомендации по совершенствованию системы безопасности 7
  • Список литературы 8

Введение

Содержимое раздела

В данном разделе будет представлено обоснование актуальности темы исследования, ее практическая значимость и цели работы. Будут обозначены основные задачи, поставленные в рамках исследования, а также его методологическая основа. Будет дан краткий обзор существующих подходов к обеспечению безопасности перевозок личного состава и воинских грузов. Определяется структура доклада и его основные разделы, а также ожидаемые результаты исследования.

Нормативно-правовая база, регламентирующая перевозки личного состава и воинских грузов

Содержимое раздела

В этом разделе будет проведен детальный анализ нормативно-правовых актов, регулирующих перевозки личного состава и воинских грузов различными видами транспорта. Будут рассмотрены основные положения законодательства, включая приказы, инструкции и другие нормативные документы. Особое внимание будет уделено вопросам классификации грузов, требованиям к транспортным средствам и персоналу, а также процедурам обеспечения безопасности. Будет проведен сравнительный анализ нормативных актов, выявление противоречий и пробелов в законодательстве.

Анализ рисков и угроз при перевозках

Содержимое раздела

Данный раздел посвящен анализу потенциальных рисков и угроз, возникающих при перевозке личного состава и воинских грузов. Будут рассмотрены различные виды угроз, включая террористические акты, диверсии, дорожно-транспортные происшествия и другие факторы. Будет произведена оценка вероятности возникновения рисков и их возможного воздействия на безопасность перевозок. Будут проанализированы статистические данные о происшествиях на транспорте, связанные с перевозкой личного состава и воинских грузов. Этот анализ будет основой для разработки рекомендаций по снижению рисков.

Требования к транспортным средствам и оборудованию

Содержимое раздела

В этом разделе будут рассмотрены требования к транспортным средствам, используемым для перевозки личного состава и воинских грузов, а также к их оборудованию. Будут изучены технические характеристики транспортных средств, требования к их конструкции и оснащению средствами защиты. Рассмотрены требования к оборудованию, обеспечивающему безопасность перевозок, включая системы сигнализации, пожаротушения и мониторинга. Проведен анализ соответствия используемых транспортных средств и оборудования требованиям безопасности. Обозначены методы улучшения безопасности.

Обеспечение безопасности при погрузке, выгрузке и транспортировке

Содержимое раздела

В данном разделе будет рассмотрен комплекс мер по обеспечению безопасности при погрузке, выгрузке и транспортировке личного состава и воинских грузов. Будут изучены процедуры организации погрузочно-разгрузочных работ, требования к персоналу и контролю доступа. Рассмотрены методы защиты грузов от несанкционированного доступа и повреждений. Проанализированы различные способы транспортировки, включая автомобильный, железнодорожный и воздушный транспорт. Предложены рекомендации по повышению эффективности мер безопасности на каждом этапе.

Обучение и подготовка персонала

Содержимое раздела

Этот раздел посвящен вопросам обучения и подготовки персонала, задействованного в перевозке личного состава и воинских грузов. Будут рассмотрены требования к квалификации персонала, программы обучения и практической подготовки. Проанализированы методы оценки знаний и навыков персонала, а также процедуры аттестации. Особое внимание будет уделено вопросам безопасности, включая обучение действиям в чрезвычайных ситуациях. Будут предложены рекомендации по совершенствованию системы обучения и повышению квалификации персонала.

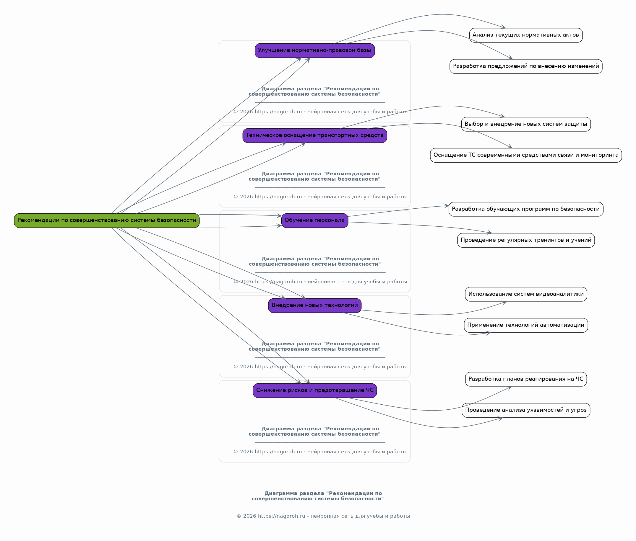
Рекомендации по совершенствованию системы безопасности

Содержимое раздела

В этом разделе будут представлены конкретные рекомендации по совершенствованию системы безопасности при перевозках личного состава и воинских грузов. Будут предложены меры по улучшению нормативно-правовой базы, техническому оснащению транспортных средств и обучению персонала. Будут рассмотрены вопросы внедрения новых технологий, способствующих повышению безопасности перевозок. Предложены конкретные шаги по снижению рисков и предотвращению чрезвычайных ситуаций. Рекомендации будут основаны на проведенном анализе и учитывают лучшие мировые практики.

Список литературы

Содержимое раздела

В данном разделе будет представлен список использованной литературы, включающий нормативно-правовые акты, научные статьи, монографии и другие источники информации. Список будет составлен в соответствии с требованиями к оформлению научных работ. Указаны все источники, использованные при подготовке доклада, для обеспечения достоверности и подтверждения проведенного анализа. Включение списка литературы является обязательным требованием для научных работ. Список поможет читателям расширить свои знания по теме.

Получи Такой Доклад

До 90% уникальность
Готовый файл Word
Оформление по ГОСТ
Список источников по ГОСТ
Таблицы и схемы
Презентация

Создать Доклад на любую тему за 5 минут

Создать

#6099560