Нейросеть

Триумф и трагедия: Победа Советского Союза в Великой Отечественной войне и ее долгосрочные последствия (Доклад)

Нейросеть для создания доклада Гарантия уникальности Строго по ГОСТу Высочайшее качество Поддержка 24/7

Данный доклад посвящен анализу решающей роли Советского Союза в победе над нацистской Германией во Второй мировой войне, рассматривая ключевые этапы военных действий и стратегические решения, приведшие к этой победе. Особое внимание уделяется оценке масштаба потерь и разрушений, понесенных советским народом, а также влиянию войны на социально-экономическое развитие СССР. Рассматриваются политические и идеологические изменения, произошедшие в послевоенный период, и их влияние на внутреннюю и внешнюю политику страны. Анализ включает в себя оценку роли победы в формировании нового мирового порядка и ее влиянии на дальнейшее развитие международных отношений.

Идея:

Доклад призван представить комплексный анализ Великой Отечественной войны, подчеркивая героизм советского народа и значение победы для мировой истории. Основная идея заключается в рассмотрении этой победы не только как военного триумфа, но и как переломного момента, сформировавшего современный мир.

Актуальность:

Изучение Великой Отечественной войны сохраняет свою актуальность, поскольку позволяет извлечь уроки о цене мира, важности единства и стойкости перед лицом внешней угрозы. Осмысление исторических событий способствует формированию патриотизма, гражданственности и понимания сложной динамики международных отношений.

Оглавление:

Введение

Предыстория и причины войны: Путь к конфликту

Основные этапы Великой Отечественной войны: От обороны к наступлению

Героизм и жертвы: Человеческий фактор войны

Экономика и тыл: Вклад в победу

Последствия войны: Социальные и политические изменения

Влияние на международные отношения: Формирование нового мирового порядка

Заключение

Список литературы

Наименование образовательного учреждения

Доклад

на тему

Триумф и трагедия: Победа Советского Союза в Великой Отечественной войне и ее долгосрочные последствия

Выполнил: ФИО

Руководитель: ФИО

Содержание

  • Введение 1
  • Предыстория и причины войны: Путь к конфликту 2
  • Основные этапы Великой Отечественной войны: От обороны к наступлению 3
  • Героизм и жертвы: Человеческий фактор войны 4
  • Экономика и тыл: Вклад в победу 5
  • Последствия войны: Социальные и политические изменения 6
  • Влияние на международные отношения: Формирование нового мирового порядка 7
  • Заключение 8
  • Список литературы 9

Введение

Содержимое раздела

В вводной части доклада рассматривается исторический контекст, предшествующий началу Великой Отечественной войны, включая анализ международных отношений, политических противоречий и предпосылок для возникновения вооруженного конфликта. Определяются цели и задачи исследования, обосновывается актуальность выбранной темы в контексте современной исторической науки и общественного сознания, а также указываются методологические подходы, используемые при анализе событий и явлений. Введение включает в себя краткий обзор структуры доклада и основных рассматриваемых вопросов, обеспечивая общее понимание тематики и цели исследования, а также обозначает значимость исследования для будущих поколений. Формулируются основные вопросы, на которые доклад будет стремиться дать ответы.

Предыстория и причины войны: Путь к конфликту

Содержимое раздела

Этот раздел посвящен анализу политических, экономических и идеологических факторов, приведших к началу Великой Отечественной войны. Рассматривается политика умиротворения, проводимая западными странами, и ее последствия для усиления нацистской Германии. Анализируются тайные соглашения и договоры, включая пакт Молотова-Риббентропа, и их влияние на ход событий. Особое внимание уделяется роли пропаганды и идеологической обработки населения в подготовке к войне, а также формированию милитаристского настроения в Германии. Раскрывается роль националистических и империалистических амбиций, приведших к вооруженному конфликту.

Основные этапы Великой Отечественной войны: От обороны к наступлению

Содержимое раздела

В данном разделе подробно рассматриваются ключевые этапы военных действий на советско-германском фронте, начиная с первых месяцев войны и до завершающих операций. Анализируются стратегические планы сторон, ход крупных сражений, таких как битва за Москву, Сталинградская битва и Курская битва, с акцентом на переломные моменты. Оценивается значение военных побед для морального духа советских войск и населения. Особое внимание уделяется влиянию ленд-лиза на ход войны и его значение для победы.

Героизм и жертвы: Человеческий фактор войны

Содержимое раздела

Этот раздел посвящен анализу человеческих потерь и жертв, понесенных советским народом в годы войны, включая потери среди военнослужащих и мирного населения. Рассматриваются различные аспекты героизма и самопожертвования, проявленные советскими солдатами, партизанами и мирными жителями на фронте и в тылу. Анализируется роль женщин и детей в войне, а также вклад различных национальностей в общую победу. Особое внимание уделяется сохранению памяти о погибших и увековечиванию подвига героев.

Экономика и тыл: Вклад в победу

Содержимое раздела

Данный раздел посвящен анализу мобилизации советской экономики для нужд войны, включая индустриализацию и перестройку промышленности для производства военной техники и боеприпасов. Рассматривается роль сельского хозяйства в обеспечении продовольствием армии и населения, а также трудности и лишения, с которыми столкнулись жители тыла. Анализируется влияние войны на социальную структуру советского общества и изменения в образе жизни людей. Особое внимание уделяется эвакуации предприятий и ресурсов на восток.

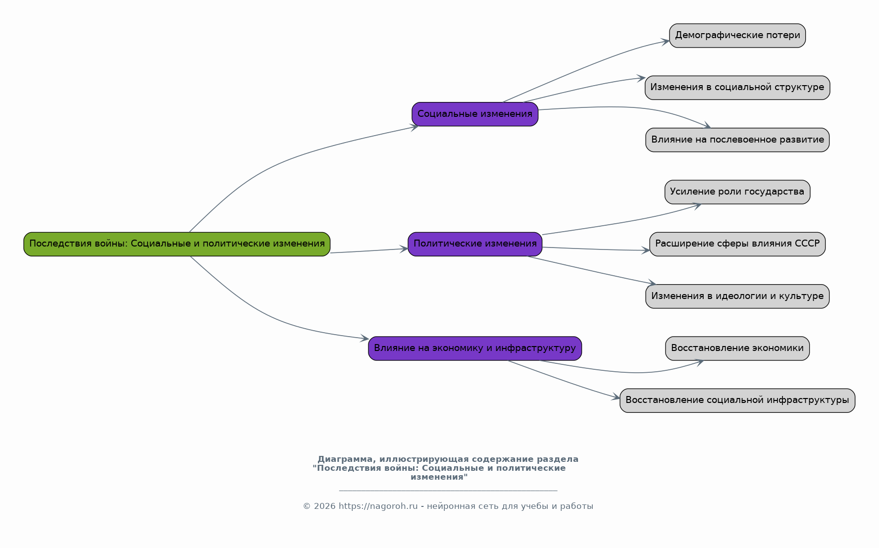
Последствия войны: Социальные и политические изменения

Содержимое раздела

В этом разделе анализируются долгосрочные последствия Великой Отечественной войны для Советского Союза, включая изменения в социальной структуре, демографические потери и их влияние на послевоенное развитие страны. Рассматриваются политические изменения, такие как усиление роли государства и расширение сферы влияния СССР в Восточной Европе. Анализируется влияние войны на идеологию и культуру, включая изменение приоритетов и ценностей в советском обществе. Особое внимание уделяется процессу восстановления экономики и социальной инфраструктуры.

Влияние на международные отношения: Формирование нового мирового порядка

Содержимое раздела

Этот раздел посвящен анализу влияния победы Советского Союза во Второй мировой войне на формирование нового мирового порядка, включая создание Организации Объединенных Наций и раздел Европы на сферы влияния. Рассматривается усиление роли СССР на международной арене и его противостояние с США в период холодной войны. Анализируется влияние войны на развитие международного права и принципов мирного сосуществования. Особое внимание уделяется участию СССР в международных организациях и его роли в решении глобальных проблем.

Заключение

Содержимое раздела

В заключительной части доклада подводятся итоги исследования, обобщаются основные выводы и подчеркивается историческое значение победы Советского Союза в Великой Отечественной войне. Указываются ключевые факторы, обеспечившие победу, и их влияние на дальнейшее развитие страны и мира. Дается оценка роли героизма советского народа и его вклада в общую победу. Подчеркивается важность сохранения памяти о войне и извлечения уроков из истории для предотвращения будущих конфликтов. Оценивается значение этой победы для будущих поколений.

Список литературы

Содержимое раздела

Этот раздел включает в себя перечень использованных источников, включая научные статьи, монографии, архивные материалы и другие документы, на которые ссылается автор в процессе исследования. Список литературы организован в соответствии с принятыми академическими стандартами, указывая авторов, названия работ, издательства, год издания и другие необходимые данные для идентификации источников. Цель списка литературы - обеспечить прозрачность и подтвердить достоверность представленных результатов исследования, а также предоставить читателям возможность для дальнейшего изучения темы.

Получи Такой Доклад

До 90% уникальность
Готовый файл Word
Оформление по ГОСТ
Список источников по ГОСТ
Таблицы и схемы
Презентация

Создать Доклад на любую тему за 5 минут

Создать

#5709537