Нейросеть

Тромбоз глубоких вен нижних конечностей: Клинические проявления, современные методы диагностики и подходы к ведению пациентов (Доклад)

Нейросеть для создания доклада Гарантия уникальности Строго по ГОСТу Высочайшее качество Поддержка 24/7

Данный доклад посвящен актуальной проблеме тромбоза глубоких вен нижних конечностей (ТГВНК), представляющей значительный интерес для практикующих врачей и исследователей. В нем рассматриваются современные подходы к диагностике, основанные на клинических данных и инструментальных методах исследования. Особое внимание уделяется клиническим проявлениям ТГВНК, а также дифференциальной диагностике с другими заболеваниями, имеющими сходную симптоматику. Представлены современные методы лечения и профилактики этого опасного заболевания.

Идея:

Цель доклада – систематизировать знания о ТГВНК для повышения эффективности диагностики и лечения. В докладе будут представлены современные достижения в области диагностики и лечения тромбоза глубоких вен.

Актуальность:

Тромбоз глубоких вен нижних конечностей является распространенным и потенциально опасным заболеванием, представляющим угрозу для здоровья и жизни пациентов. Актуальность доклада обусловлена необходимостью повышения осведомленности о ранней диагностике и эффективном лечении ТГВНК.

Оглавление:

Введение

Этиология и патогенез ТГВНК

Клинические проявления и диагностика

Дифференциальная диагностика

Методы инструментальной диагностики

Лечение ТГВНК

Профилактика ТГВНК

Заключение

Список литературы

Наименование образовательного учреждения

Доклад

на тему

Тромбоз глубоких вен нижних конечностей: Клинические проявления, современные методы диагностики и подходы к ведению пациентов

Выполнил: ФИО

Руководитель: ФИО

Содержание

  • Введение 1
  • Этиология и патогенез ТГВНК 2
  • Клинические проявления и диагностика 3
  • Дифференциальная диагностика 4
  • Методы инструментальной диагностики 5
  • Лечение ТГВНК 6
  • Профилактика ТГВНК 7
  • Заключение 8
  • Список литературы 9

Введение

Содержимое раздела

В разделе "Введение" будет представлен обзор проблемы тромбоза глубоких вен нижних конечностей (ТГВНК), его эпидемиология и социально-экономическое значение. Будут рассмотрены основные факторы риска развития ТГВНК, такие как: иммобилизация, хирургические вмешательства, травмы, беременность и ожирение. Кроме того, будет обозначена структура доклада, его цели и задачи, а также подчеркнута важность ранней диагностики и своевременного лечения ТГВНК для улучшения исходов и снижения риска осложнений.

Этиология и патогенез ТГВНК

Содержимое раздела

В данном разделе будет рассмотрена этиология тромбоза глубоких вен нижних конечностей, включая основные факторы риска и патогенетические механизмы развития тромбоза. Будет проанализирована триада Вирхова, описывающая ключевые факторы, способствующие возникновению тромбоза: повреждение сосудистой стенки, нарушение кровотока и гиперкоагуляция. Также будет представлена информация о генетических и приобретенных факторах, влияющих на предрасположенность к ТГВНК, и их роли в развитии патологического процесса.

Клинические проявления и диагностика

Содержимое раздела

Раздел посвящен клиническим проявлениям ТГВНК, включая характерные симптомы и признаки, такие как боль, отек, покраснение и повышение температуры в пораженной конечности. Будут описаны различные варианты течения ТГВНК, от бессимптомных форм до тяжелых осложнений, таких как тромбоэмболия легочной артерии. Кроме того, будут рассмотрены современные методы диагностики ТГВНК, включая клинический осмотр, оценку по шкалам вероятности, лабораторные тесты и инструментальные исследования, такие как ультразвуковая допплерография, флебография и компьютерная томография.

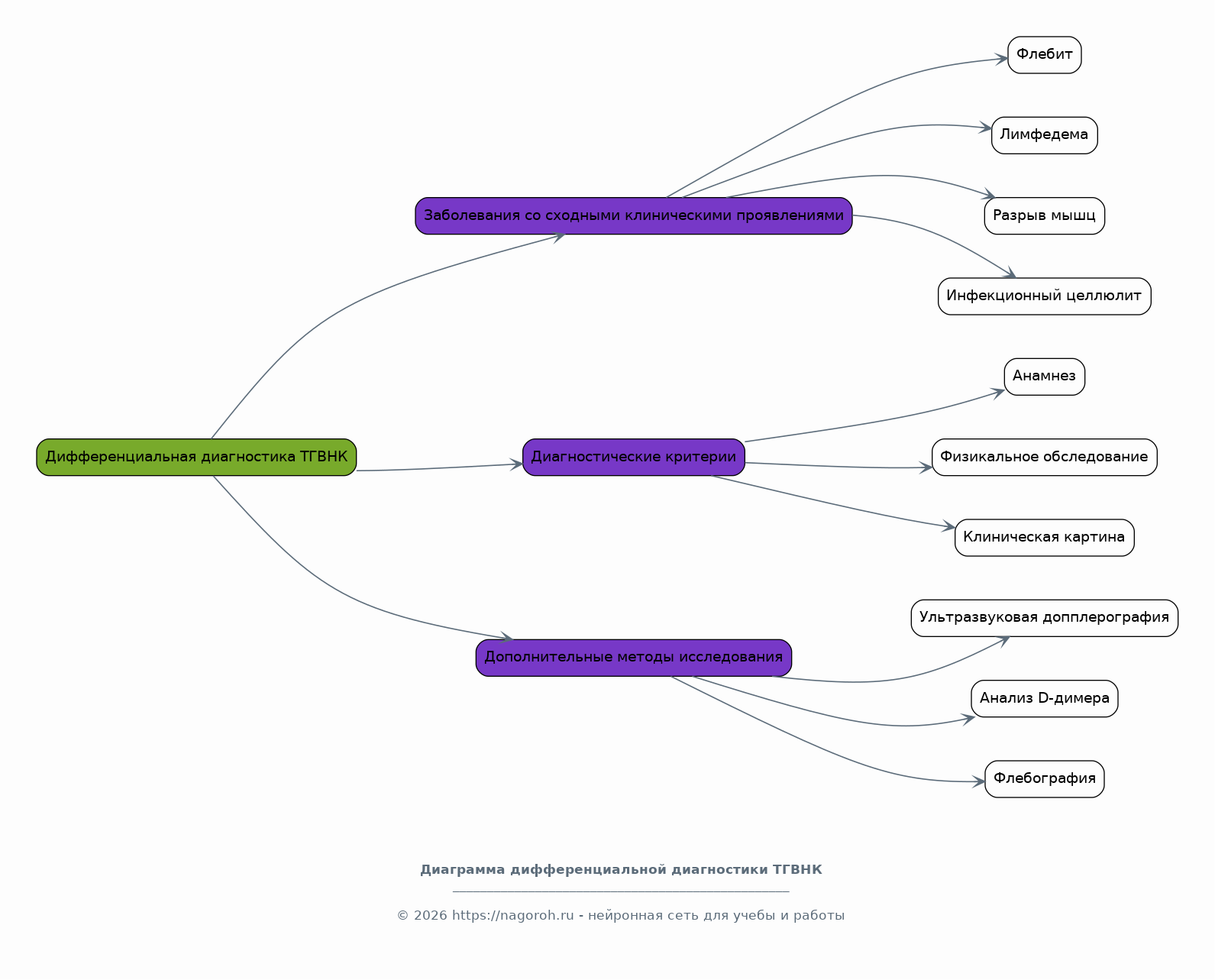
Дифференциальная диагностика

Содержимое раздела

В этом разделе будет рассмотрена дифференциальная диагностика ТГВНК, с учетом заболеваний, имеющих сходные клинические проявления. Будет проведено сравнение ТГВНК с такими состояниями, как флебит, лимфедема, разрыв мышц, инфекционный целлюлит и другие заболевания. Обсуждены диагностические критерии, которые помогут отличить ТГВНК от других патологий, такие как тщательный сбор анамнеза, физикальное обследование и использование дополнительных методов исследования, для постановки точного диагноза.

Методы инструментальной диагностики

Содержимое раздела

Раздел посвящен рассмотрению различных методов инструментальной диагностики ТГВНК. Особое внимание будет уделено ультразвуковой допплерографии (УЗИ), как основному методу диагностики, ее преимуществам и ограничениям, а также критериям визуализации тромбов. Будут рассмотрены и другие методы, такие как компьютерная томографическая ангиография (КТ-ангиография) и магнитно-резонансная флебография (МР-флебография), их роль в диагностике и особенности применения. Будут обсуждены показания, противопоказания и интерпретация результатов каждого метода.

Лечение ТГВНК

Содержимое раздела

В разделе представлены современные подходы к лечению пациентов с ТГВНК, включая как консервативные, так и инвазивные методы. Будут рассмотрены основные принципы антикоагулянтной терапии, включая выбор препаратов, дозировки, длительность лечения и мониторинг эффективности. Обсуждены альтернативные методы, такие как установка кава-фильтров и тромболитическая терапия, а также показания и противопоказания к их применению. Будет рассмотрена роль компрессионной терапии и других вспомогательных методов лечения ТГВНК.

Профилактика ТГВНК

Содержимое раздела

В данном разделе рассматривается профилактика тромбоза глубоких вен нижних конечностей. Будут обсуждены различные методы профилактики, применяемые в зависимости от группы риска, такие как механическая профилактика (компрессионный трикотаж, перемежающаяся пневматическая компрессия), фармакологическая профилактика (назначение антикоагулянтов в периоперационном периоде) и ранняя мобилизация. Будут рассмотрены конкретные рекомендации по профилактике ТГВНК для различных групп пациентов, включая хирургических больных, беременных женщин и пациентов с высоким риском развития тромбозов.

Заключение

Содержимое раздела

В заключении будет представлен общий обзор темы, основные выводы и рекомендации по ведению пациентов с ТГВНК. Будут обобщены ключевые аспекты диагностики, лечения и профилактики ТГВНК, подчеркивая важность своевременной диагностики и адекватной терапии для улучшения исходов. Очерчены перспективы дальнейших исследований и разработок в области ТГВНК, включая поиск новых диагностических подходов и терапевтических стратегий. Будут предложены дополнительные меры по повышению осведомленности населения и медицинских работников о ТГВНК.

Список литературы

Содержимое раздела

Раздел включает в себя список использованной литературы, на которую осуществлялись ссылки в процессе подготовки презентации, в частности: научные статьи; обзоры; клинические рекомендации; монографии и учебные пособия. Список будет оформлен в соответствии с требованиями к цитированию научных работ, с указанием авторов, названий статей, журналов, годов издания и страниц, что позволит читателям получить доступ к оригинальным источникам информации и углубить свои знания по данной теме.

Получи Такой Доклад

До 90% уникальность
Готовый файл Word
Оформление по ГОСТ
Список источников по ГОСТ
Таблицы и схемы
Презентация

Создать Доклад на любую тему за 5 минут

Создать

#5691333