Нейросеть

Уголовная ответственность за распространение наркотических средств: Юридический анализ и правовые аспекты (Доклад)

Нейросеть для создания доклада Гарантия уникальности Строго по ГОСТу Высочайшее качество Поддержка 24/7

Данный доклад посвящен всестороннему изучению уголовной ответственности, предусмотренной законодательством Российской Федерации за распространение наркотических средств. В рамках исследования будут рассмотрены ключевые аспекты, включая виды наркотических веществ, подпадающих под действие закона, квалифицирующие признаки и особенности назначения наказания. Особое внимание уделено судебной практике, анализу прецедентов и актуальным проблемам правоприменения в данной сфере. Цель доклада - предоставить комплексный обзор уголовной ответственности за распространение наркотиков, включая анализ юридических нюансов и практических рекомендаций.

Идея:

Основная идея доклада заключается в проведении глубокого анализа юридических аспектов уголовной ответственности за распространение наркотиков. Предложенный подход позволит сформировать понимание специфики правоприменения в данной области.

Актуальность:

Актуальность темы обусловлена высоким уровнем преступности, связанной с незаконным оборотом наркотиков, и необходимостью совершенствования механизмов борьбы с ней. Понимание правовых аспектов данной проблемы имеет важное значение для правоохранительных органов, судей и юристов, занимающихся уголовными делами, а также для широкой общественности.

Оглавление:

Введение

Понятие и признаки распространения наркотических средств

Объективная сторона преступления: формы распространения

Субъективная сторона преступления: вина и мотивы

Квалифицирующие признаки и их влияние на ответственность

Назначение наказания за распространение наркотиков

Проблемы правоприменения и пути их решения

Заключение

Список литературы

Наименование образовательного учреждения

Доклад

на тему

Уголовная ответственность за распространение наркотических средств: Юридический анализ и правовые аспекты

Выполнил: ФИО

Руководитель: ФИО

Содержание

  • Введение 1
  • Понятие и признаки распространения наркотических средств 2
  • Объективная сторона преступления: формы распространения 3
  • Субъективная сторона преступления: вина и мотивы 4
  • Квалифицирующие признаки и их влияние на ответственность 5
  • Назначение наказания за распространение наркотиков 6
  • Проблемы правоприменения и пути их решения 7
  • Заключение 8
  • Список литературы 9

Введение

Содержимое раздела

Вводная часть доклада, устанавливающая общие рамки исследования и определяющая его цели и задачи. Введение включает в себя обоснование актуальности темы, указание на существующие проблемы и пробелы в законодательстве и правоприменительной практике. Также здесь будет представлен обзор правовой базы, регулирующей вопросы, связанные с распространением наркотиков, включая основные нормативные акты и международные соглашения. Цель введения - заинтересовать аудиторию и обозначить ключевые аспекты, которые будут рассмотрены в основной части доклада.

Понятие и признаки распространения наркотических средств

Содержимое раздела

Этот раздел посвящен детальному анализу понятия "распространение наркотических средств" в контексте уголовного права. Будут рассмотрены различные формы распространения, такие как продажа, сбыт, пересылка, хранение в целях сбыта и иные действия, направленные на незаконный оборот наркотиков. Анализ включает в себя определение ключевых признаков данного преступления, включая объективную и субъективную стороны, а также квалифицирующие признаки, влияющие на степень ответственности. Кроме того, будет рассмотрена классификация наркотических средств и их влияние на квалификацию преступления.

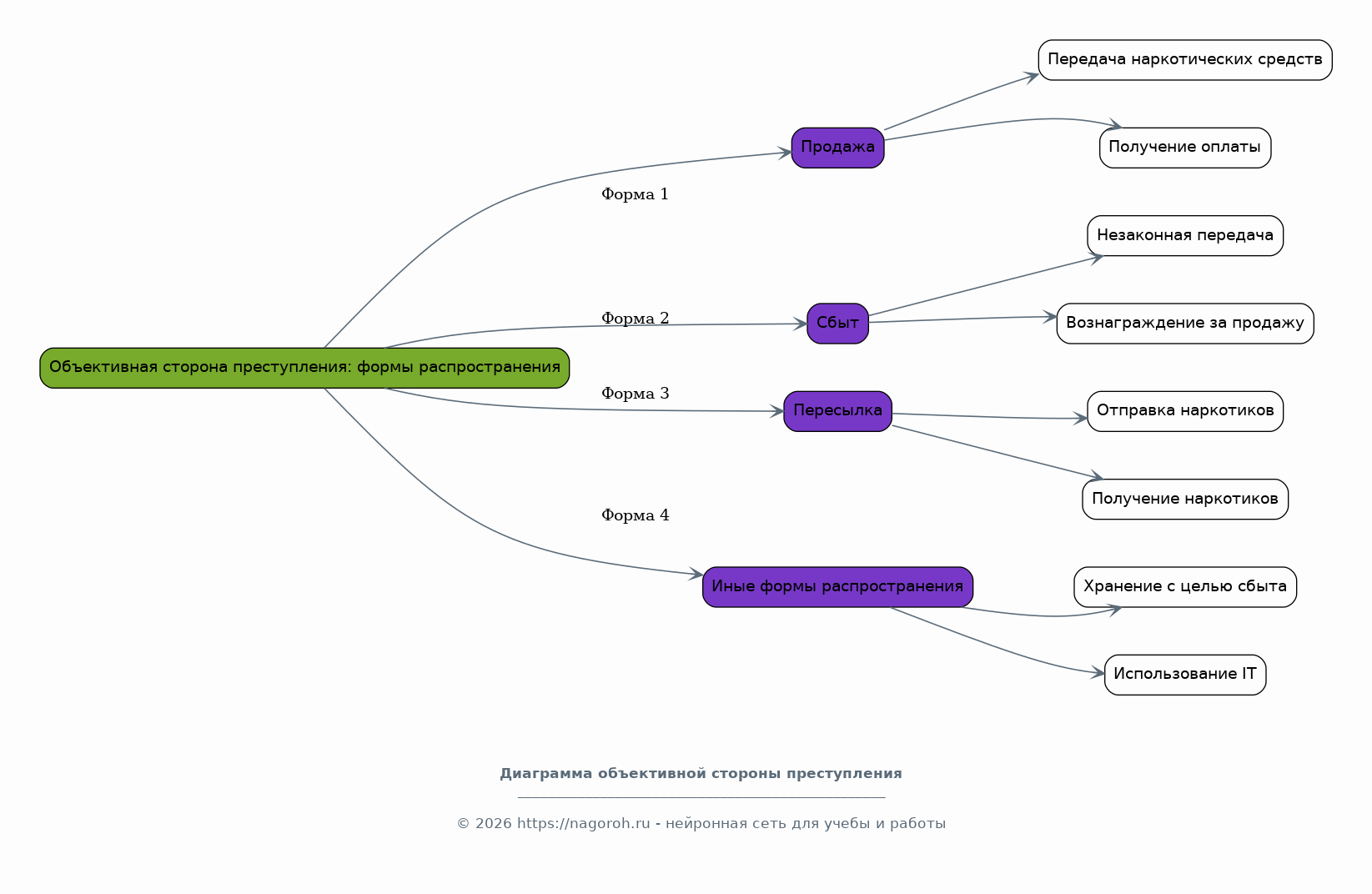
Объективная сторона преступления: формы распространения

Содержимое раздела

Данный пункт доклада сосредоточен на рассмотрении объективной стороны преступления, связанного с распространением наркотиков. Будут детально проанализированы различные формы распространения, предусмотренные уголовным законодательством, включая продажу, сбыт, пересылку и другие действия. Особое внимание будет уделено нюансам квалификации каждого из этих деяний, таким как установление факта передачи наркотических средств, определение момента окончания преступления и выявление соучастников. Также будут рассмотрены вопросы, связанные с использованием информационно-телекоммуникационных сетей для распространения наркотиков.

Субъективная сторона преступления: вина и мотивы

Содержимое раздела

Раздел посвящен исследованию субъективной стороны преступления, связанного с распространением наркотических средств. Будут рассмотрены различные формы вины, включая умысел и неосторожность, а также их влияние на квалификацию преступления, включая прямой и косвенный умысел. Анализ включает в себя изучение мотивов и целей преступников, а также их роль в определении степени общественной опасности деяния и назначении наказания. Особое внимание будет уделено вопросам установления вины и мотивации в различных обстоятельствах, включая несовершеннолетних и лиц, находящихся в состоянии наркотического опьянения.

Квалифицирующие признаки и их влияние на ответственность

Содержимое раздела

Этот раздел посвящен анализу квалифицирующих признаков, предусмотренных уголовным законодательством, которые влияют на степень ответственности за распространение наркотиков. Будут рассмотрены такие факторы, как размер наркотических средств, место совершения преступления, участие организованной группы и другие обстоятельства, отягчающие наказание. Анализ включает в себя изучение судебной практики и выявление тенденций в применении квалифицирующих признаков. Особое внимание будет уделено определению пределов ответственности и назначению наказания в зависимости от наличия тех или иных квалифицирующих признаков.

Назначение наказания за распространение наркотиков

Содержимое раздела

Этот пункт посвящен изучению вопросов назначения наказания за распространение наркотических средств. Будут рассмотрены принципы назначения наказания, предусмотренные Уголовным кодексом Российской Федерации. Анализ включает в себя рассмотрение различных видов наказаний, включая лишение свободы, штрафы и другие виды санкций. Особое внимание будет уделено практике назначения наказаний, включая анализ судебных решений и статистических данных. Также будут рассмотрены факторы, влияющие на смягчение или ужесточение наказания, такие как наличие смягчающих обстоятельств и рецидив преступлений.

Проблемы правоприменения и пути их решения

Содержимое раздела

В этом разделе будут рассмотрены актуальные проблемы правоприменения, возникающие при расследовании и рассмотрении дел о распространении наркотиков. Анализ включает в себя выявление сложностей, связанных с доказательствами, квалификацией преступлений и назначением наказания. Будут предложены пути решения выявленных проблем, включая совершенствование законодательства, повышение квалификации правоохранительных органов и судей, а также внедрение новых методов расследования. Особое внимание будет уделено вопросам профилактики наркопреступности и защиты прав участников уголовного процесса.

Заключение

Содержимое раздела

В заключительной части доклада будут подведены итоги проведенного исследования и сформулированы основные выводы. Будет обобщена информация, полученная в ходе анализа уголовного законодательства, судебной практики и актуальных проблем правоприменения. Будут обозначены перспективы развития законодательства в области борьбы с распространением наркотиков и предложены рекомендации по совершенствованию правоприменительной практики. Цель заключения - подвести итог проделанной работе, сформулировать основные выводы и обозначить направления дальнейших исследований.

Список литературы

Содержимое раздела

Список использованных источников, включая нормативные правовые акты, монографии, статьи и другие материалы, использованные при подготовке доклада. Составление списка литературы является важным этапом исследовательской работы, обеспечивающим прозрачность и подтверждающим достоверность представленной информации. В список будут включены только те источники, которые были непосредственно использованы при написании доклада и соответствуют требованиям к оформлению научных работ. Указание источников необходимо для корректного цитирования и соблюдения авторских прав.

Получи Такой Доклад

До 90% уникальность
Готовый файл Word
Оформление по ГОСТ
Список источников по ГОСТ
Таблицы и схемы
Презентация

Создать Доклад на любую тему за 5 минут

Создать

#5692380